封面

本書由“ePUBw.COM”整理,ePUBw.COM 提供最新最全的優質電子書下載!!!

文前

 

 

 

當你面對問題時,在內心重複一遍:

一切都好。

一切都在為我的最大利益服務。

在這種情況下,只會發生好事。

我很安全。

它將為你的生活創造奇蹟。

願你快樂幸福。

——露易絲·海

本書由“ePUBw.COM”整理,ePUBw.COM 提供最新最全的優質電子書下載!!!

讚譽

《心理的傷,身體知道》(All is Well)這本書簡直是太棒了,將露易絲·海(Louise Hay)的治療智慧與蒙娜·麗莎·舒爾茨(Mona Lisa Schulz)在健康方面的專長融合在一起。露易絲·海是研究人類意識共同體的領軍人物之一,也是積極思維的榜樣,為艾滋病患者和無數人開創了一條治癒之路,這本書是對她的直覺天賦的致敬。

——卡洛琳·密斯(Caroline Myss)

《紐約時報》暢銷書

《認識你自己》(Archetypes:Who Are You?)作者

當今世界,信息太多,智慧太少,幾乎解決不了任何問題,尤其是健康方面的問題。但《心理的傷,身體知道》這本書結合了醫學和直覺。以前,我做過註冊護士,堅持使用最新醫學知識來照顧自己的健康。但我也尊重個人的故事和經歷及獨特的直覺,我用這些告誡自己在日常生活中找尋獲得內心平靜、健康和平衡的能力。本書秉承同樣的理念,所以讀起來感覺很舒服。如果今年你要看一本關於健康的書,那就是這本了。

——納奧米·賈德(Naomi Judd)

《納奧米的突破指南》(Naomi’s Breakthrough Guide)作者

《心理的傷,身體知道》是一本必讀手冊。未來時代,我們需要成為自己的精神醫生。最好的健康保險就是學會如何保持健康,露易絲·海和蒙娜·麗莎·舒爾茨是很棒的老師。

——朵琳·芙秋(Doreen Virtue)

《天使拉斐爾的治療奇蹟》(The Healing Miracles of Archangel Raphael)作者

我們知道心理會影響身體的生理機能。我們也知道有些疾病出現的原因是情緒出了問題,很少有疾病純粹是生物性的。我們還知道肯定(affirmation)的好處,就像露易絲·海幾十年來一直在教給我們的那樣。然而,之前從未有人如此舉重若輕地將科學的醫學、心理學和直覺等視角融合在一起。無論你是面對疾病的病人、醫療工作者,還是隻為過上健康生活的普通人,你都可以讀一讀這本好書,讓它激發你的靈感……接下來的答案可能是你最好的解藥。

——麗薩·蘭金(Lissa Rankin)

《安慰劑效應》(Mind Over Medicine)作者

本書由“ePUBw.COM”整理,ePUBw.COM 提供最新最全的優質電子書下載!!!

前言

無論你是初次接觸還是長期關注我的作品,我都很高興能向你們推薦這本書。

《心理的傷,身體知道》從一個新穎而刺激的角度闡述了我的觀點。我的合作者—我個人非常喜愛和崇拜的蒙娜·麗莎·舒爾茨博士,多年來始終認真收集科學依據,支持我一直在傳遞的觀念。

雖然我個人不需要證據來證明這些方法的效果—我會依靠內在的聲音來評估事物,但我知道有很多人對一種新觀唸的接受程度取決於它背後的科學依據。所以,我們會在這裡向你介紹一些科學知識。有了這些輔助信息,我知道大部分人會意識到他們有能力治癒自己的身體。

所以,請讓這本書成為你的指南。在接下來的章節中,蒙娜·麗莎將逐步清楚地展示如何從疾病走向健康,概述情緒健康與身體健康之間的聯繫,還會提供所需的處方。本書會將整體健康、營養健康和情緒健康乾淨漂亮地打包在一起,任何人在任何時間、任何地點都可以隨時取用。

親愛的讀者,謝謝你們和我一起踏上這段旅程。蒙娜·麗莎的這本書為我提供了更多的機會,讓我更加了解自己的工作。現在,我對我所傳授的東西有了更深刻的理解。我看到健康和疾病的深層模式,以及這些模式如何影響我們的生活;我更清楚地看到我們的思想、情感和健康是如何聯繫在一起的;我知道你會用這本書中的信息,創造一種健康快樂的生活。這是個人治癒的新浪潮!

——露易絲·海

在過去的30年中,用肯定和醫學直覺的方法治癒心靈和身體這一領域,被越來越多的人探索。雖然,許多有才華和天賦的人引領了這一領域的發展,但毋庸置疑的是,露易絲·海是這一領域的先驅。事實上,這一探索始於20世紀80年代,那時候,我們買了她的“小藍書”—《治癒你的身體:身體疾病的精神原因和形而上學的療法》(Heal Your Body: The Mental Causes for Physical Illness and the Metaphysical Way to Overcome Them),從這本書中,我們找到了導致人們產生健康問題的思維模式。

沒有人會想到,我的生活會因為這本小藍書而改變,但它確實改變了一切。這本書幫我形成了自己的醫療風格,書中的理論引導我走上了一條道路—為病人和自己創造更好的健康條件。當海工作室(Hay-House)建議我和露易絲一起寫一本書,討論如何將肯定、直覺和醫學的治癒力量結合在一起,兼顧傳統西方醫學和替代療法時,你能想象我有多激動嗎?這才是終極的治療系統啊!可以使用這些材料……還可以和露易絲合作!我怎麼會拒絕呢?

露易絲·海的肯定理論

我在攻讀醫學院博士學位期間及在我花費大量的時間研究大腦的過程中,我一直帶著《治癒你的身體》這本書。每當我因為生活中的波折而哭泣時,我都會翻看這本書。當鼻竇炎和鼻後滴漏發作時,我也會翻看這本書,查閱相關的思維模式,瞭解到鼻後滴漏也被稱為“內心的哭泣”。當我緊張地拿著一筆又一筆學生貸款支付學費時,我的身體開始出現坐骨神經痛、腰背疼痛等問題。我又向那本小藍書尋求答案,認識到坐骨神經痛與“對金錢和未來的恐懼”有關。

我的多次經歷證明瞭本書的意義,但我永遠想不明白的是,露易絲從何處學到了肯定理論(affirmation system)。35年前,她就已經開始進行“臨床觀察研究”,思考人類思維與健康的關係,她的動力源自哪裡?在沒有任何科學學習或醫學培訓的背景下,她是如何在觀察各個來訪者的過程中,看到某些思維模式與相關的健康問題之間的相關性,然後又寫出了這樣一本書—如此準確地解決我們的健康問題?她的方法奏效了,但我不知道原因何在。這些疑問簡直讓我抓狂。

必要性或迫切性是發明和創新之母,因此,我決定深入研究她的肯定理論背後的科學原理,從情緒層面描繪大腦和身體上的疾病。我發現身心聯繫幫我創建了一個治療系統,指導我進行了超過25年的直覺性諮詢,這麼多年來,我還是一名醫生和科學家。但是,直到露易絲和我開始合寫這本書時,我才意識到將我使用的療法與露易絲的肯定理論相結合會產生多麼強大的能量。

直覺的重要性

人體是一臺神奇的機器,需要定期地維護和保養,以儘可能高效地運行。身體損壞和生病的原因有很多,如遺傳、環境、飲食等。但是,正如露易絲在她的職業生涯中發現的那樣,每一種疾病都會受到生活中情緒因素的影響,她還把這些觀點寫進《治癒你的身體》一書中。在露易絲提出這一結論的數十年後,科學界開始出現支持這些觀點的研究。

研究表明,恐懼、憤怒、悲傷、愛和快樂會對身體產生特定的影響。我們知道,憤怒使肌肉緊張、血管收縮,導致血壓升高和血流受阻。心臟病醫學告訴我們,愛和快樂往往會產生相反的效果。如果你看過露易絲的《治癒你的身體》一書,就會瞭解到心臟病和其他心臟問題是如何產生的—“從心臟趕走所有的快樂”“心臟的硬化”“缺乏快樂”,還會看到肯定是如何扭轉這些問題的—“我把歡樂帶回我的心臟”“我快樂地過去”“我很平靜”。

特定的思維方式以可預測的方式影響我們的身體,併產生某些化學物質以響應每種情緒。當恐懼是長期的主導情緒時,壓力荷爾蒙,尤其是皮質醇的持續存在,會導致心臟病、體重增加、抑鬱產生,引發多米諾骨牌效應。與恐懼一樣,其他情緒和想法也遵循特定的模式,以疾病的形式投射到身體上。我在工作中發現,當情緒在身體的各個部位遊走時,它們影響何種器官取決於生活事件的性質。這就是直覺的來源。

通常,如果我們不瞭解自己或愛人在生活中的情緒狀況,這些信息就會通過直覺傳達給我們。我們有五種能夠喚起情緒的基本感覺:視覺、聽覺、身體感覺、嗅覺、味覺,還有與之平行的五種“直覺感覺”:超視覺(視覺)、超聽覺(聽覺)、超身體感覺(身體感覺)、超嗅覺(嗅覺)、超味覺(味覺)。通過這些,我們可以獲得額外的信息。例如,你可能會焦慮地接收到一幅直覺圖像,閃現朋友處於危險中的超視覺信息;或者在腦海中你聽到了令人恐懼的電話鈴聲,五分鐘之後,電話果然打來,傳來愛人死亡的噩耗;或者有人要求你同意一項糟糕的商業交易之前,你可能會接觸到“極其怪異的味道”或者聞到“可疑的氣味”;或者你可能會在身體中感受到一種“直覺”或者“心痛”的不適感,警告你將在人際關係中遇到麻煩。

通常認為,直覺會引導我們在信息不足的情況下完成某件事,如從醫生涯幫助過我的直覺。除此之外,我們的身體也有先天的直覺,可以判斷我們的生活何時失去平衡,即使在意識層面,我們還沒有明確認識到這些信息。

如果要獲得完全的康復,我們就必須把注意力集中在通過身體直覺傳達的信息上。但是我們也需要邏輯和事實,充分地瞭解讓健康失衡的生活方式有哪些。就像自行車需要兩個充氣輪胎平衡一樣,你需要同時平衡感覺和知覺、邏輯和事實之間的關係。沒有直覺的極端邏輯和沒有邏輯的極端直覺都會衍生災難。我們必須同時使用這兩種工具創造健康。本書中,我們將討論如何做到這一點,可以重點關注以下四種方法:

1.認識生活中自身和他人的情緒,並注意到伴隨恐懼、憤怒和悲傷情緒而來的警示。

2.瞭解伴隨情緒而來且在我們腦海中揮之不去的想法。

3.識別痛苦症狀並將其定位於我們的身體部位。

4.解讀症狀依據的直覺/情緒思維模式信息,並理解每種疾病也部分歸因於飲食、環境、遺傳和傷害等因素。

那麼,我們如何利用身體的直覺來解讀和詮釋它試圖傳達給我們的信息呢?

請你把身體想象成一個有一系列緊急警示燈的汽車儀表盤,當你的生活中需要注意某些事情時,它自然會亮出紅燈。誰沒有經歷過刺眼的紅燈提醒?開車過程中燃油不足、發動機幾乎要冒煙時,儀表警告紅燈總會不合時宜地亮起,讓你抓狂。同樣地,生活中的某個領域空虛或者超負荷時,你身體的一部分就會發出暗示、低語,甚至痛苦的鳴叫。

你有七盞警示燈,每盞燈都是由一組器官組成的,每個器官的健康與特定類型的思維模式和行為相關。例如,與外界安全感相關的器官是骨骼、血液、免疫系統和皮膚。如果你感到不安全時,就更容易在這些器官中發生疾病。我們把這組器官統稱為情感中心,因為它們的健康與相應的情緒問題有關。

本書的每一章都致力於描述某一情感中心的器官的健康。例如,第3章著眼於第一情感中心的器官—骨骼、關節、血液、免疫系統和皮膚,並幫助你理解這些器官中各種疾病的含義。因為,與這些器官相關的核心情緒縈繞其周圍時,這一情感中心就是平衡的。所以,從本質上講,如果你的安全感和可靠感失衡,你第一情感中心的感官就會生病。

正如我們需要均衡的飲食來保持健康,我們也需要確保自己擁有愛和幸福作為健康的源泉。我們需要將能量投入到生活—家庭、金錢、工作、人際關係、交流、教育和心靈的各個領域,進而創造身心健康。

肯定、直覺和醫學的結合

露易絲和我開始討論如何為大家寫一本最有用的書時,我們決定把這些理論構建起來,正如《生命的重建》(You Can Heal Your Life)一書寫的那樣,你們可以看清身體的疾病部位,然後著手處理。但是,你必須記住,人體不是簡單地將各個器官捆綁在一起後的集合,所以人體的某一部位的疾病通常也會影響其他部位的健康。家庭的安全感和可靠感(第一情感中心)也會對自尊(第三情感中心)產生影響。你要想完全被治癒,就必須把生活看作一個整體,同時格外注意導致首要問題的器官或疾病。你可以直接翻閱書查看討論你個人相關問題的某個部分,但是,請你記住,閱讀整本書,你也可以找到自己生活中存在能量不平衡隱患的其他地方。全面瞭解自己的優勢和劣勢,可以幫你為所有情感中心制定健康生活的長期規劃。

你可以用自己的方式讀完此書,我會幫助你挖掘圍繞著每個情感中心的器官的身體直覺,這樣你就能理解身體傳達的信息。但是,請你記住,只有你自己才能決定你的身體真正傳達了怎樣的信息。本書是一本通用指南,與常識和科學所支持的內容相匹配。

確定你的身體傳遞的信息後,露易絲和我將引導你通過治療解決導致生病的諸多問題。我們不會在本書中給出具體的醫療建議,因為有效的醫療建議是因人而異的。但是,我們會提供案例分析,讓你瞭解一些基本的醫療幹預措施。更重要的是,我們將給你一些可以在一天裡重複使用的肯定語及一些可以立即融入生活的行為建議。這些工具將幫助你改變你的思想和習慣,以此來保證你的身心健康。

你需要注意的一點是,案例分析突顯了在某一情感中心中存在問題的人的典型特徵。然而,重要的是,你要記住,大多數人並不只有一個問題,人們可以有很多問題,如不孕、關節炎、疲勞或其他一些綜合問題。案例分析中,我們只關注與該情感中心相關的主要問題。這本書如果要涵蓋每一個人生活中的所有失衡和問題,那就會成為一部百科全書式的鉅著,大多數人不可能順利讀下去。如果你在我們的許多描述中看到了與自己類似的情況,請不要感到驚訝。當你正在閱讀時,你的直覺可能會鳴叫或者它可能會簡單地發出一聲安靜的迴響,重要的是要傾聽這些聲音並解決這些問題。

職業生涯中,我學到了幾個非常重要的指導原則:第一,我們每一個人,無論我們有多獨特,無論我們有怎樣怪異的個性,也無論我們過去有怎樣的情感經歷或身體體驗,我們所有人都可以改善健康狀況。第二,我們需要對每一種可用於創造健康和幸福的治療方式保持開放的態度。無論是維生素和營養補充劑、草藥和藥物,還是手術、冥想、肯定或心理治療,如果你在信任和熟悉的專業治療師的指導下使用,都會有所幫助。《心理的傷,身體知道》這本書將幫助你找到適合你的治療方法組合。

——蒙娜·麗莎·舒爾茨

本書由“ePUBw.COM”整理,ePUBw.COM 提供最新最全的優質電子書下載!!!

第1章 心理的傷,身體知道

露易絲和我都處理過成千上萬個案例,這項工作最重要的一個部分就是最初的攝入性訪談,我們稱之為“瞭解你的過程”。這個過程允許我們評估你的健康狀況和情緒狀態,並提示我們如何以最好的方式幫助你。

本章的測驗將指導你自助完成上述過程。完成測驗後,你應該會對如何開啟你的治療之路有更好的思路。

本測驗有七個部分,每一個部分都有一些身體健康和生活習慣方面的問題,你可以用“是”或“否”來回答每一個問題。測驗結束後,你可以參考評分指南評估自己當前的情緒狀態和身體狀況;然後,讓一個親密的朋友參加測驗,從你的角度完成測驗;比較一下兩次測驗的分數。這樣做的目的在於,有時我們並不能看清自己的生活,通過自我評估和他人評估,我們可以更清楚自己真實的生活狀態是什麼樣子的。

【測驗】

第1部分

身體健康問題:

1.你有關節炎嗎?

2.你有脊椎、椎間盤或脊柱側凸問題嗎?

3.你有骨質疏鬆症嗎?

4.你很容易出現意外、肌肉痙攣或慢性疼痛嗎?

5.你有貧血、出血性疾病、病毒感染或疲勞的傾向嗎?

6.你有銀屑病、溼疹、痤瘡或其他皮膚病嗎?

生活方式問題:

1.你傾向於更多地付出而不是獲得嗎?

2.你是否會因為被一個獨立的人愛著而難受?

3.當你看到某人處於痛苦之中時,你是否覺得自己必須拯救他?

4.你不擅長群體政治,缺乏社交頭腦嗎?

5.你是在被欺負中長大的嗎?

6.你在現在的生活中會受到欺凌嗎?

7.季節變化期間,你的健康狀況會受到影響嗎?

8.變化會讓你緊張嗎?

9.你和別人的情緒邊界是否很容易被打破?

10.你是家裡的害群之馬嗎?

11.別人有問題時會主動求助你嗎?

12.爭吵之後,你會拆掉人際關係中的橋樑嗎?

第2部分

身體健康問題:

1.你是否擔心女性生殖器官健康—例如,子宮或卵巢問題?

2.你有陰道炎或其他陰道問題嗎?

3.你是否擔心男性生殖器官健康—例如,前列腺、睪丸及其他器官的問題?

4.你是否經歷過陽痿或性慾方面的問題?

生活方式問題:

1.如果你借錢給一個你愛的人,你會很難向對方收取利息嗎?

2.你在假期裡通常都是負債的嗎?

3.你常常處於競爭關係中嗎?

4.你曾經因工作選擇而分手嗎?

5.你是否教育程度過高、就業能力不足?

第3部分

身體健康問題:

1.你有消化問題—例如,消化性潰瘍嗎?

2.你有成癮問題嗎?

3.你超重了嗎?

4.你有厭食症或暴食症嗎?

生活方式問題:

1.你認為臉部護理是徒勞的嗎?

2.你傾向於吸引那些有成癮問題的人嗎?

3.你知道你的腰部和髖部有多少脂肪嗎?

4.你有強迫性的習慣—例如,購物或飲食來鎮定神經嗎?

5.你的個人風格—時尚、舉止及說話方式都落後於時代嗎?

第4部分

身體健康問題:

1.你的動脈或血管有問題嗎?

2.你有動脈硬化嗎?

3.你有高血壓嗎?

4.你膽固醇高嗎?

5.你有過心臟病發作嗎?

6.你有哮喘嗎?

7.你有乳腺疾病嗎?

生活方式問題:

1.人們經常反饋對你的感受嗎?

2.有人說過你太敏感了嗎?

3.你會因天氣和季節變化而情緒敏感嗎?

4.你在工作中哭過嗎?

5.你容易哭嗎?

6.你很難對所愛的人生氣嗎?

7.你脾氣差嗎?

8.你會因為感到被情緒淹沒而遠離家人嗎?

第5部分

身體健康問題:

1.你有下頜問題嗎?

2.你有甲狀腺問題嗎?

3.你有頸部問題嗎?

4.你經常喉嚨痛嗎?

5.你還有其他咽喉問題嗎?

生活方式問題:

1.你年輕時很難按照指令行事嗎?

2.你現在無法遵照指令嗎?

3.你是不是很難集中精力於手機或電話?

4.你是否傾向於通過電子郵件與朋友或親人進行長時間的爭論?

5.你表示贊成只是為了結束爭論嗎?

6.你在學習語言或公開演講中,是否有閱讀障礙或口吃的問題?

7.你和動物的交流比與人的交流更順暢嗎?

8.人們是否經常求助你為他們而戰?

第6部分

身體健康問題:

1.你有失眠問題嗎?

2.你有偏頭痛嗎?

3.你擔心變老或看上去長得老嗎?

4.你有阿爾茨海默病嗎?

5.你有白內障嗎?

6.你有頭暈的毛病嗎?

生活方式問題:

1.你是否很難在作文測試中控制字數?

2.你做多項選擇題有問題嗎?

3.你的思緒總是飄在雲端嗎?

4.在學習新技術時,你會拖拖拉拉嗎?

5.你曾經經歷過嚴重的創傷或虐待嗎?

6.你能感受到大自然的力量嗎?

第7部分

身體健康問題:

1.你患有慢性疾病嗎?

2.你是否被診斷出患有不治之症?

3.你患有癌症嗎?

4.你的健康狀況已經糟糕到瀕臨死亡嗎?

生活方式問題:

1.你有一種頑強的、不屈不撓的精神嗎?

2.你總是工作且從不生病嗎?

3.你是否迷失了真正的人生目標?

4.你是否有接二連三的生活或健康危機?

5.你的大多數朋友和家人是否似乎都在以搬離或其他的方式離開你?

得分:

完成測驗後,只需計算每部分中回答“是”的題目數量便可得到測驗,也就是說,每部分中有幾個“是”的回答,此部分即得幾分。

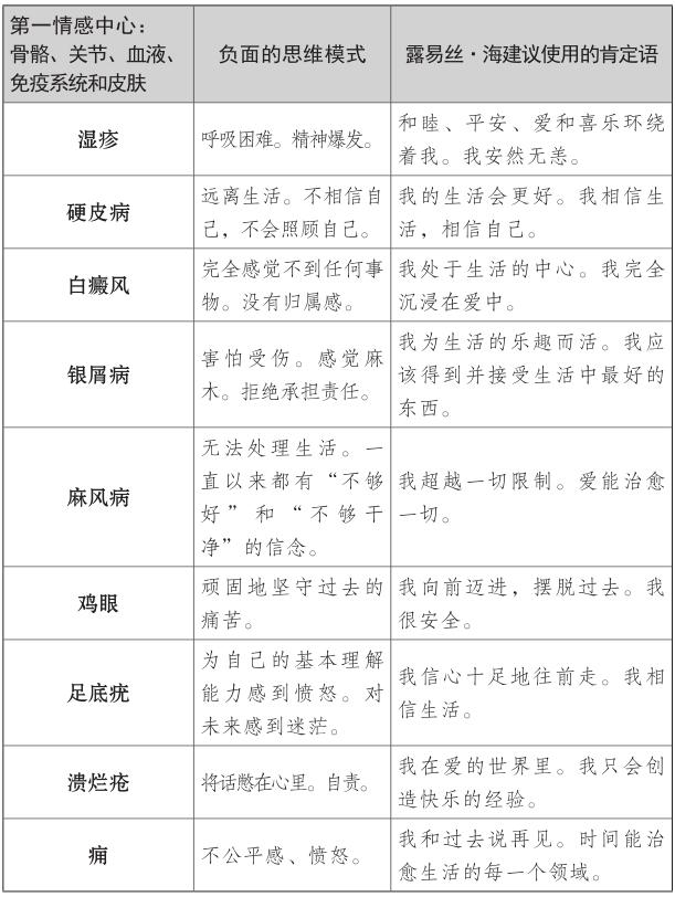
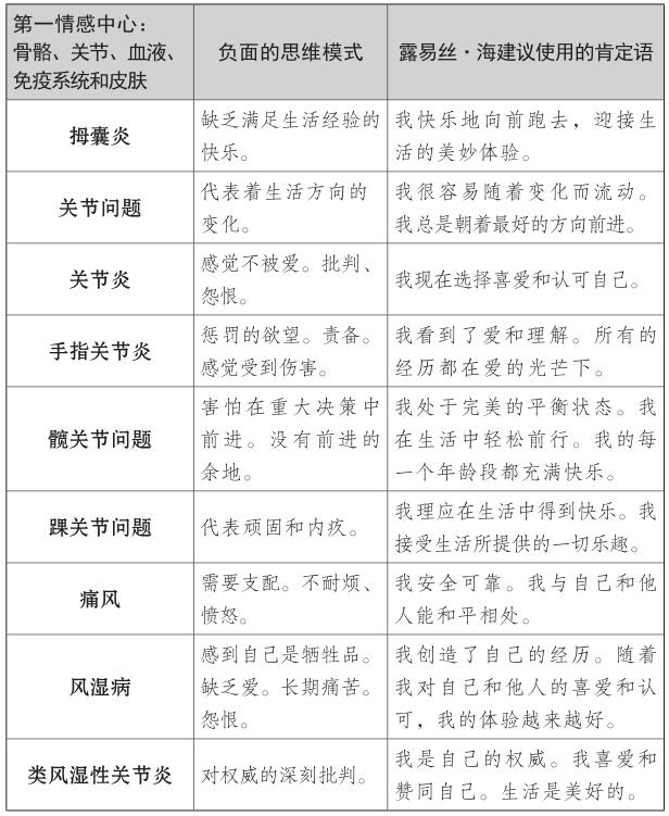
第一部分

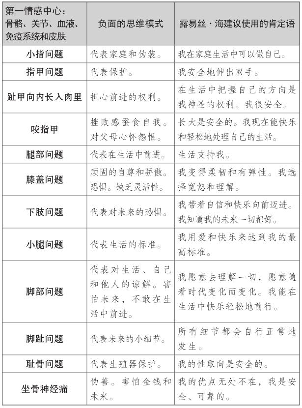
第一情感中心:骨骼、關節、血液、免疫系統和皮膚

0~6分:你在外界也會像在家裡一樣舒適自如,健康的骨骼、關節、血液、免疫系統和皮膚說明瞭這一點。你的健康問題可能出現在其他領域。

7~11分:你偶爾會有家庭問題,關節疼痛、皮膚問題帶來的沮喪或免疫系統問題帶來的不適會讓你明白這一點。所以,你一定要調整一下,試著在問題變糟之前控制局面。

12~18分:振作起來!是時候重新評估如何獲得家庭或其他群體的支持。你需要專注於第一情感中心的健康,你要通過努力創造更加安全的生活。到第3章去了解你能做些什麼改變,來幫你擺脫骨骼、關節、血液、免疫系統和皮膚問題。

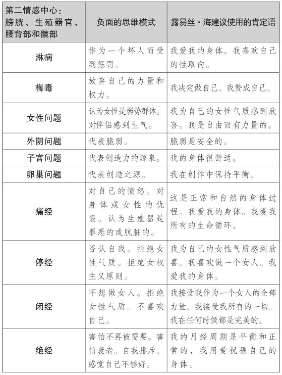
第二部分

第二情感中心:膀胱、生殖器官、腰背部和髖部

0~2分:你真的擁有一股強大的力量,能在財務和浪漫中調和你的生活方式。你有能力平衡愛情和金錢,你的健康問題更可能來自其他身體部位。

3~5分:你的財務和愛情的一般狀態就是起伏不定。然而,偶爾的荷爾蒙情緒波動或腰背痛可能表明你需要在某處尋找不穩定的財務或關係問題。請記住,你要保持警惕。

6~9分:你的生活一直都在與財務獨立和親密關係中作鬥爭。腰背部和髖部疼痛或荷爾蒙、生殖系統和膀胱等方面的健康問題,可能有助於給你直觀的警告,你需要找到一種更好的方式來平衡金錢和愛情。你可以在第4章瞭解如何創建這種平衡。

第三部分

第三情感中心:消化系統、體重、腎上腺、胰腺和成癮

0~2分:你內心認為自己是可愛的,可以專注於自己的需要,而且你有足夠的自律和責任來應對一份工作,並履行你對他人的責任。這是很少見的。鑑於你有能力平衡自身的多個身份,你的健康問題更可能來自其他身體部位。

3~5分:你偶爾與工作和自尊心作鬥爭,很可能只是偶爾出現消化不良、便秘、腸胃不規則或體重問題。因此,請你密切關注這些區域日益積累的失衡狀況。

6~9分:你知道你有自尊問題。你終身都在努力確認自己的事業能力,同時學會愛自己,這可能會導致你出現消化系統和腎臟疾病,或者出現體重或成癮問題。第5章可以幫助你改變思想和行為,從而為這個情感中心帶來健康。

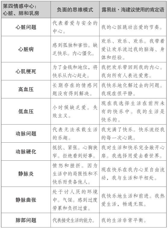
第四部分

第四情感中心:心臟、肺和乳房

0~4分:你是少數能照顧孩子、年邁的父母或他人且能關注自己的人之一。你生來就有強烈的精神和情感的體質。真為你高興。

5~10分:你的心臟、呼吸或乳房問題可能會讓你的孩子或伴侶感到悲傷、焦慮或沮喪,但你不會長時間陷入這一困境。你有心理彈性,無論如何,你知道如何反彈!

11~15分:小心!在人際關係中,你終生都在努力管理自己的情感,這會使你的生活看起來像肥皂剧或糟糕的真人秀。有時你可能想逃跑、歸隱寺廟,只是為了逃避這一切。你的健康是可以重建的。翻閱第6章,看看你能做些什麼來治癒你自己。

 第五部分

第五情感中心:口腔、頸部和甲狀腺

0~4分:祝賀你擁有出色的溝通技巧。你知道如何表達自己的需求,傾聽周圍人的觀點。你瞭解自己,知道如何變得強硬和有同情心。真為你高興。

5~8分:你只會偶爾與朋友、孩子、父母、同事或伴侶發生爭執。即使衝突已經發生,也不會持續太久,而且你的頸部、甲狀腺、下巴或嘴部的健康問題也不會持久存在。當這種溝通方式不起作用時,你會暫時出現頸部、下顎緊繃或牙齒問題,這將提醒你需要重新評估並養成更好的溝通方式。

9~13分:你終生都在努力被別人傾聽和理解。你在傾聽他人方面也有問題。重要的是,你要學會溝通,同時也要了解每一情境的各個方面—平靜地表達同時傾聽當前情形的各個方面。第7章的內容將為你指明正確的道路。

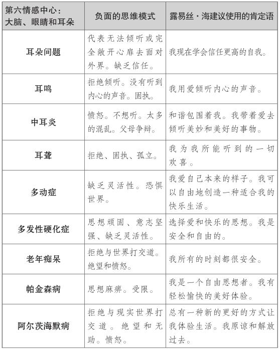
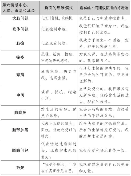
第六部分

第六情感中心:大腦、眼睛和耳朵

0~3分:你是怎麼做到的?你是少數天生就有一種穩定的心態並且不會在未知中掙扎的人之一。你所謂的信仰,或者所謂的生活已經進入自動運行的軌道。沒關係。你學會了不去掙扎,優雅地適應生活的變化。你的健康問題可能不會出現在大腦、眼睛和耳朵等部位。

4~8分:你只會偶爾地與悲觀和狹隘的未來作鬥爭。然而,你內心的聲音最終會告訴你,你的思想不是你的朋友。當你處於悲觀的恐懼中時,頭痛、眼睛乾澀或頭暈會很快引起你的注意,迫使你以更健康的視角看待你的世界。

9~12分:深呼吸。你的問題的原因是,你想用畢生的努力清楚地看到和聽到這個世界。你需要擴大你的感知範圍,讓你的思維更具適應性和靈活性。對生活中的流動性保持開放態度,放棄你認為生活應該如何的期望,可以為你的大腦、眼睛和耳朵重塑更好的健康狀態。你可以在第8章瞭解更多這方面的內容。

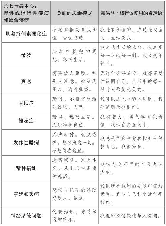
第七部分

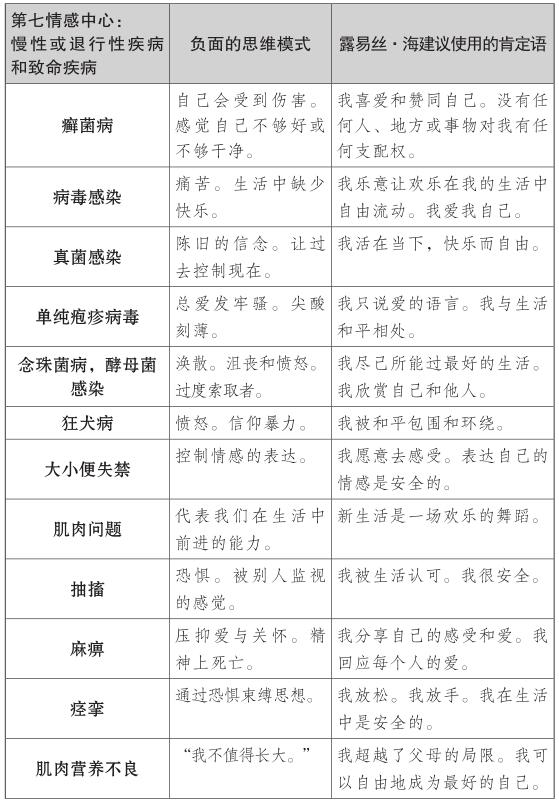
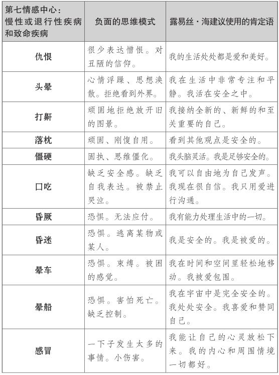
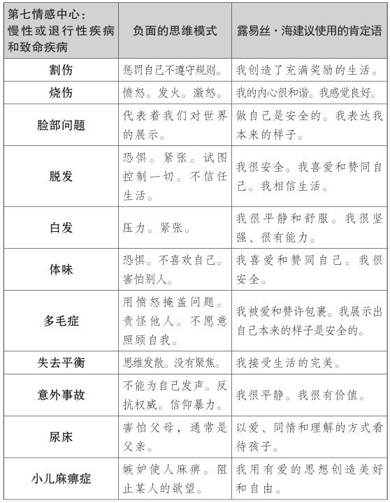
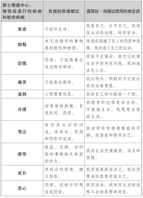
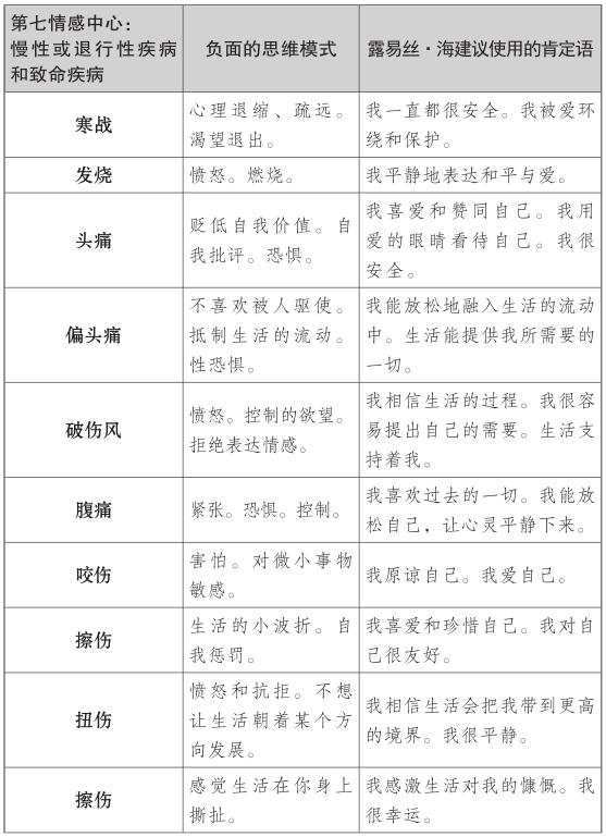
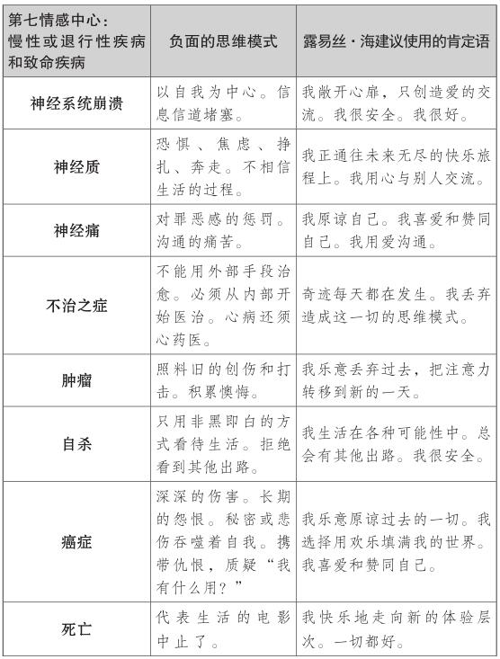
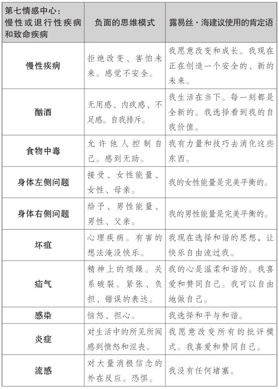
第七情感中心:慢性或退行性疾病和致命疾病

0~2分:你處於穩定的生活中。你會看到其他人遭遇健康問題,但自己一直保持健康。恭喜你,願你繼續保持。

3~5分:你只會偶爾出現健康問題。當你從醫生那裡拿到令人痛苦的醫療結果時,你的信仰可能已經被考驗了。既然你以前有過這樣的經歷,那麼就要注意你的身體在試圖處理這些誇張的情況之前,可能就已經告訴你一些信息了。

6~9分:別擔心,你還有同伴。你知道自己需要幫助已經有一段時間了。你冥想、祈禱,並有一系列醫療人員來幫你渡過危機。但是,你已經筋疲力盡了。為了過上一種更好的生活,你需要改變和成長。加入第9章的冒險吧。

現在,你已經評估了你的現狀,讓我們一起採取下一步措施來重塑健康。

本書由“ePUBw.COM”整理,ePUBw.COM 提供最新最全的優質電子書下載!!!

第2章 醫學在治療中的必要性和侷限性

一些被本書吸引的讀者可能會選擇放棄現代醫學提供的治療方案。這可能是因為他們認為本書的內容證明其他醫學選擇不起作用,或者可能是因為他們在某種程度上不信任現代醫療。根據我的經驗—無論是通過我自身的健康還是病人的健康,我發現藥物是這一等式的重要組成部分。

幾年來,世界各地的衛生保健都經歷了天翻地覆的變化。幾百年或幾千年來,當談到治療時,人們開始專注於聘請使用夢的解釋和直覺等技巧的熟練從業者。因為他們沒有我們今天使用的技術,只能依靠這些神秘的技巧來引導他們的事業和治療。例如,古希臘醫學中沒有放射學家進行核磁共振fMRI技術或CT掃描,而是讓病人進入一種迷離的、夢幻般的狀態,用一種更直觀的方式獲取疾病信息。治療包括觀察整個人的狀態,並試圖恢復平衡,獲得健康。

近年來,科學改變了這種以人為本、以平衡為中心的健康觀。診斷測試、藥物、專家和許多技術的進步,使人類變得更加健康。人類的平均預期壽命延長了,產婦在分娩期間的死亡率大幅下降,我們還擁有了可以消滅可怕疾病的藥物。想想14世紀中期歐洲的浩劫,僅鼠疫—黑死病—就奪去了全部人口的30%~60%。你能想象嗎?鼠疫現在仍然存在,但通過抗生素的治療,它的影響已經被最大限度地降低了。現代醫學確實取得了驚人的成就。

作為醫生和治療師,我無須強調醫學在治療中的重要性。如果你生病了,就應該聯繫醫生。這些專業人員擁有知識和技能,能夠使用技術為你帶來福祉。他們可以根據你出現的症狀對症下藥,進行有針對性的治療。

但重要的是,要記住藥物有其侷限性。這就是我們寫這本書的原因。

隨著治療領域的轉變,許多人已經遠離了與直覺的任何互動。醫療技術帶來的神奇療法似乎提供了更現代、更簡潔的解決方案。但請你記住,技術也不是完全可靠的。血液檢查和懷孕測試經常會出現錯誤的結果。藥物有副作用,事情就會出問題。

那麼我的觀點是什麼?沒有限制的技術是愚蠢的。直覺本身也是愚蠢的。我們必須使用技術,並結合專家的作用來實現真正健康的目的。事實上,我的生活完美地證明瞭直覺、肯定和醫學是如何治癒一個人的生活的。

1972年,我12歲時,我們家經濟狀況不好,經常討論與金錢相關的話題。三個月的時間內,我的脊柱彎曲成嚴重的脊柱側凸,需要手術治療。脊椎結構的改變,導致我的心臟體積增大、肺容量減小。手術是用金屬棒和螺釘完成的,聽起來很驚人,但是確實能救人。

記得在手術前,我在波士頓的朗伍德大街散步,抬頭望著高大的醫療大樓,對任何願意傾聽的人說:“總有一天,我會回到這裡,我要學習醫學和科學。”那場手術改變了我的未來,醫生用藥物挽救了我的生命。後來,我成為醫生和科學家。因此,我也可以挽救他人的生命。

但是,生活不會完全按照我們期望的方向發展。作為一名醫學預科生,我患上了嗜睡症,意識和智力都開始出現問題。我無法在課堂上保持清醒。看起來,我成為醫生和科學家的夢想正在消逝,根本不會實現,因為如果我連眼睛都睜不開,怎麼可能完成學業。

所以我再次求助於醫學。醫生也再次提供了幫助,他們發現了一種能讓我保持清醒的藥物。但我很快就不得不停止服用,因為它有致命的副作用。可悲的是,我依賴的藥物世界裡沒有其他物質可以幫到我。這一變故推動了一系列的其他治療方法的發展,我一個接一個地嘗試,你可以稱之為替代、互補、整合療法。我嘗試了中藥、針灸,甚至是為期三年的飲食療法。所有這些方法對我都很有幫助,但沒有一種方法能讓我保持清醒。

從這次探索中,我認識到一件奇妙的事情—我瞭解到了大腦直覺的好處。當我學會如何獲得直覺時,我的健康狀況就會變得更好。

但所有治療都只能帶我走這麼遠。我的健康狀況中有一個因素始終沒有得到解決—我的情緒!我開始看到一種模式正在發展:如果我對某件事生很久的氣,或者如果我的周圍都是些讓人煩惱的、讓人憤怒的人,我的嗜睡症就會發作,最終睡上24~48個小時,即使我並不想入睡。相信我,我計算過時間,總是24~48個小時。而且,我發現,如果我對某些事情感到緊張,或者在焦慮、高度緊張的人的身邊時,我也會感到睏倦。關燈睡覺!悲傷或沮喪的人也是如此。

有一天,我走進一家書店,找到了露易絲的小藍皮書。雖然我已經知道某些思維模式與疾病相關,但我不知道如何使用這些知識來獲得健康—借逃避某些人或某些事來實現健康,這從長遠來看是不切實際的。但露易絲的書為我提供了所需的工具,來調和我所瞭解的對我的健康有害的負面思維模式。這個工具就是—肯定!

這當然值得一試。傳統的、替代的和補充的藥物都會幫到一些人,但不是所有人。而且,逃避他人或自己的情緒,會讓我變得疲憊不堪。所以我拿出了一個筆記本,選了一支筆,開始寫下似乎與我的健康問題有關的特定肯定語:

我選擇將生活視為永恆的和快樂的。

我愛自己本來的樣子。

我,蒙娜·麗莎,在任何時候都能依靠神聖的智慧和指導來保護自己。

我很安全。

這些都是露易絲·海的經典理論。我一遍又一遍地重複著它們,見效雖然慢,但確實減少了我的睡眠時間。我進入醫學院,畢業後拿到醫學博士學位,沒有那些肯定語,我永遠不可能做到這一點。

這些年來,我的健康狀況經歷了一些起伏。每次我沮喪時,我就會轉向傳統醫學和中西醫結合的藥物。我也會拿出露易絲·海的書,然後用醫學直覺去發現生活中的不平衡。這種治療組合總會奏效。

這就是我保持健康的方式—醫學、直覺和肯定。這也是我幫助別人的方式。

最近,我12歲時開始出現的脊柱問題開始惡化。我開始像比薩斜塔一樣前進—以70度的角度站著,總是面朝地面。在亞利桑那州鳳凰城,我看外科醫生時,他說這是直背綜合徵,這是我近40年前脊柱側凸手術後的併發症。我不能走得很遠,也不能抬起手臂。直覺告訴我要重新評估生活中的結構和支持,我照做了。在精神顧問和朋友的幫助下,我審視了自己的目標。我還和一位中國針灸師一起合作過,但是所有補救措施只能讓我走這麼遠。

我還想正常行走。外科醫生說必須要做手術,否則我就只能坐在輪椅上了。所以在2012年2月13日,我進了手術室,手術過程中靜脈的異常爆裂差點讓我喪命。醫學再次救了我的命。外科醫生幫我止血,讓我醒過來,並給我固定了脊柱,我還因此長高了三英寸。他把生命還給了我。

我很想告訴你,藥物本身就有優勢,能如此簡便、如此簡潔、如此理性地進行治療。我在重症監護室(ICU)住了兩個多星期,在普通病房住了四個星期,可以說恢復過程很艱難。但現在,我的狀態比以往任何時候都好。究竟是什麼讓我恢復了?當然,在醫院裡,我用過藥物。而且我用直覺弄清楚瞭如何增強體質並在我的生活中創造平衡。我非常依賴於用自我肯定來改變我的想法。相信我,它們需要改變!這就是我治癒整個人的方法。如何創造持久的健康?僅靠藥物不行,僅靠直覺或肯定也不行。只有平衡的方法才能帶來完全治癒的希望。

本書由“ePUBw.COM”整理,ePUBw.COM 提供最新最全的優質電子書下載!!!

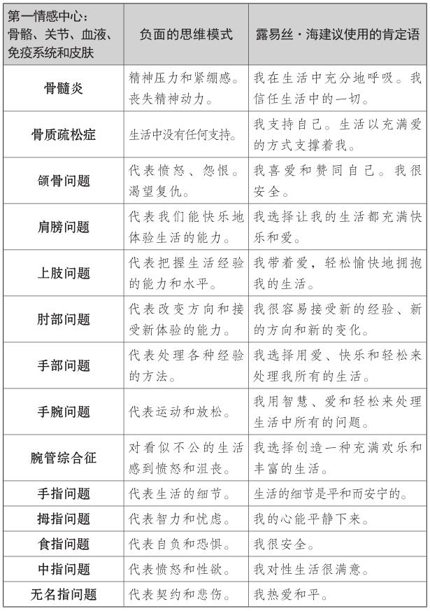
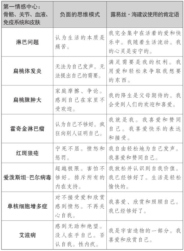
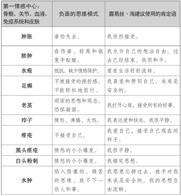
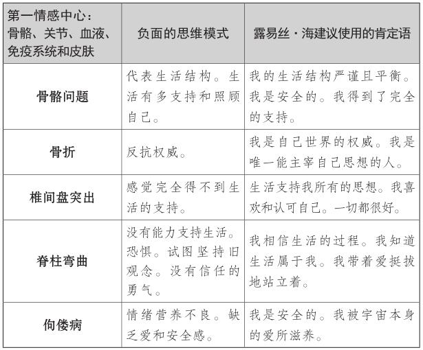
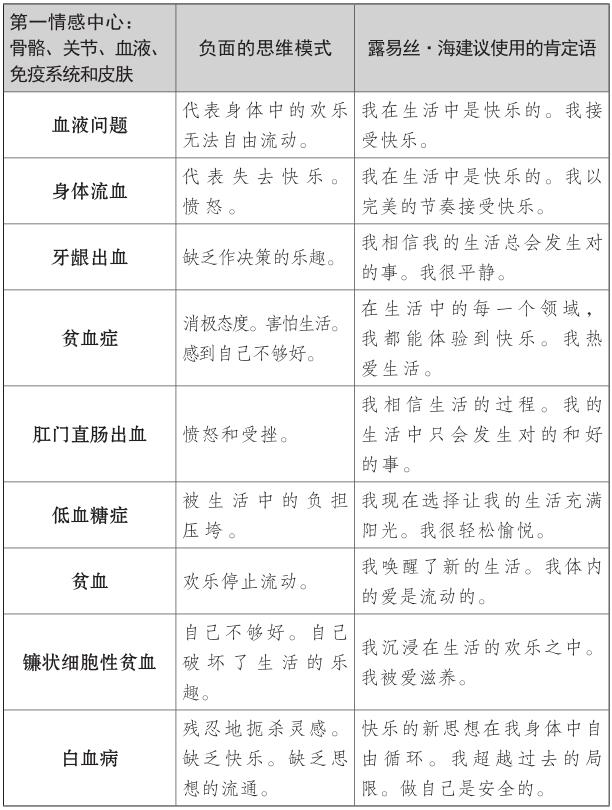
第3章 第一情感中心:對安全感的需要

影響的身體部位:骨骼、關節、血液、免疫系統和皮膚

第一情感中心的健康取決於你在世界上的安全感。如果你需要茁壯成長,又沒有家人和朋友的支持,那麼這種不安全感就會體現在你的骨骼、關節、血液、免疫系統和皮膚中。維護這個情感中心享受健康的關鍵是平衡自己的需要和生活中有意義的社會群體的需要。家人、朋友、工作和你投身的組織都需要你付出時間和精力,但也意味著這些付出會以友誼和安全的形式回饋你,為你提供歸屬感。這些都是人類需要他人和群體的原因。但是,永遠不應該讓群體的需求超過你的需求—特別是你的健康。

如果你沒有從需要花費大量時間的人際關係或活動中獲得所需要的東西,那麼你的身心就會開始提醒你。起初,跡象可能是疲勞、皮疹或像關節疼痛一樣輕微的問題。但第一情感中心的輕微問題可以作為一個預警系統,讓你知道你何時偏離了軌道。忽視身體的警告可能導致一個受傷的世界:慢性疲勞綜合徵、纖維肌痛、骨關節炎、類風溼性關節炎、愛潑斯坦-巴爾(Epstein Barr)病毒、肝炎(A型、B型或C型)、單核細胞增多症、萊姆病、過敏、皮疹、銀屑病、關節疼痛和狼瘡等自身免疫性疾病都源於第一情感中心的不平衡。

身體出現疾病的部位取決於造成不安全感的原因。例如,如果你對家庭責任感到不知所措,以至於把自己的需求置於次要地位,那麼你所感受到的不安全感就會讓你的骨骼出現疾病;無助和無力的感覺會讓你的血液出現問題;感到完全孤獨和被家人拋棄會給你的免疫系統帶來疾病;無法與周圍的人建立界限將會導致皮膚疾病的出現。當我們檢查了每一個器官系統後,我們會進一步瞭解具體情況。現在,請記住:聽取身體警告並採取行動非常重要。通過關注你為什麼感到不安,從而改變可能加重疾病的思想和行為模式。

第一情感中心的肯定和科學

那麼肯定的重要性是什麼?如果你壓根就不相信自己有能力或值得獲得支持、根基和安全,那麼僅僅靠醫學就無法治癒你的疾病。你必須首先處理導致健康問題的根本信念。如果你的骨骼、關節、血液、免疫系統或皮膚出現疾病,你可能有以下負面想法:

·我無法獨立地支持自己。

·沒有人來支持我。

·我感到沮喪、無助和絕望。

·我沒有感受到被愛,我感到孤獨。

這是肯定該出現的地方,它們會幫助你改變這些核心信念。如果你用肯定的方式來解決消極的思維模式和信念—懷疑和恐懼,並應用可用的醫藥科學,你的健康和情感將發生巨大的變化。

看一看與第一情感中心器官的疾病有關的肯定,你會發現它們一定與建立支持、基礎、安全、結構、家庭、運動和靈活性有關。骨骼的健康狀況大體上反映了你的生活結構及你如何利用他人提供的支持。如果你感覺到被愛和支持,你的脊椎會感覺到骨骼結構的堅固和靈活。相反,如果你感覺生活中缺乏支持和安全感,你的身體可能有骨質疏鬆症和骨折方面問題。

缺乏安全感並不一定只與你周圍的人際關係有關,也可能跟你與自身的微弱關係有關。露易絲的肯定理論指出,如果個體在世界上不能給自己獨立且足夠的支持,那麼會引發免疫系統的弱化,並增加病毒的易感性,這可能導致諸如愛潑斯坦-巴爾病毒和單核細胞增多症等疾病。她將此稱為“消耗內心的支持”。看一看這種現象的生物學基礎,你就會發現這類個體的骨髓是存在問題的。因為骨髓負責產生新的血細胞,並且是支持免疫系統中淋巴系統的關鍵組成部分。骨髓出現問題,會導致免疫系統功能的弱化。

關於身心健康之間的關係及肯定理論,科學能告訴我們什麼?

家庭—歸屬感—對我們身體的健康至關重要。社會互動在我們身體系統的日常監管中起著至關重要的作用。如果你孤立自己的話,你就缺少了與人互動時才會產生的新陳代謝調節劑,那麼你的身體節律和生活節奏就會出現問題,這會影響你的第一情感中心的健康。

研究表明,人們之間存在一種生物的歸屬、一種真實的生物營養素—這是一種具有生理和代謝效果的營養素—在生活在一起的人們之間傳遞。我們所有與睡眠、飲食、做夢、荷爾蒙、免疫力、皮質醇水平、心率和內分泌系統有關的身體節律都受這些代謝調節劑的控制。當人們生活在同一環境下時,他們的生物節律會變得同步和一致。在同一個家庭中,這種封閉和一致的形式更常見,家人在一起吃飯、睡覺、交談、玩耍、工作、祈禱,會使我們的生物鐘同步。例如,一項研究發現,B-52轟炸機機組的成員在一起工作時,就具有相似水平的應激激素。

當你失去這種歸屬感時,孤立感和缺乏有意義的人際關係,會使你產生一種無力、無助和絕望的感覺。而這些情緒可能會導致身體健康問題。當你沮喪時,你的免疫系統就會出現炎症。長期絕望、失去和喪親之痛會導致慢性抑鬱,使你的免疫系統分泌出皮質醇、白細胞介素IL1、白細胞介素IL6和腫瘤壞死因子(TNF-α)等炎症物質。這些會使你的關節疼痛,會讓你像患上流感一樣疲倦,並增加你患有骨骼、關節、血液和免疫系統疾病(包括骨質疏鬆症)的風險。

另一個失去歸屬感影響健康的例子,是那些過早與父母分離、與抑鬱的母親一起長大的人,他們有患抑鬱症或免疫系統功能障礙的傾向。由於這種早期的痛苦分離,他們無法公開表達孤獨感。他們經常無意中發現自己會重建當初情感上、營養上和生物上的遺棄感。他們過著貧乏、節儉和孤獨的生活,會產生一種被剝奪感。最終,他們一生中所經歷的絕望會使他們更容易罹患癌症。

經歷一次巨大的衝擊,也會出現缺乏安全感的現象:失去一位心愛的家庭成員,經歷一次突然而痛苦的事件或者任何讓你感到迷失的事件後,你會像一株被連根拔起的植物,或像一個帶著創傷背井離鄉的人。科學告訴我們,在這些時刻,我們也會失去我們的生物“根”—我們的頭髮。當家庭出現混亂時,失去頭髮(脫髮)的風險會增加,更不用說銀屑病和其他皮膚問題了。

如你所見,擁有牢固的外部關係對我們的健康至關重要。科學通過展示“社會整合”—廣泛的社會網絡和社會支持—創造了更強的免疫系統。事實上,研究表明,更多更好的人際關係意味著身體可以製造更多優質的白細胞,有助於我們抵抗感染,免受各種健康危害,包括關節炎、抑鬱症和結核病等症狀的惡化。社會互動還會減少人們需要的藥物量,加速身體的恢復。

其他研究表明,那些有三個或更少聯繫人的人比那些有更多聯繫人的人更容易感冒,更容易感染病毒;那些有六個或更多聯繫人的人生病最少,感冒時的症狀也最為輕微。

這跟你的預期不一樣,是嗎?你可能會覺得擁有更多朋友會讓你接觸更多細菌,從而更有可能患上感冒。但是細菌理論顯然沒有完全解答為什麼我們會感冒和感染。朋友較少的人更容易感染細菌或病毒,可能是因為他們在大多數時間裡獨自承受壓力,並且得不到支持。這種壓力導致腎上腺釋放去甲腎上腺素並抑制免疫系統。事實上,研究已經證明,與吸菸者或肥胖者相比,沒有朋友的人更容易出現健康問題,身體會產生更高水平的皮質類固醇、免疫抑制劑,這使他們更容易患上慢性疲勞、纖維肌痛、類風溼性關節炎、狼瘡、艾滋病毒、長期感冒和感染及骨質疏鬆症。

抑鬱的思維模式也很有說服力。抑鬱症增加了骨質疏鬆的風險,與低鈣攝入或抽菸的風險相當。所以,下次你看到電視廣告或雜誌廣告宣傳防止骨質流失的鈣補充劑時,你也應該想到要用改變生活和使用肯定語的方式來維護你的健康。

如果他人不喜歡你—你因社交恐懼或社交不順而隔離自己,你必須積極地嘗試改變使你陷入自我放逐的根深蒂固的思維模式,否則你的骨骼、關節、血液、免疫系統和皮膚都會提醒你孤獨是有害的。這方面的醫學和科學材料已經足夠多。我們到底該做什麼來治癒自己?

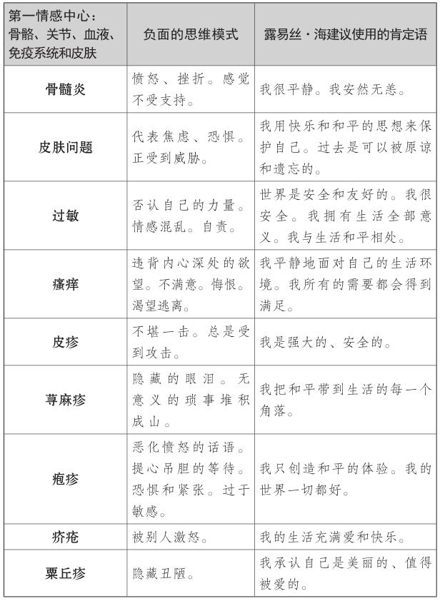
骨骼與關節問題:提醒你平衡自我需要和他人需要

那些容易患上骨骼和關節疾病的人,如關節炎、骨折、骨質疏鬆症、背痛、關節疼痛或椎間盤突出,可能會被照顧家人和朋友的責任所壓倒,總是讓別人的需要優先於自己的需要。他們已經變得痴迷於照顧他人,以致沒有能力維護自己。如果你是數百萬患有骨關節疾病的人之一,請聽好,很重要的一點是,你要確定與他人和朋友之間的哪些互動會讓你感到不安和無助。如果你要完全康復,就必須解決這些行為模式和觀念。

第一情感中心患病的人是有希望治癒的。使用藥物和肯定來處理身體給你的直覺信號,可以讓你的身體變得強壯且健康。雖然醫生可以為你提供有關解決健康問題的具體說明,但如果你不改變為疾病鋪平道路的消極思維模式,就不會擁有長期健康的處方。對骨骼和關節問題的普遍肯定是:“我帶著愛放下過去。他們是自由的,我是自由的。我是自己的權威。我喜歡並贊同自己。生活是美好的。現在一切都在我心中。

雖然在第一情感中心中,健康的肯定與在家庭和其他社會群體中創造一種安全感有關,但是你的肯定取決於出現骨骼或關節問題的具體身體部位(請參考本書第10章的表格)。例如,如果你的整個背部都有問題,你就有支持方面的普遍問題;然而,如果背部有一部分區域疼痛,你的肯定就會變得更加具體;如果你患有慢性腰痛,你就可能有經濟上的恐懼;而上背部疼痛與極度的孤獨感和沒有足夠的情感支持有關。

露易絲還研究了骨骼之間和關節之間可能產生的疾病,對於這些疾病問題的減緩,則需要其他一些積極肯定語。關節炎意味著在不受支持的家庭中遭受批評。所以,對於生活在麻煩家庭中的關節炎患者來說,治癒的肯定語是:“我是有愛的。我現在選擇喜愛和認同自己。我帶著愛看待別人。

當你把想法轉變為一種更健康的心態時,意味著你的注意力開始轉向外部,在個人需要和家庭或其他社會群體的需要之間慢慢尋求平衡。你是在讓這些人利用你嗎?你沒有為自己辯護嗎?你似乎更多的是為朋友和家人付出而不是收穫?請你永遠記住,為了讓自己感到安全和可靠,除了給予他人安全和依靠外,你還需要學習如何保護和支持自己。永遠記住,你不是每個人的唯一求助對象,他們也可以向別人尋求幫助和建議。對你而言,平衡自己的需要與他人的需要最重要。

所以請你記住,愛你的家人,但也要愛你自己。關心和呵護你的朋友,但是也要花些時間去審視自己的生活並作出積極的改變。以一種好朋友的眼光看待自己,不要忽視這種關係。我們每個人都有喪失自身需要的時候,關鍵是在出現更嚴重的健康問題之前,認識和糾正這種行為。

案例分析:骨骼與關節問題的心理之傷

八歲開始,安德里亞(Andrea)就成了五個弟弟妹妹的看護人,現在她已經17歲了。她的父母在照顧孩子的過程中總是缺席,所以創造一個安穩的家庭環境成為安德里亞的責任。但是對弟弟妹妹的照顧讓安德里亞付出了龐大的個人代價。她一次又一次地犧牲了自己的需要甚至安全,從未有機會享受無憂無慮的童年或建立獨立的人格。

由於年紀太小,安德里亞無法勝任代理媽媽的角色,從小就積攢了一系列的健康問題—脊椎有些輕微的彎曲,需要支架治療。家庭壓力變得難以忍受時,她總是會出現關節疼痛和背痛的毛病。父母去世後,她的脊椎和關節疼痛變得很嚴重,還出現了蝴蝶疹。這些綜合症狀讓她不得不去看醫生,最終的診斷是狼瘡或系統性紅斑狼瘡(SLE)。多年來,她的身體一直以骨骼和關節問題的形式發出警告,但總是被她忽視,因為她正忙著處理弟弟妹妹的動盪生活。

我們為安德里亞做的第一件事是建議她進行一項特定的測試,以確認她確實患有狼瘡。她去看了內科,以確認是否存在抗核抗體雙鏈(ANA DS)。患有紅斑狼瘡的人的身體中,這些細胞幾乎會“攻擊”身體的所有器官,無論是最溫和的形式(發燒、骨骼、關節、皮膚或甲狀腺疾病),還是更嚴重的情況(肺、腎和腦疾病)。

如果這次測試和其他血液檢查反覆出現陰性結果,那就不是狼瘡。測試結果呈陽性,所以我們知道狼瘡確實是她疼痛的原因。除了測試ANA DS外,醫生還測試了血細胞個數,檢查了白細胞和紅細胞及血小板的總數—狼瘡往往會降低這些指標。

像大多數“自身免疫性疾病”一樣,狼瘡的症狀會經歷起伏,會有關節疼痛、皮膚、呼吸、疲勞和其他症狀的發作期,也有無症狀的緩和期。我們對安德里亞的治療指導是讓她的免疫系統進入緩和,包括控制那些組織攻擊抗體的細胞,旨在讓它們“休眠”或冷靜下來。

作為一個治療團隊,包括安德里亞和其他從業者在內,我們努力制訂一個治療方案,以涵蓋所有醫療選擇。因為安德里亞的狼瘡並不是最嚴重的,所以無論是否使用藥物,她都可以痊癒。在與內科醫生討論其利弊後,安德里亞開始使用類固醇強的鬆(Steroid Prednisone)來減少自身免疫系統中的炎症。強的鬆是一種強效藥物,對骨密度、體重、血壓、皮膚、頭髮、血糖、情緒、睡眠、眼睛和消化道都有許多副作用。雖然安德里亞在我們一起治療的時候並不需要這麼強勁的藥物,但如果她的症狀在未來變得更加嚴重,就可能不得不考慮服用免疫抑制劑藥物,如甲氨蝶呤(Methotrexate)、硫唑嘌呤(Azathioprine)、氯苯丁酯(Chlorambucil),這些藥物都有各自的副作用。

為了對抗她服用的藥物產生的影響,我們建議安德里亞去看針灸師和中藥師。我們還建議她服用鈣鎂補充劑、維生素D和優質複合維生素。此外,她使用二十二碳六烯酸(DHA)修復受損的體細胞,還用一種叫作雷公藤(Tripterygium Wilfordii,簡稱TW)的草藥,每天使用根和莖來調節免疫系統並緩解狼瘡的症狀。像任何強效藥物一樣,草藥也有副作用。TW可導致激素水平、閉經和不孕症的可逆變化,因此只能在醫療團隊的監督下使用。

我們還要求安德里亞注意減少某些食物的攝入量,尤其是苜蓿芽可能使狼瘡症狀惡化。我們建議她與營養師合作,看看是否能找出其他可能加重症狀的食物。幸運的是,他們沒能找到更多。

最後,我們開始改變安德里亞的思維模式和行為,這可能是她患有疾病的原因。她對這些問題給予肯定:

狼瘡

我自由而輕鬆地為自己發聲。

我主張自己的權力。

我喜愛和贊同自己。

我是自由和安全的。

骨骼健康

在我的世界裡,我是唯一的權威,因為只有我能在自己的腦海中思考。

我的身體結構良好且平衡。

脊柱側彎

我放下所有的恐懼。

我現在相信生活的過程。

我知道生活屬於我。

我站得很直,充滿愛心。

背痛

我知道生活總是支持我的。

我需要的只是得到照顧。

我很安全。

關節疼痛

我很容易隨著變化而流動。

我總是朝著最好的方向前進。

皮疹

我用快樂和平和的心情保護自己。

過去會被寬恕和遺忘。

我在這一刻是自由的。

我感到做自己很安全。

她還遵循了本章之前內容的建議,並學會瞭如何平衡個人需要與家人需要。她開始依賴匿名小組,開始寫日記來探究情緒。她還練習向最親近的人表達自己的需要。幾個月後,安德里亞的身心都得到了改善,我們知道她能更好地應對挑戰了。

血液問題:提醒你需要更多外部支持

患有貧血、出血、瘀傷或其他血液問題的人往往感覺自己好像已經跌到谷底—他們完全孤獨,沒有家人和朋友的支持。他們變得非常不穩定,以至於不相信任何人,生活在一個看似有著無盡混亂的世界裡。如果這些聽起來像是在描述你,那麼你的健康取決於你自己走出絕望的谷底、在你的生活中創造秩序和平衡的能力。

血液疾病的範圍很廣,包括從貧血到急性白血病等一系列疾病。這些疾病中有一些是良性的,這意味著它們會通過治療達到完全消退、不引起症狀或不會危及生命的程度。其他疾病,如鐮狀細胞性貧血、急性白血病或某些淋巴瘤則更嚴重,會導致長期疾病,甚至危及生命。確定血液問題的起源可能令人困惑,因為其中許多問題可能與第一或第四情感中心的失衡有關。比如,缺乏情感呵護是第四情感中心的問題,它會影響血液流經的器官,包括心臟、動脈和靜脈。因此,這種情況下出問題的是第四情感中心的器官而不是血液本身。對於心臟疾病,如高血壓和動脈阻塞,請翻到第6章瞭解。本章的目標是幫助你改變第一情感中心的血液問題引起的相關的負面思維模式和行為。

這個過程的第一步是識別身體傳達的關於疾病的情緒信息,並用肯定的方式重塑健康。例如,貧血源於缺乏快樂和對生活的恐懼,加上一個潛在的“你不夠好”的信念。因此,為了解決這種不快樂感和不安全感,請使用這種肯定語:“我在生活中的每個領域體驗快樂都是安全的。我愛生活。”挫傷是指在處理生活中的小障礙和懲罰方面而不是在原諒自己方面有困難。提醒自己,你要用肯定告訴自己你是值得被原諒和被愛的。“我喜愛和珍惜自己。我對自己很和善。一切都好。”出血可以看作是快樂的流逝,而且憤怒也常與出血有關。如果這聽起來像在描述你,那就試著平息憤怒,找到生活的快樂,並使用肯定的話語:“我以完美的節奏表達和接受生活中的快樂。”血液凝結是在封閉快樂。如果你覺得情緒受阻,試著重複一遍:“我喚醒了我的新生活。我是流動的。

在血液領域,健康問題不僅反映了你的情感,也反映了你周圍的混亂,這種混亂可能是由痛苦的家庭生活、複雜的人際關係或苛刻的老闆造成的。直覺上說,你的身體,特別是血液,讓你知道你需要更多的支持。你必須盡一切努力建立穩固的根基。即使你會不舒服,也要多詢問身邊的人。依靠家庭、朋友和社區是第一情感中心保持健康的重要部分。這是一個過程。從小處開始,尋求微小的幫助,而不是要求他人為你提供大型服務。隨著每一個請求的成功,你將對你所擁有的關係產生更多的信任。如果有人一再辜負你,你將能夠更好地區分出生活中的穩定關係。你的目標是識別堅定的人,然後在為自己提供支持和接受他人幫助之間找到平衡點。

案例分析:血液問題背後的心理之傷

孩童時期,因為父親賭博成癮,丹妮絲(Denise)一家人屢次被迫搬家,逃離父親的債主。丹妮絲和兄弟姐妹從來沒有足夠的錢來買食物,幾乎每天都餓著肚子上學。

丹妮絲20多歲時,男友打了她;她遭受了多次傷害,但一直瞞著家人和朋友。一天早晨,丹妮絲醒來後,發現自己幾乎不能走路。她力氣耗盡,幾乎無法拿起電話尋求幫助。最終,醫生診斷她患有嚴重貧血。

在和丹妮絲交談之後,我們看到她已經觸到了身體和情感的谷底。她渴望家人的支持,卻從來沒有得到。因為從未擁有過,所以她不知道如何從其他地方得到支持。對丹妮絲來說,這個世界是一個危險而孤獨的地方,她甚至連最親密的朋友都無法信任。她對朋友和家人充滿同情心和理解,幫他們解決問題。她對他人的需求如此敏感,多年來一直在吸收他人的情感和身體上的痛苦,卻從未發洩過自己的恐懼情緒,她的身體開始對壓力作出反應。

丹妮絲在情感上和身體上都貧血,所以對她而言重要的是識別她所經歷的能量和血液的“洩漏”。醫學上直觀的解讀會幫助我們精確地指出,她在與男友和家人的不健康關係中過度付出生命能量。下一步是弄清楚體內的物理“洩漏源”在哪裡。我們必須確定是什麼原因導致她失去了那麼多紅細胞,讓她變得貧血。我讓丹妮絲去醫生那裡做一項名為全血細胞計數(CBC)的測試,分析她血液中的所有成分,這將幫助我們瞭解她貧血的原因。

許多醫生試圖僅僅通過給患者補鐵來治癒所有貧血疾病。然而,不瞭解病人患有貧血的根本原因可能會導致更嚴重的問題。人體貧血有三個原因:

1.紅細胞損失:這可能是創傷(丹妮絲被男友毆打,我們不知道有多嚴重)、胃潰瘍、月經過多、尿血或內傷的結果。

2.紅細胞生成不足:這可能是由缺鐵引起的(醫生通常會給病人補鐵的原因);遺傳,包括地中海貧血;吸毒,包括酗酒;慢性疾病,如甲狀腺功能減退、腎上腺激素分泌低、慢性肝炎、維生素B12和葉酸缺乏症(稱為巨幼紅細胞性貧血)。

3.紅細胞破壞:這可能源自脾臟腫、狼瘡、青黴素或磺胺類藥物的副作用及單核細胞增多症或其他病毒感染。

僅僅看丹妮絲的年齡(尚未絕經),大多數人會認為她的貧血是由於月經過多造成的。如果這是真的,補鐵治療對她來說沒問題。然而,通過分析她的CBC測試結果,我們發現未成熟的紅細胞(稱為網織紅細胞)的數量處於非常低的水平,這意味著她的身體無法制造足夠的紅細胞。缺鐵、失血和月經過多都不是她貧血的原因。通過觀察她的紅細胞大小—丹妮絲的紅細胞比平常人的更大,醫生髮現她患有一種非常罕見的病症,稱為巨幼紅細胞性貧血,這是因為她的飲食中維生素B12含量少,長期壓力引起的B12吸收低。我們通過另一項測量維生素B12水平的血液測試,證實了我們的懷疑,發現我們的推測是對的。

在一名執業護士的照顧下,丹妮絲定期注射B12,直到B12水平恢復正常。她開始服用一種藥物級別的複合維生素B,並定期進行B12測試,以確認身體正在吸收。

為了消除B12吸收的障礙,我讓丹妮絲去找針灸師和中醫師來解決她的焦慮和胃灼熱問題。除了諮詢與男朋友的關係中的壓力外,丹妮絲還開始服用含有升麻、白朮、當歸和黨參等成分的草藥,這些草藥太多了,無法在此一一列出。

她對這些問題給予肯定:

一般血液健康

我以完美的節奏表達和接受生活的快樂。

歡樂的新想法在我體內自由循環。

貧血癥

對我來說,我在生活中的每個領域體驗快樂都是安全的。

我熱愛生活。

疲勞

我對生活充滿激情、活力和熱情。

通過努力改變導致恐懼的思維方式,她開始意識到自我價值,將快樂帶回了生活。六個月後,她的貧血問題就解決了。

免疫系統紊亂:對信任、安全與自愛的需要

患有免疫系統相關問題的人,例如對食物和環境過敏,經常患上感冒或流感,而有更嚴重的自身免疫系統紊亂的人往往覺得他們難以融入任何場合,會成為孤獨者。這些人之所以孤立,是因為在很多情況下,他們覺得自己的需求與周圍人不符,所以任何融入都讓他們難以忍受。即使是在一對一交流的基礎上,這些非常敏感的人也無法與人建立聯繫,因為他們不能創造和維持關係,為自己提供安全感和可靠感,這種異化使他們覺得世界與他們為敵。

如果你有過敏和免疫系統紊亂的問題,請振作起來!你有可以選擇的醫療措施。免疫和過敏問題通常可以用一系列的藥物和草藥補充劑進行有效的治療。然而,這是一門不完美的科學。我們也鼓勵人們找到減輕壓力的方法,因為壓力常常是免疫系統紊亂的根源。這樣做的第一步是識別健康問題的情緒成分,並將治癒的肯定納入他們的治療方案,這對於獲得和維持健康至關重要。這些疾病的主題是信任、安全和自愛。

就像所有其他領域一樣,你的肯定會因思維、行為和疾病而有所不同。例如,易過敏的人可能會告訴自己,他們對任何事物和任何人都會過敏,或者他們無法控制自己的生活。這些消極的思想可以用下面的肯定語來代替:“世界是一個安全、友好的地方。我很安全。我的生活很平靜。

另一方面,如果你易患上愛潑斯坦-巴爾病毒這樣的病症,你可能會擔心自己不夠好。你可能感到內心的支持正在枯竭,或者沒有得到周圍人的愛和欣賞。為了改變這種心態,露易絲建議使用治癒的肯定語是:“我很放鬆並認識到我的自我價值。我已經夠好了。生活是輕鬆愉快的。

經常感染流感的人往往會對群體的消極情緒作出反應。他們可以用的肯定語是:“我會超越群體信仰或事件。我沒有任何阻塞和影響。”對於有單核細胞增多症的人來說,消極的想法與得不到愛後的憤怒有關。治癒的肯定語是:“我喜愛、欣賞和照顧自己。這就已經夠了。

你也必須在日常生活中審視自己的行為。你是在逃避別人嗎?你覺得沒有人瞭解你嗎?你需要做的第一件事是識別哪些事或哪些人讓你感到被拒絕、被批評或被評判。雖然人們似乎沒有做或明顯地表達出來,但大多數時候他們表達的都是正當的需要。你要嘗試從這些請求中去除情緒,查看潛在的需求。這可能有助於對正在發生的事情或說的話採取一些措施,有助於你在外部世界和內心世界中培養寬容心。你的白細胞排斥和攻擊異物的活動與你在生活中所做的事情一樣,所以情感上的寬容常常轉化為身體的耐受性,從而產生更強的免疫系統。

另一個重要的行為改變,是強迫自己待在人群之中。就像我以前說過的,你可以從小事做起。試著一週一次參加一個你並不會感到孤單的活動。緩和人際關係有助於事情順利開展。你可以嘗試任何活動,如參加遊戲俱樂部、教會甚至是家庭聚會,這都會幫助你看到:這個世界並沒有與你為敵。

一旦你能重塑身體和情緒兩個方面的健康,你將開始用新的眼光看待世界。你的情緒會更加穩定,你會感到更加滿足。你將開始考慮群體及自己的需要,而不是不斷假設你會遭受背叛和攻擊,你會以冷靜和恰當的情緒應對挑戰,你會看到他人的價值和安全。最後,你會發現你對自己的責任和對家人、朋友、同事的責任是平衡的。這種平衡是第一情感中心健康的關鍵。

案例分析:免疫系統問題背後的心理之傷

32歲的拉里(Larry)在長大的過程中非常害羞和笨拙,大部分時間都是獨自一人度過的。兄弟們甚至覺得他很古怪,他也覺得自己是家裡的局外人。當他獨自一人時,事情並沒有變得更好。在工作中,他也獨來獨往,很快就被別人認為是難以接近的一個人。

雖然他一生中都有過敏的問題,但是這些年來病情變得越來越嚴重,開始出現更加複雜的免疫系統紊亂疾病。有一天,拉里發燒了,他感到精疲力竭和疼痛。最終,他被診斷為單核細胞增多症和愛潑斯坦-巴爾病毒感染。

拉里很難從世界上獲得安全感和可靠感,導致其患有強烈的社交恐懼症和過敏症。他的社交恐懼症所引發的身體症狀是:身體防禦機制功能紊亂;他的過敏症所引發的身體症狀是:皮疹、流鼻涕、眼睛發癢、腸易激等,這些都屬於免疫功能障礙的範疇,因為這些症狀來自白細胞對異物的反應。基本過程是,身體感知到異物並認定它是一種威脅,然後發送白細胞來摧毀它。這些白細胞釋放刺激性物質,如組胺、白三烯和前列腺素,試圖攻擊過敏原。這種大量的化學物質會引起炎症反應,帶來涕淚橫流、喘息、噴嚏、瘙癢、抽搐及消化不良等症狀。

在健康的免疫系統下,身體可以耐受過敏原而不會發生如此劇烈的攻擊,這意味著症狀越來越少,強度越來越小。由於拉里有很多過敏症狀,可供他選擇的醫療手段是:

1.限制:這種方法的目標是遠離引發症狀的過敏原。對大多數人來說這是臨時的解決方案,可能在一兩個月內就能改善症狀,但身體很快又會出現喘息、噴嚏、瘙癢等症狀。此外,隔離這些過敏物質會進一步削弱免疫系統,從而導致身體更加不能耐受這些物質。繼續這樣下去,生活會變得越來越有限和受控。

2.藥物治療:市場上有許多藥物可以抵抗過敏反應。與限制一樣,這種方法也沒有解決過敏的根本原因,而只是治療了症狀。對於較輕微的過敏反應,抗組胺藥,如苯海拉明(Benadryl)、氯雷他定(Clarinex)、安泰樂(Atarax)、非索非那定(Allegra)等是不錯的選擇。這些藥物主要抵抗的是白細胞的組胺。請記住,抗組胺藥僅推薦給70歲以下的人使用,因為它們可能導致老年人的記憶和排尿出現問題。除抗組胺藥外,還有針對白三烯的藥物,包括順爾寧(Singulair)和安可來(Accolate)。口服、局部使用和吸入類固醇是治療最嚴重的過敏的主要方法。雖然其他藥物也會通過阻止組胺和白三烯的產生來對抗炎症,但類固醇的藥效更強,會阻止身體接受這些化學物質。類固醇的強烈效果也意味著,只有熬過長期嚴重的副作用,包括骨質疏鬆症、潰瘍和免疫抑制,這些藥物才會在你的身上起作用。這很可能是拉里感染EBV和單核細胞增多症的原因—他的免疫系統已經受損。

3.免疫療法:在這個過程中,過敏的人實際上注射了微量過敏源,每週一次或兩次手臂注射,試圖訓練白細胞耐受過敏源。對於嚴重過敏的人或者每年過敏症狀超過三個月的人,建議使用這些治療方法。

由於拉里多年來一直服用類固醇,我們要做的第一件事就是逐漸減少類固醇的使用量。我們還讓他與針灸師和中藥師合作,以增強免疫系統對抗病毒的能力,同時保持足夠的冷靜以忍受所處的環境。在中藥師的建議下,他服用一味名為刺五加(Wu Cha Seng)的中藥,據說可以幫病人改善白細胞功能,特別是在長期化療後。此外,拉里還與一位營養師合作,確保他的飲食平衡、營養均衡、富含綠葉蔬菜。我們還建議他服用含有維生素C、鎂、鋅和優質藥用級複合物維生素B補充劑。他還開始服用黃芪、DHA、薑黃和生薑,因為這些補充劑已經被用於緩解EBV症狀。

拉里在醫療團隊部署的治療方案的幫助下,開始對這些問題使用肯定:

發熱

我冷靜而平靜地表達和平和愛。

單細胞核增多症

我喜愛和欣賞自己,能夠照顧自己。

我已經足夠好了。

EBV症狀

我很放鬆,認識到自我價值。

我已經夠好了。

生活是輕鬆愉快的。

肌肉痠痛

我體驗到生活是一場歡樂的舞蹈。

這些幫助他改變了讓他陷入疾病的消極想法。他也努力使自己處於被迫與他人互動的境地。這種醫療、行為改變和肯定的一系列方案,共同使拉里的健康走上了正軌。

皮膚問題:對自身安全感和可靠感的需要

你有皮膚問題,如銀屑病、溼疹、蕁麻疹或痤瘡嗎?如果答案是肯定的,你可能想關注自己在世界上的安全感和可靠感。雖然有皮膚問題的人往往會過著一種看似混合的生活,但是這種生活實際上是通過極端的控制來管理的。這些人堅如磐石且可靠……只要生活沒有變化。他們的生活注重的是常規、常規、常規,因為日常工作和生活是安全且熟悉的。但現實生活並不總是安全和可預測的,這就是他們開始出現問題的地方。生活的自然起伏和流動引起了他們極大的焦慮,而這些又表現為皮膚問題。有趣的是,與皮膚問題相關的情緒和傾向,如生活中的僵化,也與許多關節問題有關。一個人如果患有一種疾病,常常也易感染其他疾病。

看一看我們的健康處方:首先確定身體傳遞的信息,然後使用肯定來促進健康的思維模式,這會使皮膚清晰透亮。在恐懼和焦慮的環繞下,對皮膚問題的一個很好的普遍肯定是:“我喜歡用快樂和和平的思想保護自己。過去是被原諒和遺忘的。我此時此刻是自由的。

皮膚疾病可以有多種形式,需要有針對性地使用不同的肯定語加以解決。例如,如果你有痤瘡,就與消極的思維模式和不接受自己有關,所以使用的肯定語是:“我喜愛和接納現在的自己。”溼疹與對抗和壓抑情緒有關,為了抵消這些情緒的影響,治癒的肯定語是:“和諧與和平、愛和歡樂永久包圍著我。我是安全的。”蕁麻疹與隱藏的、微小的恐懼和誇大問題的思維傾向有關。蕁麻疹的治癒肯定語是:“我給生活的每一個角落帶來了和平”。一般說來,皮疹都與刺激有關,因為事情並沒有按照計劃進行,這時的肯定語是指向耐心的:“我喜愛和認同自己。我對生活的過程感到很平靜。”如果你患有銀屑病,你害怕受到傷害,可能拒絕為自己的感情負責。這種情況下的肯定語是:“我過著有趣的生活。我應該得到並接受生活中最好的東西。我喜愛並認同自己。”試一下這裡提出的肯定語或者參考本書最後的表格,找出針對你的特定疾病的肯定語。

為了解決其他一些引起皮膚問題的情緒問題,你有必要研究自己應對變化的能力。正如他們所說的,改變是生活中唯一不變的東西。那麼你能做什麼呢?也許最簡單的方法就是顛覆你的常規、日常和慣例。雖然這看起來是違反直覺的,但也要在生活規劃中預留出自發性的空間。每隔一段時間,抽出一些時間,讓生活隨心所欲。例如,你可以在日曆上留出一個小時的時間,然後簡單任由生活前行。看看你接觸到了什麼,感受生活中小小的變化,可以幫助你看到一個沒有連續計劃的世界並不一定那麼可怕。你也可以採取大膽的行動,進入一個特定的角色,或把自己置於一個無法控制一切的情形中,例如在避難所或幼兒園擔任志願者。誰知道這樣會發生什麼事?

你可能還想遵循日程安排來確定生活中哪些領域可以讓你稍微放開控制。你可能不想放棄董事會的權力,但你可以靈活安排孩子的遊戲時間。所有這些建議的目標是提高靈活性。如果你更靈活,你將能夠更好地處理變化。這種自信會激發你與世界共處而不是對抗世界的能力,這會降低你日常生活中的焦慮感。

案例分析:皮膚問題背後的心理之傷

52歲的卡爾(Carl)是一位居家男人,也是一位成功的商人。他參與社區活動,在當地慈善機構擔任志願者,參與家庭和城市活動。對外界來說,包括他的家人和朋友,他是可靠的社區棟樑。

但在內心深處,卡爾的處事方式固執、僵化且討厭變化。只要事情在他的控制範圍內,他就會感到安全。因此,卡爾成功經營一家公司,併為家人、朋友和社區提供服務。

近年來,卡爾的關節褶皺處開始出現皮膚瘙癢和鱗屑的問題。皮膚科醫生告訴他患有嚴重的銀屑病。

銀屑病雖然是一種皮膚病,但它常常預示人的免疫系統存在問題,而這又會增加個體患糖尿病、心臟病、抑鬱症、腸炎、關節炎、皮膚癌和淋巴瘤的可能性。在患銀屑病的人身上,我們經常會發現一種過度生長、名為腫瘤壞死因子(TNF)的蛋白質,它導致細胞生長得太快。原因是什麼?沒有人確切知道,但我們希望能有一位優秀的內科醫生對卡爾的心臟、消化道和關節進行持續的評估。所以我要求卡爾做的第一件事,就是去醫生那裡進行基線篩查。

其次,卡爾需要持續的皮膚治療來緩解和防止瘙癢。有六種治療方法可選:局部皮膚乳膏;光療法,將皮膚定期暴露於紫外線下,減緩與疾病相關的皮膚細胞的生長;全身性口服藥物,如環孢菌素、甲氨蝶呤和維生素A酸(Acitretin);靜脈注射藥物阻斷腫瘤壞死因子的產生;中藥;營養治療。

卡爾曾嘗試過所有的非處方方法來治療銀屑病,但沒有得到任何緩解。外用類固醇幫助了一些人,但最終病情又有反覆。因此,我們建議他在專業皮膚科醫生的幫助下進行光治療。卡爾還被介紹給針灸師和中藥師,使用石膏、白茅、玄參、檳榔、地黃、金銀花、艾蒿和連翹等草藥。營養學家幫助卡爾辨認哪些食物會刺激他的銀屑病,奇怪的是,西紅柿就是其中之一。卡爾也開始服用DHA。

此外,他開始把少量的自發性和控制範圍內的混亂融入生活。

他致力於改變自己的想法,對這些問題給予肯定:

一般皮膚健康

我覺得自己是安全的。

一般皮膚問題的肯定

我喜歡用快樂和和平的思想來保護自己。過去是被原諒和遺忘的。我此時此刻是自由的。

皮疹

我喜歡用快樂和和平的思想保護自己。過去是被原諒和遺忘的。我此時此刻是自由的。我覺得做自己是安全的。

銀屑病

我過著有趣的生活。我應該得到並接受生活中最好的東西。我喜愛和認同自己。

在卡爾努力做了所有改變後,皮膚狀態恢復了,這讓他非常興奮。

第一情感中心一切都好

你有能力增強免疫系統和肌肉骨骼系統,並通過藥物、直覺和肯定來治癒皮膚疾病。當你學會認識身體問題背後的消極思想和行為,並注意到身體以第一情感中心健康問題的形式給你傳遞信息時,你便可以開始走向真正的治癒。

用露易絲的肯定來建立新的思維模式,將為你提供改變導致情感中心疾病的行為模式的基礎和力量。你將學會平衡個人的需要與家人、朋友和社區的需求。

這個世界是一個安全、友好的地方。一切都好。

本書由“ePUBw.COM”整理,ePUBw.COM 提供最新最全的優質電子書下載!!!

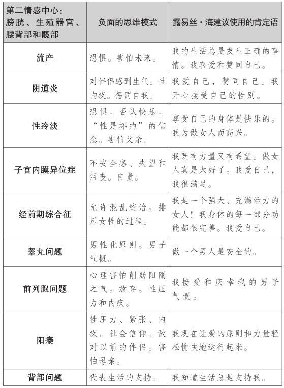
第4章 第二情感中心:對平衡金錢和愛情的需要

影響的身體部位:膀胱、生殖器官、腰背部和髖部

第二情感中心是關於愛和金錢的。如果你不能在這兩個領域之間找到平衡,你會很容易在膀胱、生殖器官、腰背部或髖部出現健康問題。所以,保證第二情感中心健康的關鍵是學習如何管理你的財務且不會犧牲你的感情生活,反之亦然。夠簡單,對嗎?錯。很少有人天生擅長這一點,所以讓我們開始吧。

正如所有其他情感中心一樣,受影響的身體部位取決於什麼樣的思維模式或行為導致了你這一領域的不平衡。對於第二情感中心的問題,我們發現了這四種類型的人:那些寧願專注於愛情而不是金錢的人,那些專注於金錢而不是愛情的人,那些在金錢和愛情領域肆無忌憚前進的人及那些不負責任地處理愛情和金錢的人。當我們審視身體部位時,我們會獲得更加具體的信息,但是無論如何,傾聽你的身體發出的信息都是很重要的。請你記住,你的身體是一臺直觀的機器,它會通過身體發出明顯的信息,提醒你身心健康的問題。

與第二情感中心相關的消極思維模式涉及對性別認同和性的焦慮、憤怒或悲傷,以及人際關係中的鬥爭和經濟問題。當然,這是有道理的,因為我們離開家庭(第一情感中心)的安全環境獨自闖蕩世界時,首先必須獨自處理的第一個挑戰是愛情和金錢、人際關係和財務問題。

那麼,是什麼阻礙你在人際關係和財務問題上作出關鍵性的改變,從而獲得更好的健康狀態?

你是不是在對你的伴侶生氣?你總是讓別人管理你的金錢嗎?你對自己的錢不負責任嗎?你感到窒息嗎?

這些只是導致第二情感中心健康問題的一些情緒和行為。如果你能識別出健康問題的思維模式,你就可以開始進行必要的情緒、行為和身體的改變,以改善你的膀胱、生殖器官、腰背部和髖部的健康狀況。識別根本原因是第一步,第二步是把這些消極的想法和行為轉化為新的思維方式,以重塑健康。

第二情感中心的肯定與科學

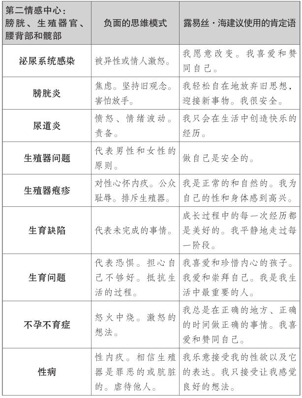
與所有其他疾病一樣,露易絲的肯定理論著眼於第二情感中心的健康問題背後細微的情感差別。例如,女性月經週期的整體健康、是否有閉經、痛經或纖維瘤取決於她是否有健康的女性意識。拒絕女性化是與女性問題相關的消極思維模式。性犯罪和對配偶的憤怒與陰道炎和膀胱感染有關。相反,前列腺則代表該理念男性化的一面。性壓力和性愧疚及一個人對衰老的態度,都與前列腺問題有關。

人際關係中的權力鬥爭為性傳播疾病奠定了基礎。無論是淋病、皰疹還是梅毒,生殖器是“有罪的”或“骯髒的”,性愧疚和性應該受到懲罰的觀念都是與性病有關的思維模式。性是壞事的觀念或性壓力的經驗,都會產生與陽痿有關的思維模式。

從肯定理論的角度看待生育能力,我們會發現如果你有生育問題,你通常就會擔心為人父母后如何分配時間照顧孩子的需要。

最後,誰還沒有一個腰背上的問題?對金錢和未來的恐懼的消極思維模式與腰背部痛和坐骨神經痛有關。

關於影響第二情感中心器官的消極思想和情緒背後的身心聯繫,科學能告訴我們什麼?

研究發現,對於成為母親這點存在內心衝突並擔心因此身材走樣的女性,不孕不育和月經失調的概率更高。雖然她們感到有生育的社會壓力,但生育可能不適合成為她們的長期目標。圍繞這個問題的情緒壓力會增加皮質醇並減少黃體酮,這會破壞胚胎成功植入子宮的過程。情緒壓力還會減少催產素,增加去甲腎上腺素和腎上腺素。所有這些都會共同抑制性激素的作用,並封鎖精子進入子宮的通道。

正如研究所說,如果一個男性承受了很大的壓力,他經歷的焦慮會使身體產生抗體,使精子“無力”。壓力和悲傷也會導致睪丸和腎上腺產生更多的皮質醇和更少的睪酮,從而降低精子數量。這兩個問題都可能導致不育。

已經有很多科學文獻證明瞭人際關係會影響盆腔的健康。研究也已經證明人際關係創傷會產生抑鬱和焦慮,使腎上腺產生過多的類固醇而影響女性的生殖健康。這會改變體內皮質醇、雌二醇和睪酮的水平,三者之間的不平衡會導致易怒、疼痛、肌瘤和卵巢囊腫等一系列問題,更不用說體重增加。事實上,有一組研究已經證明瞭慢性盆腔疼痛和性虐待之間的聯繫。性創傷,尤其是在童年時期的創傷,有助於確定生殖器和尿路疼痛的狀況及第三情感中心的飲食紊亂和肥胖問題。

患有宮頸發育不良和宮頸癌的女性可能在年齡較小時有更多的性行為,有婚前性行為、婚外情或多次婚姻和離婚的概率也較高。這些女性有一半以上是在父親去世或離家的家庭中長大的。基本上,這些女性在童年從來沒有從男性那裡得到過充分的愛。她們後來的性行為很有可能是在為愛吶喊,努力尋找在家裡缺失的東西。

如果沒有愛的內在表現,她們就會不斷嘗試使用大量不平衡的關係來填補內心的空虛。很多時候,這些女性都很享受自己的性生活,但她們往往是無私的,無論是在身體上還是在情感上,都會取悅男人。

金融危機和經濟不景氣的影響可以被視為在這個國家的勞動者身上揹負起沉重的負擔—正如字面意思說的那樣。許多研究表明,當人們對自己的財務狀況感到沮喪或不滿時,尤其是如果他們討厭自己的工作,就會出現背痛和肌肉緊張。例如,一項研究發現,對工作的不滿會使背痛的風險增加近七倍。腰背痛是美國工作場所殘疾的頭號原因,不僅適用於傢俱搬運工或碼頭工人,也適用於白領工人。即使在符合人體工學的條件下,腰背痛的發生率也不一定會降低。你明白我的意思—職業安全和健康管理局(Occupational Safety and Health Administration,簡稱OSHA)與公司設計的靠枕和設備都是為了保護我們的脊椎。但是即使這些都符合人體工學,腰痛的發生率也不一定會降低。最近一項研究表明,對辦公室工作人員進行人體工學教育也不會明顯減少腰痛和殘疾的病例。然而,做一份你喜歡的工作可能會有所幫助,因為這會釋放出能緩解慢性疼痛的阿片類物質。

有趣的是,腰痛也與有問題的人際關係有關。例如,改善現有的婚姻關係可以幫助你緩解慢性疼痛,特別是腰部疼痛。當有腰痛問題和婚姻問題的人與伴侶進行婚姻治療時,隨著人際關係的改善,腰背部疼痛通常也會在沒有手術或藥物的情況下得到明顯改善。

既然你知道支持露易絲肯定理論的科學性,你將如何真正治癒健康問題?

膀胱問題:個體對平衡金錢和愛情的需要

涉及人際關係時,經歷膀胱問題的人通常會非常敏感,這使得其經濟獨立變得困難。他們如此專注於維持愛情關係,而沒有定期發展或使用商業交易或關注賬戶底線所需的技能。這些人可能會將他們的財務狀況置於次要地位或將所有控制權交給伴侶。然而,這些行為往往會產生膀胱疾病,因為它們帶來了憤怒和怨恨的感覺—要麼完全依賴於重要他人,要麼需要承擔一定的經濟責任。

因此,讓我們看一看為你的愛情和金錢生活帶來更多平衡的處方。我們會直接觀察那些能幫助你改變消極思維模式的肯定,這些消極的思維模式可能會導致你的膀胱問題。尿路相關感染—無論是膀胱炎還是更嚴重的腎臟感染—都與生氣有關,通常是與異性或伴侶生氣並指責他人。所以我們必須擺脫那種憤怒。對尿路感染的治癒可以使用的肯定語是:“我在我的意識中放棄了創造這種狀況的模式。我願意改變。我喜愛並贊同自己。”尿失禁(一種非自願的尿液)與長時間的壓抑情緒有關,對此的治癒肯定語是:“我願意感受。我表達自己的情緒是安全的。我愛自己。”症狀不同,肯定語也會有所不同。有關更具體的肯定,請在本書最後一章的表格中對症查找。

看看過去你與金錢的關係。你是否曾經如此專注於一個人,以至於忽視了自己的財務狀況?你在一段感情中,是否把你所有的錢都交給你的另一半?在錢方面,你感到失控了嗎?如果你對任何一個問題的回答都是肯定的,你就有患膀胱問題的風險。

如果這聽起來像在描述你,那麼你要做的是改變自己的金錢觀,重新評估金錢在你生活中的重要性。這做起來並不容易。要想在愛情和金錢之間取得平衡,你應該從小事做起。

如果你目前沒有實現財務獨立,那就想辦法爭取一些獨立。例如,你只需支付一些家庭賬單就可以了。如果你覺得自己很堅強且有冒險精神,根據你的個人興趣,看看你是否能找到一份兼顧這些興趣的兼職工作。重要的是,你要對財務負責。你需要熟悉金錢帶來的話語權和利益。這樣會減少你對伴侶的依賴,並有助於遏制因完全受到控制或被迫擔任重要財務角色而產生的怨恨和焦慮。無論你多麼愛和信任生活中的某個人,你都應該隨時掌握自己的財務狀況。

如果參與財務管理有些困難,那麼問題之一可能是認為金錢不屬於精神財富,甚至可能是萬惡之源,你認為關心金錢會讓你變得膚淺或物質。對此,我只能說,擺脫它吧。當今的社會結構中,金錢是生活必需品,就像食物和水一樣。雖然那些有錢有權的人可能會(並且確實)濫用它,但這種不良行為並不是金錢存在的內在特徵。你需要意識到,經濟上的責任意味著擁有健康的獨立性。僅此而已,別無他意。

所以我們的目標是找到一種平衡金錢和愛情的方法。不要為了一段重要的關係犧牲你的經濟福利。通過掌控自己的財務狀況,你會表現出對自己和周圍人的尊重。

案例分析:膀胱問題背後的心理之傷

55歲的伊莉斯(Elise)說,直到20多歲遇到丈夫後,她才真正快樂起來。她一直專注於自己的職業生涯,就讀於商學院,併成為一名簿記員,但她感到缺少了一些重要的東西。當伊莉斯遇到傑拉爾德(Gerald)後,一切都變了。他們很快相愛並結婚了,伊莉斯終於平靜了下來。她曾經從事商業工作,但現在她將所有財務管理大權轉交給了傑拉爾德,辭掉了工作,成為一個留在家裡的全職媽媽。

很長一段時間裡,伊莉斯感到高興和滿足,直到傑拉爾德被解僱。他很快就適應了這個意外的提前退休計劃,但對於伊莉斯來說,這是一個更艱難的轉變。作為一位全職媽媽,在家裡待了近20年,她沒有處理過任何財務問題,現在,她被迫回去做簿記員以補貼家用。

伊莉斯工作後不久,她和傑拉爾德開始就錢的問題爭吵起來。她有時感到憤憤不平,不知所措。工作曾經一度讓她實現了自我,但現在工作只會強調她改變了多少,放棄了多少。她開始出現健康問題。起初,她的症狀似乎指向絕經前的症狀—她出現尿急、月經不調、膀胱感染方面的問題。然而,經歷了幾個月的泌尿系統感染後,抗生素不再起作用,她最終來到我們的診所。

我們開始幫助伊莉斯解決泌尿系統和月經週期的問題,第一步就是揭開盆腔區域的神秘面紗。我覺得人們理解這一點非常重要,因為如果瞭解我們的器官及它是如何工作的,我們就能更清楚地瞭解那裡的健康狀況。

我向伊莉斯解釋,我們的泌尿系統由兩個腎、兩條輸尿管、一個膀胱和一個尿道組成。腎臟過濾血液中的毒素,平衡我們體內的鈉和水的水平,然後產生尿液,尿液通過輸尿管送到膀胱,然後通過尿道排出體外。由於尿道出口在肛門附近,那裡的細菌很容易導致感染,產生常見的尿路感染。如果你的免疫系統功能受損、患有糖尿病、安裝了導管或有一些其他的誘發因素,細菌會從膀胱經由輸尿管到達腎臟,產生危險的腎臟感染。

清楚了伊莉斯的泌尿系統如何工作之後,我們將她送回醫生那裡檢測尿液,以確認她是否患有膀胱感染。當個體存在膀胱感染時,尿液中會出現白細胞及非常大量的細菌。雖然在膀胱中存在一定數量的細菌是正常的,但存在感染時,這個數值 會急劇上升。伊莉斯的檢測結果表明,她的尿液中並不存在白細胞和小型細菌,所以她實際上並沒有膀胱感染。那是什麼導致了她的痛苦?

膀胱是一種肌肉器官,可容納多達一升的尿液。因此,如果你每隔五分鐘左右就有一種排尿的緊迫感,但是隻會產生幾十毫升的尿液,就會刺激膀胱或尿道產生不適。伊莉斯就是這種情況,但她的產科/婦科問題(OB/GYN)必須找出原因,有三個基本原因需要考慮:

1.子宮切除術後的影響:子宮切除術後可能出現“壓力性尿失禁”,這意味著手術已“損傷”了控制排尿的膀胱神經。

2.子宮肌瘤:如果女性的子宮內有大型的纖維囊腫,可能會壓迫附近的膀胱,使膀胱充滿少量尿液,從而導致尿頻。

3.陰道乾燥和變薄引起的刺激:當圍絕經期(絕經期的一段時間)雌激素水平下降時,陰道和尿道組織變薄,受到刺激而疼痛。這會產生與膀胱感染相同的症狀,但個體的膀胱並沒有感染,只是在排尿時有緊迫感和疼痛感。

由於伊莉斯沒有接受子宮切除手術,那麼第一個原因可以排除,所以下一站是去找婦科醫生。伊莉斯月經過多且週期不規律,她從婦科醫生那裡得知自己有兩個大的肌瘤,其中一個直接位於膀胱上。伊莉斯有兩種選擇來處理肌瘤:一是去找一位生育外科醫生切除它們;或者,如果不想手術的話,她也可以選擇等待。伴隨著圍絕經期的結束荷爾蒙會下降,荷爾蒙的下降常會導致肌瘤萎縮,但有助於減輕膀胱的壓力。

伊莉斯的醫生還分析了第三種可能的疼痛原因:陰道乾燥和變薄引起的刺激。伊莉斯具有圍絕經期不穩定的特點,在性交過程中開始出現陰道乾燥和疼痛。伊莉斯決定不做肌瘤手術,而是專注於減少這種刺激性,看看這是否足夠幫助她解決膀胱問題。為了解決乾燥問題,伊莉斯研究了各種潤滑劑,以找到合適的潤滑度。醫生向她展示瞭解決這個問題的藥物處方和自然的方法。伊莉斯決定從自然的方法開始,服用黑升麻加厚陰道黏膜以減少這一部位的敏感性,服用蒲公英葉和燕麥恢復陰道潤滑和減少尿頻。

不幸的是,這些並沒有幫助她達到預期的效果,所以伊莉斯回到醫生那裡,醫生建議她使用雌三醇乳膏和包含睪酮的陰道霜。這將有助於緩解陰道和尿道區域的刺激。

最後,為了解決伊莉斯源於激素的尿頻和月經週期的不規律問題,我建議她去看望一位合格的針灸師和中藥師,開具名為六味地黃丸的草藥處方,其中包含地黃和龜齡集。

她還觀察了可能加重她問題的思想和行為模式,並在這些問題中使用肯定:

膀胱問題

我舒適輕鬆地放下過往,迎接生活中的新事物。

我是安全的。

泌尿系統感染

我丟棄創造這種情況的認知模式。

我願意改變。

我喜愛和贊同自己。

她還開始處理自己與金錢的關係,通過改變對金錢的看法和思維模式來處理自己的憤怒問題。最終,伊莉斯開始痊癒。

生殖器官問題:對平衡人際關係和個人財務的需要

生殖器官疾病的男性和女性患者通常都會有一種思維模式,他們很難知道如何創造一種健康的生活方式,往往不遺餘力地向著生活的一個方向前進。通常,他們被驅使去產出、產出、產出,無論是在工作中還是家庭關係裡,本質上都是在工作。人際關係裡的愛只是他們必要的工具之一,無論是孩子、書籍、戲劇、技術手冊,或任何其他創作。他們只有通過極端的組織和控制來管理生活的各個方面才能實現這一目標。雖然這種專注和控制的能力在外面競爭慘烈的世界和商業領域更為明顯,但每個人都知道,管理一個有多個孩子、寵物或諸多事物的家庭也需要大量的組織力和控制力。無論他們是處於混亂的金融世界,還是在處理雜亂無章的家務活動中,有時女性和那些特別的男人必須關閉天生的女性敏感度(我們都有某種程度上的差異)來維持生產計劃。如果你在事業上或家裡都有過剩的生產力,它可能會成為生殖問題。

為了讓生殖器官變得健康,男性和女性都需要重新評估他們的優先事項,並改變導致肌瘤、不孕、前列腺問題或其他許多可能的生殖疾病的潛在信念。

一般的女性問題都可以通過以下肯定語得到改善:“我為自己得到改善的女性化感到高興。我喜歡做女性。我愛我的身體。”子宮肌瘤與處理伴侶的傷害有關,並且可以使用肯定語:“我丟棄了吸引我產生這種體驗的模式,我在生活中只會創造好的東西。”女性的性問題和性無能通常涉及性壓力、性愧疚或對以前配偶的怨恨,甚至是對父親的恐懼。這些女性通常認為進行性行為或體驗性快感是錯誤的。

許多處於絕經期的女性都會經歷與衰老相關的恐懼,而不是被需要的感覺,總是覺得自己不夠好。更年期症狀可以通過“我在所有的週期變化中都是平衡和平靜的。我用愛祝福我的身體”的肯定語得到改善。

對於男性來說,問題的最初征兆或症狀可能像短暫的性慾望喪失或輕微的激素水平失衡一樣微妙。然而,如果你沒有注意到這些,警告就會變得更嚴重,健康問題也會惡化。

前列腺問題相關的消極思維模式與恐懼男性氣質和衰老及性壓力和性愧疚有關。為了促進前列腺的健康,可以使用肯定語: “我接受我的陽剛之氣併為之感到愉悅。我喜愛和認同自己。我接受自己的力量。我在精神上永遠年輕。”如果問題與性能力有關,那麼消極的情緒就是憤怒或怨恨,通常是針對以前的伴侶。這個問題甚至可能與對母親的恐懼有關。治癒陽痿,要使用的肯定語是:“我現在允許關於性的全部力量以輕鬆和快樂的方式運行。

對於兩性來說,不孕不育與對生活過程的抵抗性及對養育過程的抵制有關。在這種情況下,治癒的肯定語是:“我喜愛和珍惜我內心的孩子。我喜愛和欣賞自己。我是自己生活中最重要的人。一切都好。我很安全。

正如所有其他部分一樣,你使用的肯定語會因疾病產生的部位不同而有所不同。除了肯定之外,你還需要尋求行為的改變來遠離生殖系統問題。你的主要目標是學會平衡生活中的人際關係和財務上的成功,抵制在你所做的一切中不斷追求成就的衝動。如果你通常覺得必須要控制家裡的財務狀況,就讓你的配偶或伴侶處理賬單。這可能很難做到,尤其是如果你在這項工作上做得更好時,但是你要咬緊牙關堅持下去。你也可以讓孩子(如果你有孩子)做一頓簡單的晚餐,即使你知道他們不會像你做得那樣好。你能做的最重要的事情,就是試著放棄控制一切的衝動。

我們的目標是把愛和歡樂帶回你的日常生活中,並學會如何跟隨世界的潮流。你需要意識到,放鬆、休假、分配任務都是可以的,並且仍然能夠獲得成功。生活除了全速前進的刺激外,還可以給予你其他回報。嘗試與那些對更悠閒的生活方式感到滿意的人在一起。看看他們,再問問自己,你是否認為他們是成功的。

也許重新評估你對成功的定義是必要的,所以努力讓自己迴歸到生活樂趣中去。花些時間讓好朋友注意傾聽你談論自己的感受和夢想。留出一個特定的時間,你可以簡單地放慢速度。另一種好的做法是嘗試冥想,或者靜靜地坐著,這將使你把注意力帶入當下,中斷對下一步會發生的事情的思考。我們的目標就是在這一刻更加充實地生活,去觀察和欣賞身邊的一切。俗話說:“花點時間停下來聞聞玫瑰花香吧。”很快,你就會發現控制和持續的奮鬥對幸福來說不是必要的。你也可以學會用和平來取代那些短暫的腎上腺素衝動,真正地推動生活向前發展,在你身體健康時享受更好的身體健康。

案例分析:生殖器官問題背後的心理之傷

吉塔(Geeta)現在29歲,從很小的時候起,她就清楚地知道自己想要什麼樣的生活:她將住在哪裡、以什麼為生、嫁給什麼樣的男人,甚至會有幾個孩子。於是她開始著手去做。高中期間,吉塔在學業和社交上都很努力。她加入學生幹部小組,編輯校報和年鑑,同時也是初中和高中班級的班長。

大學裡,她同樣雄心勃勃。除了學業負擔外,她還做了兼職,開創了自己的事業。吉塔獲得學士學位後,和一名醫學預科生訂了婚,並被錄取參加MBA項目。沒有什麼是她處理不了的,沒有什麼是她做不到的。

她痴迷於產出、產出、產出—想法、金錢、商品,你可以隨意舉例。然後,她想在名單上列出最後一項:孩子,但她的身體卻給她出了一個難題。吉塔計劃在30歲時懷孕,但經過幾個月的努力後,她變得不耐煩,讓醫生做一些測試。他們證實了她最害怕的事情:她已經停止排卵了。吉塔傷心極了,覺得身體背叛了自己。

她的不孕是一個跡象,表明她需要重新評估自己在平衡生活諸多方面上的能力。

我們不得不從一個不同的角度來看待吉塔的問題,因為從本質上說,她沒有做錯任何事。她健康飲食、鍛鍊身體,總是關注自己的健康。不幸的是,懷孕的條件往往不同於普通健康生活的必備條件。所以,我們首先要幫助吉塔克服她的自責和羞愧。很多女性在不孕時也會有這些情緒—特別是如果她們的朋友懷孕了、自己沒有任何家庭問題時。吉塔對這種羞愧耿耿於懷,認為自己做錯了什麼……自己是一個壞人。她在質疑自己的自我價值,且絕對沒有任何正當的理由。

下一步,我們要看看可能讓吉塔的努力付諸東流的所有可能的身體條件。我們注意到吉塔很瘦。事實上,她體重過輕:165cm的身高只有90斤。通常,身體脂肪率過低的女性會過早停止月經並停止排卵。典型的例子有長跑運動員或模特,他們的職業要求他們保持過瘦的身材,根本沒有足夠的營養來維持身體機能。只有身體機能正常才能成功懷孕。所以我們必須看一看吉塔的飲食。

當我們討論這個問題時,吉塔承認她不想增加體重。這是吉塔想要懷孕時不得不面對的另一個問題。懷孕需要一個女人放棄對身材和體形的控制。如果一個女人對這個觀念有疑問,當她看到鏡子裡不斷生長的身體時,她可能會作出不健康的反應。這種自我觀念會引發一系列的強迫性思維和強迫性行為,並且經常會促使個體限制食物的攝入量,進而危害胎兒的發育。

為了克服這些思維模式,吉塔採取了兩種行動。

她對自己的問題使用肯定:

一般女性問題

我為自己的女性化感到高興。

我喜歡做一個女人。我愛我的身體。

卵巢健康

我在創造性的過程中保持平衡。

一般的月經問題

我接受自己作為一個女人的全部力量,接受自己所有的身體過程是正常的和自然的。

我喜愛和贊同自己。

閉經問題

我很高興做自己。

我的生活有美好的表達,總是完美地流動。

不孕問題

我喜愛和珍惜內心的孩子。

我喜愛和欣賞自己。

我是自己生活中最重要的人。

一切都很好,我很安全。

她也開始拜訪認知行為治療師,幫助她評估焦慮。他們一起探討如何解決對體重的迷戀和控制的慾望。針對吉塔的問題,他們想出了具體策略,來幫助她忍受重新開始排卵所需的體重增加。

吉塔也開始冥想,並將一些正念融入到生活中。每一天,她都會留出一點時間,只關注身邊發生的事,而不是待辦事項或接下來的活動。她還會把任務分配給生活中的其他人。在改變了思想和行為—飲食—之後,吉塔成功懷孕,很快就生下了一個漂亮的男嬰。

腰背部和髖部疼痛:對經濟和情感之間平衡的需要

腰背部和髖部有問題的人,在金錢和愛情方面往往會感到不安。雖然,他們通常會得到家庭的堅定支持,但是無論他們怎麼努力,往往還是會在財務和人際關係方面遇到問題。這是因為他們不信任周圍人的能力或意圖。當這些人參與的某些事情失敗後,他們很難看到自己的行為如何導致這個結果,但可以很容易識別出其他參與者的失誤。經歷一次又一次的人際關係的破裂,一場又一場金融危機後,這些人會爭奪權力以獲得更多控制感。當人們停止傾聽他們的觀點或想法時,他們在關係和金錢交易中共同決策的想法就消失了。他們不斷對失望作出反應後,最終會感到孤獨、束手無策和停滯不前。

如果你有腰背部問題,現在就要認識這些消極的想法和行為,考慮自己需要做什麼來改善現狀。如果你需要的是健康、遠離痛苦、感到堅強和支持,你可以用肯定語“我相信生活的過程。我需要的是關注生活。我是安全的”來逆轉消極思想的影響。

具體的肯定會幫助我們將治療提升到新的水平。腰背部和坐骨疼痛與對金錢的恐懼有關,髖關節問題與害怕向前邁進有關。如果你有腰背部或髖部的問題,重要的是不僅要了解你的思維模式,而且要練習使用肯定。所以,如果你的髖部問題與害怕作出重大決定有關,那麼請使用肯定語:“我處於完美的平衡狀態中。我生活中的每個年齡階段都能輕鬆愉快地前進。”如果你有坐骨神經痛,那是因為高度的自我批判和對未來的恐懼,肯定的形式可能是:“我進入了更好的狀態。我的優點無處不在。我安全可靠。

正如身體各部分的健康一樣,我們關注的重點是平衡。如果你患有腰背部或髖部疼痛,現在是時候看看你和周圍人的關係了。誠實地評估你的生活並作出一些改變。你是否從家人那裡得到了別的地方得不到的支持?注意你在哪裡得到支持並公開地承認和感激。事情出錯時,你會經常責怪別人嗎?試著看一看整個局面,你是否正在做一些有助於問題解決的事情。在財務方面,你感到失控嗎?仔細觀察經濟水平下降的所有方面,並試圖找出事情從好到壞的轉折點。

你的目標是採用一種全新的世界觀。要想弄清楚人際關係和財務狀況出了什麼問題,你必須全面瞭解兩者的實際情況。要做到這一點,你需要掌控自己的情緒,並識別和解決它們。

你能做的用來平衡生活的最有力的練習,包括冥想和正念。而那些容易出現生育問題的人需要使用這些實踐來放緩節奏,認識世界的美好。如果你有腰背部和髖部疼痛問題,你需要掌控自己的情緒。冥想教會你在體驗情緒的過程中觀察和描述,而不是評判。你會明白情緒不是現實,這意味著它們不會對你產生那麼大的威力。最後,在練習正念和冥想之後,你將能夠以某種方式與你的感受解離,這將有助於你更全面地看待世界和生活中的人。你將能夠以更加尊重和富有成效的方式與人互動,最終帶來更健康的財務狀況和人際關係。

在治療腰背部和髖部疼痛時,你應該採取的另一個重要步驟是花些時間與家人以外的人群直接交流,拓寬你的社會支持網絡。即使每週只有幾個小時,你也要從不同的角度體驗生活。比如,去一個非營利組織做志願者,作為團隊的領導者和團隊的一員,為這個團隊作出自己的奉獻。這將幫助你學會如何平衡自己的觀點和他人的想法。

有了肯定、更積極的情緒及一些行為上的改變,你就有可能在經濟和情感方面引領一種有意義的生活。

案例分析:腰背部和髖部問題背後的心理之傷

海倫(Helen)50歲出頭的時候,在家人的鼓勵下來到我們身邊。她是一名助理律師,深愛兩個健康成長的孩子,但是,她的婚姻都以離婚告終,歷任丈夫都離開她找了更年輕的女人。離婚後,她發現自己孤身一人且負債累累。

海倫努力讓自己的愛情生活重新步入正軌,但似乎沒有人能達到她的高標準。看到朋友們都找到了靈魂伴侶時,她開始驚慌起來。她出了什麼問題?為什麼不能在這個非常基礎的層面上取得成功?

海倫情緒低落,有一天她因腰背部和髖部的疼痛醒過來,很難坐在電腦旁,甚至走幾步都成了問題。整形外科醫生讓她做了一個核磁共振成像(fMRI),結果顯示她有非常輕微的腰椎間盤凸起—除此之外不會有其他症狀能造成如此嚴重的行動不便。

我和海倫談話時,她感到非常痛苦。外科醫生不能簡單地取出一個椎間盤或者做一臺複雜的融合手術來使她痊癒,這又令她沮喪。

什麼原因導致腰背部疼痛?通常是因為過度使用肌肉、韌帶和下腰椎骨之間的關節,造成負荷過重、運動方式不當或受傷。重複的運動使椎骨之間起到緩衝作用的柔軟得像墊子一樣的椎間盤脫落或錯位。由於過多的震動和缺乏背部臨近筋骨的支撐,椎骨之間的關節處—“小關節”—發生炎症。炎症惡化為壓迫神經的骨關節炎碎片,繼而使腰背部和腿部肌肉痙攣,使個體變得虛弱和麻木。

不幸的是,腰背痛可能會因為許多其他問題而加劇。抑鬱症伴隨著神經遞質的變化,會使疼痛加重。脊柱側凸、脊柱側彎、脊柱融合都會導致脊椎前傾。如果圍絕經期雌激素和孕激素水平下降,神經遞質5-羥色胺(雌激素)和γ-氨基丁酸(孕酮)的變化會加劇疼痛和痙攣。

一旦海倫知道了腰背部疼痛背後的所有原因,她就可以與治療團隊共同努力解決她的健康問題。她想出了一個讓自己多做運動的辦法,買了一把帶有加厚軟墊的辦公椅,每個小時上下爬幾次樓梯,以保持背部的柔韌,減少關節炎。接下來,她積極地應對抑鬱症。海倫開始使用S-腺苷甲硫氨酸 (S-Adenosyl-L-Methionine,簡稱SAMe),雖然她的背部疼痛和抑鬱得到了緩解,但情況仍然很糟糕。儘管她有了一定的耐藥性,但她嘗試了安非他酮(Wellbutrin),當她的情緒和背痛得到大大改善時,她很高興。

現在,她有了更多的精力,可以去健身房鍛鍊身體了,但我們確保她是在物理治療師的監督下做到這一點的。她的目標是恢復背部肌肉。她不時地用生物冷凍霜來麻痺骶骨區域,這樣她就可以完成鍛鍊。針灸和氣功也有助於控制疼痛。最後,海倫嘗試了一種被稱為亞穆納(Yamuna)身體滾動的神經肌肉療法,使用一個哈密瓜大小的球消除與腰背部肌肉相鄰的肌腱痙攣。

思考致使她背部疼痛的其他可能因素,我們發現她的鞋子是個問題。她穿著廉價的鞋,沒有緩衝或支撐,所以我們建議她買更好的鞋,如菲特洛普(FitFlops)、耐克減震系列(Nike Shox)和亞瑟士凝膠系列(Asics Gel)都提供腳下墊,有助於緩衝腳部壓力。

隨著時間的推移,由於運動和理療,海倫注意到減掉10斤會大大減輕腰背部的壓力。外科醫生提到,人體每增加10斤體重,關節就會承受40斤的壓力。海倫聽從了醫療隊的建議,總共減掉23斤左右,簡直難以置信。醫生說瑜伽也是安全的,她就開始定期練習瑜伽,這有助於保持脊椎的靈活和強壯。

我們與她一起找出什麼樣的行為和思想改變能幫助她,讓她列出所有促使腰痛的危險因素,並標註出適用於她的情況。雖然我們不能改變基因遺傳或年齡等因素,但我們可以把注意力集中在日常活動和習慣上。

我們討論戒菸的重要性,並關注她的抑鬱症。她決定在教堂做義工—既是青年組的組長,也是廚房裡的幫手。她還開始寫日記,試圖讓人們瞭解她生活中的許多混亂局面。為了解決使她生病的根本信念,她針對自己的各種腰背部和髖部相關問題使用如下肯定語:

一般的腰背部健康

我知道生活總是支持我的。

腰背問題

我相信生活的過程。

我的所有需要總是被照顧著。我是安全的。

一般的髖部健康

髖部萬歲—我生活的每一天都是快樂的。

我是平衡和自由的。

髖部問題

我處於完美的平衡狀態。

我的每個年齡段都在輕鬆快樂地向前。

椎間盤突出問題

我的生活支持我所有的思想,所以我喜愛和認同自己,一切都好。

海倫使用了所有方法,並且把她的生活帶入一種奇妙、靈活、舒適的狀態。

第二情感中心一切都好

人們試圖通過服用藥物或接受手術來處理膀胱、生殖系統、腰背部和髖部的疼痛問題。在一些急性病例中,這可能是最謹慎的做法。但是,在更多的慢性疾病和功能性障礙中,你可能需要查詢其他的補救措施。

在本章中,我們探討了你可以在第二情感中心使用的方法,例如用藥物、身體的直覺和肯定的組合來創造健康。

學會識別和檢查身體發送給你的信息後,你將走上通往真正治癒的道路。通過平衡對金錢和愛情的注意力,你可以消除加重這一區域健康問題的壓力因素。你要學習承認與性身份、經濟能力、愛情和人際關係有關的消極思想和行為,然後用露易絲的肯定來反駁這些消極思想,通過冥想我相信生活的過程”“我知道生活總是支持我、照顧我”“我是可愛的和值得被愛的這些話來建立新的思維模式和行為。

你值得被愛。一切都好。

本書由“ePUBw.COM”整理,ePUBw.COM 提供最新最全的優質電子書下載!!!

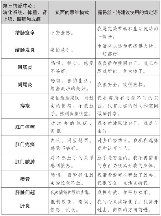
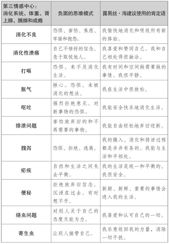
第5章 第三情感中心:對自我關注和自我價值的需要

影響的身體部位及相關方面:消化系統、體重、腎上腺、胰腺和成癮

第三情感中心的健康與個人的自我意識及如何對他人履行責任有關。本章中,我們將研究第三情感中心的許多方面。一些討論集中在特定的器官上,例如消化系統器官、調節糖和重要激素的腎上腺和胰腺,以及調節體內化學成分的腎臟,還有一些討論集中在體重和成癮問題上。就像其他情感中心一樣,你的疾病取決於你的思維模式或行為類型。

具有第三情感中心健康問題的人一般分為四類:那些通過全面照顧他人來定義自己的人;那些尋找職業成就和物質財富來增強自我意識的人;那些放棄自我概念繼而求助更強力量的支持的人;那些通過令人愉悅的分心物來避免直視自己的人。當涉及消化系統的健康及體重和成癮問題時,不同的人會以不同的方式受到影響。隨著我們對第三情感中心的實際身體部位和個人疾病的研究,我們將得到更具體的信息。

為了在你的這些生活領域保持健康,培養一種強烈的自我意識是很重要的。如果你沒有培養自尊心、沒有平衡關注他人和照顧自己的時間,你可能會出現噁心、胃灼熱、潰瘍、便秘、腹瀉、結腸炎或腎臟問題。你也可能與體重、身體形象或成癮行為作鬥爭。這些健康問題意味著你的身體正在提醒你—你做的事情行不通。

第三情感中心的肯定與科學

根據露易絲的肯定理論,消化道、肝臟、膽囊和腎臟的健康與恐懼相關的思維模式有關:在你感到能力不足或負擔過重時,你會經歷痛苦的焦慮。例如,消化道問題一般都與對新事物和新體驗的恐懼有關。具體來說,痙攣結腸炎患者可能存在不安全感的問題;結腸炎與對放棄的恐懼有關;而結腸問題一般與執著於過去有關。

與體重問題相關的消極思維模式與被保護的需要有關。一般來說,成癮通常是一種調節你不知道該如何處理某種情緒的方法,露易絲稱之為“逃離自己”。

最後,血糖代謝問題與責任和生活負擔有關;低血糖與生活難以承受的負擔有關,低血糖患者會產生“我有什麼用?”的絕望感覺。

第三情感中心的健康與強烈的自尊有關,想要保證第三情感中心的健康,你需要能夠處理責任,而不是通過藥物濫用或成癮來逃避。我們的胃腸健康、體重和身體的形象取決於我們與工作和責任建立健康關係的能力。因此,讓我們看看科學對治療第三情感中心疾病的有效性。

大量的研究表明,負面情緒—無論是恐懼、悲傷還是憤怒—都會刺激胃內壁,而愛和歡樂能安撫胃部。事實上,我們越是經歷這些負面情緒,就越有可能出現消化問題,如胃食管反流症(Gastro Esophageal Reflux Disease,簡稱GERD)、潰瘍和腸易激綜合徵。

我們以潰瘍為例。科學家將潰瘍歸因於幽門螺旋桿菌(Heliobacter Pylori)的過度生長,這是一種天然存在於胃中的細菌,它的過度生長在焦慮程度較高的人身上更為常見。這可能是消化道中免疫系統反應過度的結果,使得他們的胃內壁和腸內壁對細菌更具滲透性。壓力和焦慮可能有多個來源,但是在競爭激烈的工作環境中尤其普遍。研究表明,每天必須處理嚴重壓力的人患潰瘍的概率會增加。動物身上也可以觀察到同樣的現象。研究發現,齧齒類動物在處於必須持續競爭配偶和資源的環境中時,就會出現消化問題和潰瘍。

完美主義也與胃部和腸道問題密切相關。這種人格特質會導致持續的“我不夠好”的感覺,從而降低自信心。研究表明,對自我價值的打擊導致血液中生長抑制激素水平下降,這是一種抑制其他激素分泌的激素。如果激素失去平衡,腸胃就不能正常發揮作用,可能導致潰瘍和腸易激綜合徵。潰瘍性結腸炎是一種慢性炎症性腸道疾病,也與一些人的完美需要有關。

那些感到絕望和無助的人在逃避壓力時,血液中的壓力荷爾蒙水平較高,這為消化問題的產生創設了環境。這一領域的一個研究案例發現,在有身體虐待和持續衝突的家庭中成長和成年後患有潰瘍或飲食失調的可能性之間存在相關性。壓力可能導致肥胖問題。研究表明,緊張情緒會影響新陳代謝或分解食物的能力。當我們在競爭和敵對的環境中掙扎時,我們也傾向於吃得更多,還會吃一些平時不常吃的食物,這種飲食方式往往會導致體重增加。在一天的緊張工作中,誰不會跳過早餐和午餐,然後吃一頓豐盛的晚餐作為獎勵?不幸的是,這個看似精簡的飲食計劃並沒有減少你的腰部肥肉。

恰恰相反,這樣做會增加你的腹部脂肪。對極端生命問題的擔憂和責任感的增加帶來的情緒,也會影響我們分解糖的方式,並導致糖尿病。情緒壓力會增加炎症和血液中皮質醇的水平,還會增加胰島素,使你儲存更多的脂肪。研究人員觀察到,抑鬱和焦慮的人可能已經打亂了影響他們情緒和消化的神經肽。所以,肯定有助於你修正你的態度,也能修復你的腰圍。

在許多研究中,成癮與低自我價值和低自尊之間的聯繫是顯而易見的。一次又一次的研究表明,人們貪食、抽菸、酗酒,並以其他形式逃避現實,以掩蓋焦慮、抑鬱、憤怒或不足的感覺,並逃避他們無法處理的責任。這只是簡單的分心戰術,人們使用這種戰術是有道理的。酒精是一種抗焦慮物質,許多人用它來麻痺自己,避免面對真實的自我。尼古丁雖然不健康,但是可以幫助人們應對憤怒、急躁和易怒。它已經被證明能給我們帶來一種暫時的快樂和放鬆的感覺。某些食物,特別是碳水化合物和巧克力也是如此。

強烈的自我意識—第三情感中心的焦點—可以幫助我們同時避免和處理導致我們剛剛探討過的消化、肥胖和成癮問題背後的壓力、絕望和無助感。

現在,既然我們已經瞭解了肯定和醫學科學,那麼我們如何在第三情感中心重塑健康?

消化系統問題:對高自尊的需要

構成消化系統的器官有口腔、食道、胃、小腸、大腸(或結腸)、直腸和肛門。那些傾向於有消化道相關問題的人通常會專注於獲得更多。他們工作太多,聚會太多,只顧繼續前進,直到幾乎因此喪生。他們積聚物質財富,試圖填補靈魂的空虛。因此,儘管看起來他們已經把一切都弄清楚了,但這種持續的苛求來自低自我價值感,他們根本無法獲得滿足和快樂。他們的生活虛有其表,他們尋求更大的房子、更好的汽車,相信這會讓他們感覺更好、自尊心更強。但大並不一定更好,擁有一個健康的自尊是很重要的,自尊不僅基於你的外表,也取決於你的內心。

有許多有效的醫療方法可用於你可能會遇到的消化系統疾病,包括胃灼熱、反胃、潰瘍、肚脹、腹脹、克羅恩疾病和腸易激綜合徵。但在大多數情況下,醫療可以解決的是症狀,而不是產生問題的根本原因。如果你正在經歷慢性消化道問題,你還必須解決這些健康問題背後的思想和行為模式。

所有的消化問題都源於同一種基本的情緒—恐懼。例如,患有一般胃病的人害怕新事物,並認為他們沒有足夠的能力處理生活所傳遞的東西。他們常常受到恐懼、焦慮和不確定性的控制。如果這聽起來跟你很像,你也想消除恐懼,直面新的體驗,治癒的肯定語應該是:“生活與我一致。我接納生活中的每一個新時刻。一切都好。”如果你患有潰瘍,消極想法可能與你對自己不夠好的恐懼有關,肯定語會是:“我喜愛和贊同自己。我很平靜。我很平和。”結腸炎(結腸炎症)與根深蒂固的不安全感和自我懷疑有關,適當的肯定語是:“我喜愛和贊同自己。我正在盡我所能。我太棒了。我很平靜。”請記住,具體的肯定將取決於不同的條件。為了更精確地治療特定的疾病,請參閱第10章的表格。

除了肯定,你還必須評估你的生活和優先事項。看看你目前的情況,你一直在超速運轉嗎?你是在一個競爭激烈的環境中生活和工作嗎?你有沒有時間去了解自己的這些外部追求?這些問題的答案將幫助你找到生活中失衡的地方。如果你一直在工作,你需要時間去玩。如果你的節奏一直很快,你需要減速。人體不能在整個生命週期中持續全速運行。當你面對挑戰時,你可能會興奮,這會給你的身體注入腎上腺素,但是你的身體很快就會意識到你需要更多的平靜。它提示你有胃病,暗示你根本不能忍受這種快節奏的生活。你的身體正在尖叫著要求休息和放鬆。

當你想改變引發消化問題的思維模式和行為時,你能做的最重要的改變就是認識到你的天賦—你不只是你的淨資產。推動人們前進、前進、前進的低自尊心會在痛苦中顯現出來。建立自我意識並不容易,但是你可以做到。

誠實地看待你的生活。問問自己,你的物質財富是否真的給你帶來快樂。如果它們只是讓你逃離世界的遮蔽物或保護殼,那麼你需要控制你的消費傾向。例如,每週花一天時間去休假但什麼都不買,把信用卡拿走,把現金藏在不好找的地方。如果可以,乾脆這一天都不碰現金或財務。一天結束後,評估你從簡單生活中獲得的感受。如果你發現每週花一天時間遠離金錢太難做到了,你可能需要去諮詢,以幫助你找到擺脫這種困擾的方法。

你可以沿著同樣的思路,每週用一天時間不修飾自己的外表,不化妝、不做髮型、不用花哨的裝飾品,同時注意你這一整天的心情。如果你的情緒驟然下降,就是在提醒你外表的重要性。

抽出時間來嘗試一些新的活動。試著去尋找一些東西,完全是因為你喜歡,而不是因為它會讓你變得更富有、更聰明、更吸引人。我們的目標是建立你的真實身份並意識到它有價值。你可以安排一週一次,甚至一天一次。重要的是花些時間陪伴自己—不被外界分心。聆聽你的想法,瞭解真實的自己,這將引導你在第三情感中心獲得更好的自尊和健康。

案例分析:消化系統問題背後的心理之傷

肯(Ken)認識我時,他已經27歲了,在牛仔靴業務上也算小有成就。他在納什維爾有棟房子,在郊區有一個農場。肯喜歡從花錢、吃喝、抽菸、飆車、追女人的過程中獲得激情。為了維持奢靡的生活,贏得生活中許多女性的欽佩,肯沒日沒夜地工作—攝入大量的咖啡因。

肯的人生座右銘是:“過度帶來的成功是無可比擬的。”

這種生活方式,肯已經持續多年,但當他來找我時,他發現自己已很難再掌控一切。他努力付賬,對每件事都感到緊張和焦慮,他的胃似乎也同樣焦灼。試圖避免財務災難的壓力讓他出現了胃燒灼問題,他開始服用日常抗酸劑。然而,肯並沒有縮減用度,而是試圖通過透支來維持奢侈的生活。最終,他在急診室裡被診斷出食道反流、胃炎和小範圍出血性胃潰瘍。

我們談話時,肯說他只是不明白為什麼他服用的抗酸劑都不能阻止他胃裡的灼燒感。為了消化系統的健康,理解為什麼抗酸劑救不了他的胃腸,他首先需要了解食道、胃和正常胃酸分泌之間的關係。

食物被吞嚥後,會進入食道,經由食道進入胃,然後被胃蛋白酶分解,其中一種酶是酸性的。在食道和胃之間有一個單向閥門,所以這些酸性酶就不會後退或“迴流”到食道和口腔造成灼傷和糜爛。但是這個閥門的功能會減弱,不能完全關閉以防止迴流。如果這種情況經常發生,診斷結果就可能是胃食管反流症。這是肯的首要問題。

他的下一個問題是胃潰瘍。就像足球比賽一樣,胃部問題涉及進攻(分解食物的元素、胃酸的量和其他胃蛋白酶)和防禦(保護胃內壁的元素)之間的平衡。胃痛時,幾乎所有人都會想到用抗酸劑降低胃酸,而不會想到保護胃粘膜、碳酸氫鹽水平、血液供應、前列腺素炎症介質和適當的細菌,它們都能保護消化系統免受潰瘍之苦。

為了減輕肯的消化問題,我們建議他在生活中作出一些改變。他需要減少飯量,減掉約20斤體重,不再穿緊身牛仔褲,因為這會給腹部帶來壓力,壓迫腸道和食道下括約肌。此外,他還需要戒菸。最終,我們改變了他的飲食習慣,減少了會增加胃酸的食物。

我們建議他至少在這一段時間裡停止食用巧克力、西紅柿、含咖啡因的飲料、脂肪、柑橘類食物、洋蔥、薄荷和酒精。一旦潰瘍痊癒,他每天可以喝一杯酒。我們還讓肯執行一份飲食計劃,讓他將床調整到最佳位置,以防止胃酸對食道的影響。我們給他安排了一個時間表,要求他在睡覺前三個小時內不要吃東西,這會保證食物的消化時間,也會讓他在消化過程中保持直立,以防躺下後胃酸更容易向喉嚨移動。出於同樣的生理原因,我們建議他在睡覺時將床頭抬高或用枕頭墊高。

我們向肯推薦的改變方法有助於他步入生活的正軌,但他決定採取更誇張的行動。他開始服用抗生素以降低胃中腐蝕性細菌幽門螺桿菌的水平。然後,他選擇了三種藥物治療:用抗酸劑[氫氧化鎂混合物(Maalox)、碳酸鈣製劑(Mylanta)、碳酸二羥鋁鈉(Rolaids)、碳酸鈣片劑(Tums)]中和胃酸;用H2受體阻斷劑[尼扎替定(Axid)、 法莫替丁(Pepcid)、 西咪替丁(Tagamet)、甲胺呋硫(Zantac)]降低產酸;用質子泵抑制劑[埃索美拉唑(Nexium)、蘭索拉唑(Prevacid)、奧美拉唑緩釋劑(Prilosec)、奧美拉唑口服幹混懸劑(Zegered)]阻止酸的產生並幫助治癒食道壁。所有這些藥物都有副作用。例如,50歲以上人群長期使用質子泵抑制劑可能會產生髖部、腕部和脊柱骨折。

為了幫助他穩定身體狀態,並防止儘可能多的副作用發生,我們建議除了醫療護理,肯應採用一種綜合的醫療方法。

我建議肯去看一位有名望的中藥師和針灸師,並與這位專家合作,找出一種最適合他的獨特病例的常見藥方:舒肝丸(Shu Gan Wan)、沉香(Aquilarie)、雪蓮(Saussurea)、賽黴安(Sai Mei An)、逍遙丸(Xiao Yao Wan)。在行為變化範疇中,我們建議肯花些時間誠實地看待生活。為了做到這一點,他採納了我們有關外表和財務問題的建議,並寫出了每項建議帶來的情緒。他的目標是降低焦慮水平,並修改座右銘為:“我不用過度工作、抽菸、喝酒、飲食也可以成功。”我們讓他每天按照計劃進行30分鐘的有氧運動,以發洩多餘的精力,每週進行按摩、芳香療法及放鬆和鬆弛肌肉的想象訓練。這種放鬆最終會作用於他的消化系統。

肯需要用肯定來幫助改變他的潛在想法:

一般的胃部健康

我在輕鬆地消化生活。

一般的胃部問題

生活與我一致。

我每天都在接納新的時刻。

一切都好。

潰瘍

我喜愛和贊同自己。

我很安靜平和。

一切都好。

焦慮

我喜愛和贊同自己。

我相信生活的過程。

我很安全。

我們幫助肯在生活中實施的許多改變使他完全恢復了,他的消化系統和生活也都更加健康了。

體重問題:對自我價值感的需要

有體重和身體形象問題的人都是給予者和行動者,而且往往過於慷慨。從表面上看,這些都是良好的品質。然而,與其他存在第三情感中心健康問題的人一樣,有體重相關健康問題的人通常會受恐懼和低自尊的支配。他們把全部精力花在別人身上,幾乎沒有給自己留下任何餘地,他們的自我完全由自己為別人的付出來定義。

體重增加或體重減輕可能是潛在的健康問題的徵兆,如甲狀腺或荷爾蒙失調,但它們也可能是導致心臟病等健康問題的原因。因此,首先要解決的是由超重或體重不足引起的身體問題,或某些身體形象障礙,如厭食症和貪食症。一旦解決了這些最嚴重的問題,就是時候面對那些導致你體重問題的情緒因素了。

再次強調,這一切都與平衡有關。我並不是建議你停止做好事、幫助他人或是變得以自我為中心,而是建議你研究自己為什麼會在自己需求還沒有得到滿足的情況下先去幫助別人。一旦想明白這一點,你就可以開始改變導致健康問題的消極想法和行為,聆聽身體告訴你的信息,並將肯定融入你的生活。

露易絲·海的肯定理論證明,體重是自我形象的反映。比如說,超重或過度飲食是因為自尊心不強和逃避自己的情感。據露易絲說,脂肪一般是一種保護殼,是由過度敏感且覺得自己需要保護的人創造的。為了去除這個外殼並減輕體重,肯定語可以是:“我能與自己的情感和平相處。我在這裡是安全的。我能創建自己的安全。我喜愛和贊同自己。

厭食症與極度恐懼和自我憎恨有關,重視自己的肯定語是:“我喜愛和贊同自己。我很安全。生活是安全和快樂的。”貪食症是由自我憎恨、絕望和恐懼引起的填塞和清除,治癒的肯定語是:“我被生活本身所愛、滋養和支持。我活在安全之中。

露易絲的肯定語會隨著思維模式和身體部位的不同而不同。例如,腹部區域的重量與被拒絕養育的憤怒有關,而大腿的超重與兒童時期孩子的憤怒有關—可能指向父親(對於露易絲建議的更具體的肯定語,請參閱第10章的表格)。

對於有體重問題的人來說,根除舊有的、消極的思維模式是特別重要的一步。低自尊會導致自我毀滅思想的泛濫,因此可以用積極、自尊的方式改變這些想法,比如,“我充滿智慧地愛著。我培養和支持他人,就像我培養和支持自己一樣”。

如果你是一個仁慈、善良、慷慨的朋友,這對你有好處!但請記住,你同樣也要奉獻自己。專注於自己的需要、外表和幸福不是自私。事實上,這樣做是成為真正的朋友、夥伴或父母的唯一途徑。如果你不能照顧自己,在某些時刻,你將沒有任何東西可以給予。

所以,首先要做的是分析你為什麼總是犧牲自己為別人做事。你是否相信只有在別人需要你時,你才有價值?你能想到哪一種關係或情形會給你帶來這樣的信念嗎?試試記錄下這些,看看你能否確定為什麼自己會有這種感覺。

你必須反對這種錯誤的信念,最好的辦法就是度過一段對自己負責的假期。一個月一天,或者一個星期幾個小時,不為任何人做任何事。這是隻專注於自己的一段時間,上課或者找一個你喜歡的愛好,培育你的自尊心。意識到你有天生的價值,你不能僅僅根據你為他人所做的事情來評判自己。如果你不改變現在的思維方式,你的身體會向你發出信號,感覺它被剝削了,體重問題也會出現。

案例分析:體重問題背後的心理之傷

伊莎多拉(Isadora),28歲,可靠、幹練,能快速投身於工作。與許多患有體重問題的人相似,她幫助別人不僅是願意這樣做,而且是很高興這樣做。伊莎多拉告訴我,這給了她人生的目標和方向。儘管她做了很多好事,但是,她的自尊心太低了,幾乎看不到鏡子裡的自己。

伊莎多拉的兩個姐妹都是職業歌手,外表對她們很重要。伊莎多拉幫她們做頭髮和化妝,讓她們在表演中光彩奪目,她也會因此感到自豪和驕傲,還說並不介意“默默無聞”,她們的成功對她來說已經足夠了。從外表來看,你永遠猜不到伊莎多拉是一位髮型師和化妝師,她素面朝天,穿著舒適而非時尚,一頂棒球帽蓋在無髮型可言的頭髮上。當我遇到她時,她的體重已經超重70多斤,她承認已經放棄了運動和其他任何能提升自我的嘗試。

我們與有體重問題的人一起工作時,重要的是要找出體重增加的藥物、營養、環境和荷爾蒙等方面的特定原因。然後,我們制訂一個計劃,旨在改變這些因素,幫助他們減肥。體重增加有多種成因:

1.藥物:一些普通藥物的副作用之一是體重增加,包括口服避孕藥(避孕藥);類固醇;老式三環類抗抑鬱藥,如埃拉維(Elavil);一些較新的抗抑鬱藥,包括帕西利(Paxil)、佐洛夫特(Zoloft)和再普樂(Zyprexa);情緒穩定劑雙丙戊酸鈉(Depakote);糖尿病藥物氯磺丙脲(Diabinese);胃燒灼藥,如埃索美拉唑(Nexium)和蘭索拉唑(Prevacid)。雖然並非所有藥物都必然導致體重增加,但這些確實會。

2.營養:肥胖最常見的原因之一就是飲食習慣。人們吃什麼和什麼時候吃對他們的體重有很大的影響。

3.環境:你白天活動的頻率和周圍人的情況。這對你的體重起著巨大的作用。

4.荷爾蒙:如果你有壓力、壓力、壓力,不管是增加鍛鍊還是限制飲食,你都會體重增加。悲傷、抑鬱和焦慮都會導致體重上升,但憤怒是最具重量級的情緒。經常生氣和沮喪會導致腎上腺產生激素皮質醇,這會導致胰腺產生胰島素—結果就是體重增加!

當我們分析伊莎多拉的具體情況時,我們發現她經常服用三種已知的具有體重增加副作用的藥物。她曾經服用避孕藥,經常服用埃索美拉唑和蘭索拉唑治療胃病和食道反流症。至於她的飲食習慣,我們發現伊莎多拉有一個相當不規律的飲食時間表。她白天不吃正餐,但會吃很多不健康的零食,僅有的一頓正餐是晚上八點左右,這頓飯過於豐盛且營養不均—伊莎多拉經常只是盛碳水化合物,而不是確保盤子裡有各種各樣的食物。她不瞭解每餐中攝入碳水化合物和蛋白質的匹配有多重要,因為這有助於穩定血糖和控制飢餓。

影響伊莎多拉身體健康的環境因素包括過少的運動和不支持運動的辦公環境。伊莎多拉在二樓工作,從不走樓梯,整天坐在辦公桌前,唯一的休息時間就是去洗手間或者坐在接待處吃糖。她的辦公室就在會議室旁邊,大多數時候那裡都會有新鮮糕點和烘焙食品供員工享用,還有一臺隨時都有免費蘇打水的機器。

在她失控的體重和繁忙的生活之外,伊莎多拉也經歷了很多壓力、挫折和焦慮。她不喜歡自己的身體,身體使她感到羞愧和憤怒。不幸的是,這些感受對體重問題更是火上澆油。

為了幫助伊莎多拉減輕體重、控制生活,首先要解決藥物引起的體重上升。我讓伊莎多拉去看醫生,詢問另一種不會增加體重的避孕方法。在這個過程中,她還發現她的胃病是焦慮的結果,而不是胃酸反流,所以她能夠逐步淘汰埃索美拉唑和蘭索拉唑。為了取代這些藥物,讓她從因焦慮而體驗到的胃部不適中解放出來,醫生推薦她使用檸檬香膏,這幾乎起到了立竿見影的效果。

接下來,我們討論了影響伊莎多拉體重的環境因素。她讓接待員把糖果盤子拿開放在一個不太顯眼的地方,這樣她就不會受到誘惑。此外,她戴了一個橡皮手環,上面寫著“健康體重”幾個字,黑體加粗,提醒她不要在辦公室裡吃託盤裡的食物和喝蘇打水。當伊莎多拉有伸手去拿這些食物的衝動時,她就把手鐲拉開了,啪的一聲打在手上,刺痛的皮膚提醒她注意自己的體重。這有助於她重新集中注意力,並提醒她時刻牢記自己的減肥目標。為了增加運動量,伊莎多拉不僅開始走樓梯到辦公室,還加入了女子健身俱樂部,每週五天、每天有氧運動30分鐘。

為了增加治癒效果,她用肯定的方式來解決導致脂肪頑固存在的潛在思維模式:

強迫性飲食

我被愛環繞。

我總是安全可靠的。

我願意長大,願意對自己的生活負責。

我原諒別人,我在用自己想要的方式創造生活。

我很安全。

肥胖

我的感覺很平靜。

我現在為我本來的樣子感到安全。

我在創建自己的安全感。

我喜愛並贊同自己。

最後一點,但同樣重要的一點是,我們建議她去拜訪一位營養學家,幫助她設計健康、美味、簡單的食譜,以匹配他們一起制訂的飲食計劃。為了讓她的新飲食方式更有趣,她邀請姐妹們和她一起進行,共同支持一種新的、健康的生活方式,伊莎多拉和她的姐妹之間建立起一種新的親密感,這種感覺已經失去很久了,因為長期以來,伊莎多拉表現得更像僱員而非姐妹。這種親密關係增強了伊莎多拉的自尊心,使她更容易堅持新的飲食習慣。

這種關注點的轉移—從他人到自己—幫助伊莎多拉認識到自己的自我價值。她開始做越來越多的事情來照顧自己,甚至實現了我們推薦的對自己負責的假期。隨著她對世界看法的改變,以及在身邊人的幫助下,伊莎多拉設法減掉了一些體重,感到更加健康和快樂。

腎上腺和胰腺問題:對關注自我的需要

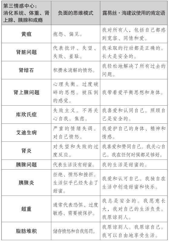
患有腎上腺、胰腺和血糖問題的人常常被情緒所壓倒,並且由於不斷地為他人服務而喪失了自己的身份。相比於外在的體重、外表和工作,他們內在精神世界的感覺會更好。精神成為他們用來建立自我價值和自我關愛的外在工具,他們確實就是這樣定義自己的。由於這種傾向,他們經常不在乎自己的外表,消化系統健康直線下降,導致血糖問題和疲勞。對他們來說,提升他們的事業或關心他們實際的外表或幸福並不是他們技能的一部分。

如果你是數百萬患有腎上腺和血糖問題的人之一,那麼第一步就是進行醫治。但是,正如許多以情緒為中心的疾病一樣,醫學可能只會對急性問題有效,慢性問題則需要更細緻的治療方法。你需要建立你的自我價值感,並管理自己對他人的責任感。

如果大腦告訴你,你沒有能力或沒有價值,你是不成功的或你正在破壞自己的一切,這些消極的想法和行為會導致皮質醇生成中斷,這是許多腎上腺疾病如庫欣氏病(Cushing’s disease)的先兆。相反,艾迪生病(Addison’s disease)是一種不能產生足夠皮質醇的疾病,與情緒營養嚴重不良有關。然而,兩者都有相同的消極思維模式。露易絲的肯定理論會告訴你如何改變與一般腎上腺問題有關的思想和行為,使用的肯定語是:“我喜愛和贊同自己。對我來說,照顧自己是安全的。

胰腺疾病包括胰腺炎(胰腺炎症)和胰腺癌,通常源於悲傷的感覺。如果你有嚴重的血糖問題,比如糖尿病,你可能會對未能達到的人生目標感到失望,或者對可能發生的事情深感悲傷。在這種情況下,肯定語是:“這一刻充滿了歡樂。我現在選擇體驗今天的美好。

這種身體疾病屬於腎上腺功能失調或血糖失衡引起的皮質醇問題,因為胰腺產生的胰島素水平不當,你的身體直覺會提醒你需要重新評估你正在做的事情。如果你不注意這些警告信號,長期的皮質醇和胰島素問題會導致其他疾病,包括膽固醇升高、高血壓、心臟病、體重增加、慢性疼痛、糖尿病、腎衰竭和中風。

改變消極的思維模式是消除痛苦和破壞性情緒的關鍵。但是終身模式的改變是一個長期過程,需要時間和耐心在精神自我和身體自我之間找到一些平衡。你可以將部分思維放在精神的雲端,但是同時,也可以開始更實際地處理你的外表問題。我們會從你的體重和低自卑開始。我們知道你很看重精神,但是你也必須愛護自己和自己的身體。我們在這裡告訴你們,完全有可能在不以自我為中心的情況下照顧自己的需要。所以,你需要一些時間來呵護自己,修修指甲、收拾頭髮、讀一本書或購物。試著做一些能幫助你迴歸身體自我的事情,嘗試鍛鍊、跳舞或做瑜伽,這些活動都會迫使你回到現實。

雖然我們知道關注他人的需求很重要,但即使你想這樣做,也不要做得太過。幫助別人會使你感覺良好,但也會耗盡你的精力,所以儘量限制你提供幫助的時間。如果你參加了一些組織的志願者工作,那就要減少參與的時間,比如每週只做一次志願者。這仍然會給你帶來助人的樂趣,但也會留給你照顧自己的時間。所有這些行動將改善你的視野,幫助你保持一個健康的精神關注點。

正如我之前所說的,在現實世界和精神世界裡,你都有著天生的價值。你是可愛和無價的,你每天必須通過對身體健康的肯定和奉獻來提醒自己。一種普遍的、健康的肯定語是:“我的情感滿足和滿意會輻射到周圍的每一個人身上。

案例分析:腎上腺和胰腺問題背後的心理之傷

洛琳達(Lorinda)現在已經57歲了。十幾歲時,她接觸了東方宗教併為之著迷,閱讀佛教、禪宗和道教教義。她從小就感受到“神性”,這給了她既平靜又興奮的感覺。

洛琳達大學畢業時,拿到了神學和生物學的雙學位。最終,她嫁給了一位著名的物理學家,生了四個孩子。

洛琳達頭腦聰明且讀書多,經過幾十年的婚姻,她成了丈夫的得力助手,幫他寫了幾本書。在一定程度上,她的婚姻及與孩子們的家庭生活都很幸福和滿足。但洛琳達犧牲了自己的雄心壯志和教育背景。現在,她不太瞭解自己的個性,帶著極大的焦慮和恐懼生活。這並不健康,她的身體很快就提醒她是時候改變了,她開始覺得疲憊不堪。她慢慢地走路,慢慢地說話,慢慢地思考,厭倦了這種沉重的感覺。而這都是因為她體內的皮質醇和胰島素水平完全失衡所造成的。

腎上腺和胰腺是控制皮質醇和胰島素分泌的器官—對大多數人來說這是個謎團。所有人都有兩個腎上腺,你可以把它們想象成兩個橘子。內部果肉產生腎上腺素,一種類似咖啡因的刺激性物質,在你需要時能短期內爆發出能量來。腎上腺的外層即果皮,從身體脂肪中產生一系列激素,以獲得長期能量,其中最著名的就是皮質醇。然而,腎上腺也會從身體脂肪中產生其他激素,包括黃體酮、脫氫表雄酮、睪酮和雌激素。

如果你突然焦慮,受到威脅或憤怒,大腦就會通過腦垂體讓你的腎上腺分泌腎上腺素、皮質醇和其他荷爾蒙,來讓你的身體處於高度戒備狀態。一旦威脅消失,你冷靜下來,腎上腺就停止了激素的分泌。然而,如果你在頭腦中反覆思考焦慮和威脅事件,那麼這種思維模式就成了“簡直太絕望了!”“我的生活是一場災難!” “事情不該如此!”“這是不公平的!”你的腎上腺繼續過度分泌皮質醇和雌激素,導致胰腺分泌更多的胰島素,你的身體會出現通常所說的“腎上腺衰竭”的症狀。

腎上腺衰竭很棘手,因為你並不總是清楚皮質醇分泌是過少還是過多。然而,你的症狀、血液和尿液測試將揭示你的腎上腺失衡的方向。這是非常重要的,因為如果治療的是錯誤的病情,你並不會覺得解脫—事實上,症狀還可能會變得更糟。

因此,在洛琳達的案例中,我們讓內分泌專家對她進行診斷。皮質醇過低的症狀包括虛弱無力、口腔附近色素沉澱、噁心嘔吐、腹瀉、低血糖和低血壓。這些症狀很微妙。

過量的皮質醇會導致腹部和麵部變胖、血壓升高、血糖水平不穩定、頭髮生長異常、痤瘡、抑鬱和煩躁、骨質疏鬆、肌肉無力和月經不調。洛琳達帶著完整的報告回來見我,醫生已經研究了所有可能的症狀,並確定她產生了太多的皮質醇。洛琳達身高165cm,體重163斤,腹部有很多贅肉,頭頂頭髮稀疏,肩膀、背部和臉上都有痤瘡,上唇和下巴處長出了一些毛髮,血壓為140/85,血糖為130,兩者均輕微偏高。

在確定她的症狀是由皮質醇過剩引起的之後,醫生想做一個測試來證實她沒有患上一種叫庫欣綜合徵的腎上腺疾病。幸運的是,血液檢查和地塞米松抑制試驗的結果均顯示正常。

最後,洛琳達看了內分泌專家,做了進一步的腎上腺酶異常檢查,所有檢查結果都正常。所以洛琳達需要處理的是一種強烈的腎上腺疲勞症。

解決方案是什麼?她需要減掉一些身體脂肪,這樣她的腎上腺激素會減少,而這些都與血糖、血壓和毛髮生長的皮質醇和其他激素有關。

為了給她提供改變生活迫切需要的能量,我們開始給她用鉻。這不僅能給她能量,還能幫她調節血糖。她開始服用綠茶提取物,這種提取物已經被證明能給人們提供大量的能量。她還開始服用一種藥物級別的複合維生素,一種含有葉酸、泛酸、維生素C、鐵、鎂、鉀和鋅的維生素,因為缺乏任何一種維生素都會導致疲勞。

接下來,我們需要解決洛琳達的焦慮。因為她沒有服用5-羥色胺藥物,我讓她向醫生詢問是否可以在她的補充劑中加入這一項。這種天然的血清素補充劑經常被用來鎮靜焦慮,焦慮很可能是皮質醇過度分泌的原因之一。不過,她還需要與一位治療師交談,幫助她找到焦慮的根源。最後一項綜合性的醫學建議是讓洛琳達去看針灸師和中藥師。黃芪、甘草、西伯利亞人參、冬蟲夏草、紅景天提取物、香蕉提取物、野燕麥、五味子等有助於控制腎上腺激素失衡,專業的醫生將幫助她找到了最佳的藥物組合。

雖然洛琳達需要減肥,但她的問題不一定只是營養不良。儘管有時她吃得很差,但更多是因為她忙於照顧家人和朋友,並不是因為她本身吃得不好。因此,我沒有把重點放在飲食上,而是讓洛琳達在體重問題上學會照顧自己。她不需要一整天都避免幫助任何人,但她需要被迫地把自己的工作分配給他人。她總是把丈夫的事業放在第一位,所以我們決定建立一個致力於她自己事業發展的體系。每在她丈夫的工作上花費一小時,她就要花同樣一小時的時間完成自己的事業。當我談到這一計劃時,洛琳達有些畏縮,但最終她還是做到了。

洛琳達還學習太極拳和氣功,以幫助自己管理能量,而不是把能量分流到別人那裡。最後,為了改變可能導致她生病的潛在思維模式,洛琳達對這些問題給予了肯定:

腎上腺問題

我喜愛和贊同自己。

對我來說,照顧自己是安全的。

疲勞

我對生活充滿熱情、能量和激情。

胰腺問題

我的生活是甜蜜的。

洛琳達治癒腎上腺的努力激發了自信。她不僅能在精神上找到慰藉,還能在現實中受到鼓舞。

成癮問題:對克服恐懼和自卑的需要

在某種程度上,我們不都有成癮行為嗎?容易上癮的人往往有強烈的慾望來滿足自己的自我價值感。他們往往沒有規律的飲食、鍛鍊計劃,甚至是工作時間表。他們如此渴望得到能夠獲得快樂的東西—食物、酒精、信用卡購物,使他們很難找到時間或興趣來照顧自己,在某些情況下,也無法照顧其他人。每個人都有自己獨特的成癮行為途徑。追求自我價值和滿足感是令人振奮的,但它也會令人疲憊和沮喪。生活中,我們常常承受著壓倒一切的壓力和焦慮,於是我們經常求助於讓我們感覺良好的酒、處方藥、性、賭博、食物,來應對這些強烈的情緒。

那麼消除成癮的處方是什麼呢?你戒掉成癮行為和拯救自己免受不可逆的健康損害的能力,取決於改變成癮有關的思想和行為。一個好的起點是使用經過驗證的、有效的成癮療法,如12步計劃小組和其他恢復小組;下一步是好好了解你的身體告訴你的行為和健康之間的關係。一旦你確定了問題是什麼、由怎樣的情緒引起,你就可以開始將肯定融入日常生活中。

露易絲·海的肯定理論解釋了成癮如何從恐懼和自卑中產生。更確切地說,那些具有成癮人格的人無法熱愛生活,只能遠離生活。對成癮的一種很好的肯定語是:“現在,我發現我有多棒。我選擇喜愛和悅納自己。”酗酒尤其與內疚、不足和自我排斥有關。為了克服這些負面情緒,應該把自我憎恨變成自我悅納,露易絲建議的肯定語是:“我活在當下。每一刻都是嶄新的。我選擇看到我的自我價值。我喜愛和贊同自己。

在某個時候,大多數人通過成癮的行為或用他們無法控制的情緒來虛假地滿足他們的自我價值。我們從中瞭解到,當生活變得太過混亂時,人們更容易成癮,因為現實太痛苦了。人們會對諸如酒精、香菸、Fackbook、電腦遊戲或性行為等非常特定的事物上癮。所有成癮—無論是藥物、食物還是賭博之類的行為—都會用精神鴉片來緩解和麻木身體和情緒上的痛苦。然而,最終物質不再起作用或行為不再提供逃避時,現實與痛苦會一起迴歸到生活中。

如果你有成癮問題,你可以做的最重要的事情就是承認你有問題。我知道這聽起來很簡單,但這種承認為你所做的一切奠定了基礎。如果你不確定自己是否有問題,那麼問問朋友或家人。然後,在他們的幫助下,問自己以下問題:我能控制自己的吃喝、賭博或性行為嗎?我對自己的行為感到內疚嗎?即使面對嚴重的健康問題,我也停不下來嗎?這些行為會影響我的工作或家庭生活嗎?我家裡有沒有和成癮鬥爭過的人?有人告訴過我,我需要停下來嗎?我會找藉口或試圖隱瞞自己在做什麼嗎?

如果你對兩個或更多問題的回答是肯定的,那是時候退後一步,認真審視你的成癮行為了。

記住,戰勝成癮是很難的。你不僅應該求助於一位專業人士,幫助你觸及你的力量和情感,也應該求助朋友和家人。現在就去尋求幫助吧。幾乎每個成癮的人都有支持團體,找到與你的問題相關的團體,他們會增強你的勇氣並提供給你可能沒有想到的建議。在專業顧問、家人和朋友的幫助下,你可以找到任何支持團體阻止你的成癮行為。這些人在你的治療中很重要,因為他們對於你能夠以強烈的自我意識走出成癮至關重要。

還有一些事情你可以自己做,以幫助自己處理試圖逃避成癮行為的絕望感。嘗試進行冥想練習,靜坐一分鐘,可以幫助你更好地掌握自己的思想和情感。你的想法來了,又走了。它們是無常的、變化的,只是你大腦中被腐蝕的態度,而非現實。通過創造一種新的方式觀察你的想法,你可以讓它們更容易接受,甚至用肯定的方式把它們轉化為更健康的態度。

你還可以考慮寫日記。有時候,用語言簡單地將想法記錄下來,會幫助你以全新的眼光看待它們。所有這些行動的重要之處就在於讓你變得更加安全,瞭解你的天賦。我們都是為了在這個星球上茁壯成長而存在的。你擁有和其他人一樣的力量,你只需要抓住它,讓它發揮作用。

案例分析:成癮問題背後的心理之傷

詹妮(Jenny)現年49歲,總是敏感而緊張。小時候,父親是個商人,經常出差。詹妮經常感到孤獨,食物成了她的忠實伴侶。詹妮的理想是成為芭蕾舞演員,但是,在申請芭蕾舞學校時,她被告知體重超重了,無法從事芭蕾舞事業。儘管她仍在跳舞,但她要努力減肥。她還經常受傷,膝蓋嚴重受損後,醫生給她服用氧可酮(Oxycodone)以減輕疼痛,還有阿普唑倉(Xanax)以緩解焦慮症。然而,即使傷勢已經痊癒,她還在使用氧可酮、阿普唑倉和其他處方藥來治療焦慮和恐懼。最後,詹妮完全退出了芭蕾舞團。

之後,詹妮結婚了,生活美好,心情愉悅,能夠戒掉藥物。但是在第二個孩子出生後,抑鬱和焦慮捲土重來,她再次求助於處方藥來應對壓力。詹妮很快就出現了一些症狀,不同的醫生診斷為不同的疾病,從慢性疲勞、腸易激綜合徵到注意力缺陷障礙,所有這些都促使詹妮用不斷升級藥物的劑量來治療新出現的問題。這時候,一位醫生認識到了問題的嚴重性,拒絕給她開處方,並告訴她必須處理藥物成癮的問題。

對毒品、食物、性、賭博成癮,或者像詹妮這樣用處方藥成癮,並不能掩蓋悲傷、焦慮、憤怒、失戀、無聊、低自尊等情緒。成癮也阻礙了我們不想直接面對的信息。物質填補著精神空虛,這種空虛是一種我們甚至都不知道其存在的“無名空虛”。

但是上癮不是簡單的濫用物質。成癮會導致工作、學校、家庭或其他人際關係出現問題。成癮導致我們遲到、缺席或被解僱,因為我們忽視了對他人的責任,包括對我們自己的責任。有時,成癮可以升級到傷害身體的程度,發生意外或更糟。但是儘管後果是不利的,我們仍然無法阻止這種強迫性行為的發生。

詹妮服用氧可酮和阿普唑倉入睡,來避免焦慮和應對跳芭蕾舞造成的腳和脊柱部位的舊傷的慢性疼痛。因此,我們做的第一件事是嘗試確定她的任何“新疾病”—疲勞、腸道不適和注意力缺陷障礙—是否源於這種藥物的使用。

氧可酮的副作用包括嗜睡、疲勞、注意力和記憶力受損、便秘等。阿普唑倉和其他苯二氮卓類藥物一樣,會引起注意力和記憶的問題。當我向詹妮建議,她服用的治療睡眠、焦慮和疼痛的藥物可能會導致這些新的健康問題時,她告訴我這是值得的。她並不覺得自己能夠在沒有氧可酮的情況下處理疼痛,她對此非常牴觸,問我為什麼不能“理解她”。平靜下來之後,她告訴我,她正處於人生的危急時刻,已經被吊銷駕駛執照,丈夫還威脅說要離婚,因為藥物影響了他們的婚姻和家庭生活。

我告訴詹妮,她的問題很普遍,沒什麼可恥的,因為藥物成癮問題已在全世界不斷升級。嗎啡、可待因、鹽酸氫嗎啡酮、杜冷丁、海洛因和氧可酮都是鴉片類藥物,影響阿片類受體,這些大腦/身體的受體同樣與情緒、自尊、精神滿足、疼痛和睡眠有關。如果你使用了這些藥物,無論是由醫生開處方,還是在“街頭”獲得,你很快就會建立起一種耐受性,這意味著你需要越來越多的藥物來達到預期的感受。阿普唑倉(Xanax)、絡艾塞半(Ativan)、安定(Valium)、 氯硝西泮製劑(Klonopin)作用於另一受體—γ-氨基丁酸受體,產生了與酒精類似的效果。這些藥物的威力非常強烈,你不能簡單地停藥,因為突然停藥會導致癲癇和死亡。

我告訴詹妮,她需要支持才能擺脫氧可酮和阿普唑倉。除了康復治療能幫她慢慢戒掉藥物之外,她還要學習新的技能來處理她的焦慮、睡眠和舊的運動損傷。

儘管詹妮有很多保留意見,但一個月後她進入了一個戒毒所。醫生們慢慢地斷掉了她服用的藥物,然後她使用非成癮藥可樂定(Clonidine)來治療自己心跳過快的問題。在丈夫共同參與的團隊治療中,大家給她提供了各種各樣的維持方案,以幫助她避免出院後再次服用氧可酮。

一個疼痛治療小組評估了她的脊椎和腳部的傷,結合她多年的芭蕾舞經歷,診斷她患有關節炎。為了解決這個問題,詹妮決定積極使用高劑量的維生素C、葡萄籽提取物和氨基葡萄糖硫酸鹽。這些補充劑,連同每週瑜伽、針灸和亞穆納身體滾動法,幫助她發揮天生的康復能力。如果事情變得糟糕,她還可以使用美沙酮(Methadone)、左旋乙酰美沙酮(Levomethadyl)、納曲酮(Naltrexone)或丁丙諾啡(Buprenorphine),但只能在治療團隊的嚴格監督下使用。

在康復中心,詹妮採納了一個辯證行為療法(Dialectical Behavior Therapy,簡稱DBT)的治療方案,該方案是針對患有物質濫用問題的人定製的。DBT是一種正念訓練,幫助詹妮學會如何調節焦慮。她曾和一位精通藥物和輔助藥物結合療法的精神科醫生一起工作過。因此,詹妮除了服用處方藥佐洛夫特和瑞美隆(Remeron),還使用了西番蓮、檸檬香膏和5-羥色氨酸。

最後,詹妮與職業顧問和教練一起制訂了一個強有力的長期計劃。她開始意識到藥物濫用、疼痛、焦慮和失眠都是由芭蕾舞生涯中斷後的迷茫導致的。職業顧問幫助她確定了一些可以讓她繼續參與愛好的計劃,包括為孩子們開設舞蹈學校。

除了在我們的幫助下了解自己並鞏固自信外,詹妮還致力於解決導致成癮的情緒問題。她用來治癒這些問題的肯定是:

焦慮

我喜愛和贊同自己。

我相信生活的過程。

我是安全的。

抑鬱

我現在超越了別人的恐懼和侷限。

我創造了自己的生活。

驚慌

我能幹而堅強。

我可以處理生活中的所有情況。

我知道該怎麼辦。

我是安全和自由的。

成癮

現在,我發現我有多棒。

我選擇喜愛和悅納自己。

詹妮把所有這些療法結合起來,形成一個強有力的綜合計劃。最終她找回了自己,能夠面對生活中的不確定性和痛苦,並治癒了自己的成癮。

第三情感中心一切都好

第三情感中心包括廣泛的健康問題,包括輕度或嚴重的消化系統疾病、血糖問題、體重和成癮問題。但所有問題的核心都是缺乏自尊、無法平衡內心需求和外部責任。你感覺良好並且有健康的自尊感時,就可以在第三情感中心創造持久的健康。查看身體傳達給你的信息,瞭解你的情緒和身體的健康程度。找出導致你失衡的壓力源頭。如果你傾聽並注意身體的警告,你的身體會告訴你一切。

一旦你改變了消極的思維模式和行為—不是通過家庭、工作或者你為他人做的事,而是通過你對自己的認識,你就會找到健康。瞭解自己的弱點,但不要沉溺,也不要逃避。滿足你的自我價值,並意識到你的天賦能力。抵制任何消極的自我意識的肯定語是:“我已經足夠好了。我不需要過度工作來證明我的價值。

愛你自己,一切都好。

本書由“ePUBw.COM”整理,ePUBw.COM 提供最新最全的優質電子書下載!!!

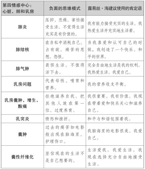
第6章 第四情感中心:對錶達自己需求和情緒的需要

影響的身體部位:心臟、肺和乳房

第四情感中心的健康關係到平衡你的需求和其他與你有關係的人的需要。如果你不能做到這一點,你的身體會讓你知道你的心臟、乳房和肺都出現了健康問題,如高膽固醇、高血壓、心臟病、囊腫、乳腺炎,甚至出現癌症、肺炎、哮喘、咳嗽或呼吸急促。在第四情感中心掌握健康的秘訣就是學習如何表達自己的需求和情緒,同時也考慮到他人的需要和情緒。這是一個付出和收穫的問題。

就像其他情感中心一樣,受影響的身體部位取決於是什麼樣的行為或消極的思維模式導致你在人際關係中情緒失衡。那些不觸及自身情感的人更有可能患上心臟病;那些被情緒困擾的人經常會產生肺部問題;那些只表達積極情緒的人會出現乳房問題。

稍後,我們在解決每個身體部位的問題時,會有更加具體的描述。然而,總體而言,與第四情感中心健康相關的消極思想和行為往往來自焦慮、易怒、抑鬱和長期的情感問題。有第四情感中心健康問題的人害怕生活,覺得自己不值得過一種美好的生活—他們明顯缺乏快樂,也傾向於過度照顧他人,把別人的情感放在自己的前面。

如果你的心臟、胸部或肺部有問題,你的身體會告訴你,你需要審視如何保持自己的情緒健康,同時培養人際關係中的健康情感。這些體徵不像心臟病或乳腺癌那樣嚴重,可能和乳房觸痛、輕微的血壓升高或肺部緊張一樣輕微。

注意這些輕微的健康變化是第一步。像往常一樣,為任何嚴重的健康問題尋求醫療幫助,但同時也要注意這些健康問題的情感因素。你的目標是改變你的行為和想法,這樣你就可以在花費精力去助人和自助之間找到一個舒適的平衡點。

第四情感中心的肯定和科學

露易絲的肯定理論探索了第四情感中心器官健康背後微妙的情感差異。這些領域的健康取決於你充分表達所有情緒的能力,還取決於你體驗憤怒、失望和焦慮而不被它們淹沒的能力,這些情緒就是所謂的消極情緒。只有這樣,你才能克服憤怒,找到一條通向原諒和愛、能再次體驗快樂的道路。瞭解、感受和表達你所有的情緒,無論是愛和快樂,還是恐懼和憤怒,都有利於你的健康。這些情緒使你在生活中能穩步前進,正如露易絲所說,這有助於保持血液流經心臟和血管。事實上,“情緒”這個詞來自拉丁語,意思就是“移動”。

你的最終目標是使用肯定的方法將想法和行為由消極轉化為積極,並真實地影響身體的變化,如降低血壓和膽固醇,緩解哮喘症狀,平衡增加乳腺囊腫和其他乳房疾病患病風險的激素水平。

心臟是代表快樂和安全的中心,所以心臟問題如高血壓與長期存在的情感問題、缺乏快樂有關。因此,心臟的整體健康,特別是高血壓和高膽固醇的疾病,取決於你在生活中找到快樂並在情感方面表達快樂的能力。

動脈硬化指的是動脈變窄、硬化、阻礙血流,與抵抗和拒絕看到眼前的東西有關;心臟病發作與為了金錢和地位從心臟趕走所有快樂有關。如果我們用露易絲的肯定視角看待呼吸或肺部問題,我們會發現,呼吸困難意味著你害怕或拒絕完全接受生命;最後,乳腺問題與你對他人的過度照顧傾向有關,把伴侶的情緒放在第一位而無法照顧自己,會產生囊腫、觸痛和腫塊等問題。

與第四情感中心相關的消極思想和行為的身心聯繫,科學能告訴我們什麼?醫學科學是否支持肯定理論有助於心臟、乳房和肺部健康這一觀點呢?

是的,確實如此!通過改變焦慮、抑鬱和沮喪、失去愛的“心痛”,我們可以改善心臟、肺部和乳房的健康狀況。事實上,一項又一項的研究表明,如何表達情緒與第四情感中心器官的健康有關。

以心臟病為例,男性和女性的心臟病發作就是典型的例子。女性的心臟病從整體上看與男性不同:男性心臟病發作時的症狀往往更特別,典型的症狀是左側胸痛向下頜和左臂輻射;而女性不會有這樣的症狀,女性心臟病發作時沒有典型的症狀,肋骨下方可能會發生消化不良,並伴有焦慮及其他許多症狀。

科學已經證明,大腦與心臟之間存在聯繫。因此,男性和女性心臟病發作的差異可能與他們的大腦通路差異有關。考慮到這一點,我們可以從他們心臟病發作方式的差異,看到他們的大腦在處理情緒上的差異。女性的大腦結構持續地加工事實和情緒這兩種信息,而男性傾向於將情緒放在一邊,更多地使用大腦的邏輯區域。女性的大腦往往更加整合,因此她們更容易將情緒融入語言之中,想參與討論更加複雜的問題。男性很難做到這一點,結果是這些情緒可能會被分流到身體或生理反應上。男性突發心臟病是因為情緒最終必須以某種形式發洩出來,發作的方式更加突然和明顯。原因我不知道,科學也解釋不了。但當心臟病發作時,男性的心臟往往會沸騰,而女性的心臟多少更平靜一些。情緒似乎和心臟病的症狀有關,它們之間還有其他重要的聯繫,這已經由科學證實。例如,難以處理重大損失(例如親人的死亡)的人,在喪親之年的第一年更容易死於心臟病發作和心臟病。我們也常常看到人們在退休或失業後不久心臟病發作。這些喪失帶來的絕望和失敗的感受可能非常強烈,影響了他們的心臟健康。事實上,研究發現,這些喪失在引發心臟病方面的作用與每天抽一包香菸相同。不是一兩支,而是一整包!其他研究將心臟病和心臟病發作與“A型”人格特徵的人聯繫在一起,這些人往往在攻擊性和過度競爭中奮力長大。

為了維持這種狀態,他們的身體需要持續不斷的壓力荷爾蒙,這會使血壓升高並堵塞動脈。但我們可以改變自己的想法從而對心臟健康產生積極的影響。例如,一項研究跟蹤了一組男性參與者,他們都是A型人格且都有過心臟病發作史。那些被告知如何改變思想和行為的人,尤其是表達一些和克服與敵意和憤怒有關的長期情感,與那些沒有接受過輔導的人相比,心臟病的複發率更低。

科學家們還發現壓抑情緒,尤其是焦慮、抑鬱和憤怒,在高血壓、血管硬化中也起著一定的作用。那麼我們從抑鬱到高血壓的多米諾骨牌效應的過程是怎麼樣的?抑鬱會導致大腦釋放出去甲腎上腺素,這會對腎上腺產生壓力,反過來這又導致腎上腺釋放出過多的皮質醇,引發一系列炎症物質,包括細胞因子。這些細胞因子促使氧氣變成“自由基”,使血液中的所有膽固醇硬化並黏附在動脈上,導致動脈堵塞並使血壓升高到高血壓的範圍。然後,你就會因高血壓離開人世。抑鬱症到高血壓的多米諾骨牌效應中,情緒的作用從大腦流向心臟,表明情緒障礙可能會導致血液流動出現阻礙。在長期遭受挫折的人群中也會看到類似的炎症反應。

許多研究已經證實,情緒壓抑和血管健康之間的聯繫也表現在一種被稱為“應激性心肌病”的綜合徵中,也被稱為“心碎綜合徵”。這種情況可以發生在多種情緒壓力源後,例如心愛的人去世後的恐懼、極度的憤怒和驚訝。研究發現,那些內心充滿憤怒的人,如果情緒沒有表達出來,就會使血管收縮,血壓升高,流向心臟的血流減少。

一般來說,科學支持這樣一種說法,即壓抑的情緒,尤其是焦慮、抑鬱和憤怒,在血壓問題中發揮著一定的作用。

表達情緒和健康之間的聯繫也適用於我們的肺部。研究表明,哮喘患者被教導使用“情緒智力”或正念治療,併成功地改善了他們的呼吸症狀。這項研究告訴他們:正確命名所體驗到的情感,說明什麼情景促使情緒產生,並選擇一種健康、平衡的反應來平息情緒,這種用情緒智力處理的方法不僅能降低支氣管哮喘發作的傾向,還能改善他們的生活質量。

科學研究也表明情緒健康會影響乳房的健康。具體地說,對他人終生過度照顧、無法表達憤怒與乳腺癌的患病風險之間存在著一定的聯繫。事實上,依賴撫養孩子打造自尊和女性身份的女性患乳腺癌的風險更大。

也許有乳房問題的女性(我也是其中之一)會認為她們是通過控制自己的情緒來照顧其他人。但實際上,犧牲自我真的不會照顧好任何人,還會對你的乳房產生損害。長期表現出憤怒、抑鬱和焦慮,會破壞壓力荷爾蒙皮質醇的正常水平,這可能會削弱機體抵抗癌症的免疫能力。研究顯示,75%患有乳腺癌的女性傾向於自我犧牲,她們照顧他人比照顧自己更多。女性從乳腺癌中恢復,就表明她們已經接受他人愛的支持,認同給予他人愛和養育同樣重要。

所以,現在我們理解了第四情感中心肯定理論背後的科學,那麼我們究竟能做些什麼來治癒這些疾病呢?

心臟問題:對壓抑情緒表達的需要

患有心臟問題的人—無論是胸痛、心悸、高血壓、暈厥發作或動脈阻塞—都難以表達他們的情緒。他們積壓了大量的情緒亟待爆發—每隔一段時間就會發作一次。冷漠和激情之間的搖擺使這些人很難與周圍的人建立聯繫,他們有時會把自己變得更孤立,而不是去處理人際關係帶來的焦慮。

心臟相關症狀—即使看似良性的症狀—也可能是嚴重的,所以如果有任何跡象表明你的心臟有問題,那麼就去看醫生。但是,通過改變你的行為和思維模式,採取長期的健康措施也很重要。

傾聽身體傳達給你的有關健康問題的情緒信息,然後通過肯定來改變你的思維方式。例如,心臟問題通常源於長期的情感問題,這些問題使心臟變得僵硬,從而阻礙了快樂和愉悅的進入。所以我們需要敞開心扉,迎接歡樂進入。對抗負面情緒的一般肯定語是:“快樂、快樂、快樂。我深情地讓快樂流過我的心靈、身體和經驗。”動脈硬化,來自於抵抗的意圖、頑固的狹隘思想及拒絕看到生活中的美好事物。如果你有這些問題,請使用肯定語:“我對生活和快樂完全開放。我選擇用愛來看待一切。”對膽固醇的擔憂與害怕或無法接受幸福有關,為了疏通與膽固醇有關的快樂通道,你可以用肯定語:“我選擇熱愛生活。我的快樂通道是敞開的。接受是安全的。”為了減少與高血壓相關的未解決的和長期存在的情感問題,你可以使用肯定語:“我愉快地放下過去。我很平靜。”這是一些最常見的心臟問題對,至於露易絲建議的其他具體肯定語,你可以在第10章的表格中對症查找。

為了保護心臟健康,你需要做的重要工作是更多地體悟你的情緒,學會用能幫助你克服它們的方式來表達它們。一定要注意你的感受,也不要評判它們。試著找出引發情緒的因素,把你的分析技能放在情緒分析中,通過剖析你的感受來確定其起源和特徵。將解決問題的左腦連接到情緒的右腦,這能幫助你學會表達那些微妙的情感:首先是對你自己,然後是對你周圍的人,關注你的情緒也有助於你的進步。如果你仍然難以處理周圍的人的情感,你可能會注意到在某些情況下自己會產生恐慌或煩躁的感覺。重要的是要慢慢地適應這些情況,這樣你就不會被壓垮、不得不退縮或爆炸。你也可能想通過冥想和寫日記等方式來體悟你的情緒。網上甚至有情緒詞彙列表的材料,閱讀並熟悉這些情緒詞彙。識別和定義你周圍的人的情緒,這會有助於豐富你的情緒詞彙。一旦你能表達自己的情緒,培養人際關係就變得容易了。這很重要,你必須盡你所能讓自己遠離孤獨的生活。試著計劃一週內的各種活動,迫使自己與他人互動,甚至可以利用一些時間做志願活動或與青少年互動,這些孩子像你一樣正試圖培養互動技巧。你可以從觀察他們的成功和失敗中學到很多東西。

如果你能學會識別自己的情緒,並用一種健康的或建設性的方式巧妙地表達情緒,你就能減少患心臟病的風險。否則,你的沮喪、憤怒、悲傷,甚至愛都會沸騰,並轉化為高膽固醇、高血壓和心血管疾病。

案例分析:心臟問題背後的心理之傷

保羅(Paul)是一位47歲的電腦工程師,無論是在家裡還是在辦公室的小隔間裡,他都感到很舒適。但是,如果你要求他走出舒適區去參加雞尾酒會或其他社交,他會變得焦慮而內向。他的才能使他走向了一種不需要與人互動的生活,即使和家人在一起時,他晚上的大部分時間也都花在電腦上。

保羅的孩子長大搬出了家之前,一切都很順利。在那之後,保羅的伴侶開始向他尋求更多的情感聯繫。但是,保羅無法迴應她,變得比平時更焦慮和退縮。很快,他的血壓升高了,開始出現心悸、胸痛等症狀,被診斷為心臟冠狀動脈堵塞。

為了建立一個長期的治療計劃來幫助保羅治癒心臟和血管方面的疾病,我們首先應該幫助他認識到一個健康的循環系統是什麼樣子的。心臟是一種肌肉,通過動脈將有氧的血液輸送到全身組織。如果動脈被膽固醇堵塞,並因為動脈硬化症變得僵硬,人們就會患上高血壓。

在人體龐大的動脈網絡中,冠狀動脈是心臟本身的動脈。如果這些動脈由於高膽固醇和動脈硬化而阻塞,心臟就無法得到足夠的氧氣,會導致胸痛或心絞痛。如果被阻塞的冠狀動脈擴張,心臟的肌肉就會在心臟病發作或心肌梗死過程中死亡。

保羅的首要健康問題是動脈硬化。但他的冠狀動脈也有問題。他的冠狀動脈堵塞,正在忍受的胸痛是心絞痛。他很幸運,因為他沒有心臟病發作。保羅選擇了緊急心臟導管插入手術以消除冠狀動脈90%的阻塞。然而,他瞭解到,如果他不改變生活方式,其他冠狀動脈很快也會阻塞。對保羅來說,幸運的是許多解決動脈硬化、降低膽固醇水平、試圖放鬆動脈壁僵硬的方法也能治療冠狀動脈疾病。

但是保羅的心悸是怎麼回事呢?保羅被診斷為室性心動過速,即心律失常。心臟的右側是一系列複雜的神經纖維,稱為竇房結(SA node)和浦肯野纖維(Purkinje fibers),它們控制心率和節律。如果冠狀動脈附近阻塞,正常的心律就會被擾亂並導致心律失常,如心動過速或纖顫。在這裡,解決方案不僅是打通動脈,而是修復造成紊亂的受損神經。

為了擺脫心悸,保羅不得不改變生活方式和醫療方案。心臟病醫生給了他一個嚴格的短期用藥方案,包括舌下含服的硝酸甘油(只在他胸痛時才吃)、嬰兒阿司匹林、一種叫作維拉帕米的處方鈣通道阻滯劑、β受體阻滯劑和立普妥,以降低膽固醇。醫生還警告他不要使用偉哥之類的治療性無能的藥物,因為這類藥物會導致心跳過速或不規律。

但這只是藥物。如果他希望避免疾病和冠狀動脈搭橋手術,他還必須改變不健康的生活習慣。所以我們做的第一件事就是解決他的焦慮。他與一位顧問合作,創造了一種積極的運動,幫助他消除恐懼,擺脫唯一的應對機制—抽菸。保羅用抽菸來鎮定“神經”。保羅和顧問建立的計劃包括短期使用克洛寧,長期使用正念練習和認知行為療法來減少焦慮、降低血壓和戒菸。

對保羅來說,減肥很重要。正如你已經知道的,脂肪和膽固醇問題是密切相關的。所以我們和保羅一起工作,制訂了一個他能堅持的鍛鍊計劃。為減輕20斤體重,他每天需要進行固定單車鍛鍊20~30分鐘。

他還去看了一位營養治療師,營養師給他服用了一種藥物級別的複合維生素和抗氧化劑,富含葉酸、B6、B12、維生素C、鈣、鉻、銅、鋅、硒和α-生育三烯酚。在創建這些補充計劃時,與專業人員合作是很重要的,因為他們可以根據你的具體情況提出改進建議—考慮到你已經服用的處方藥。對於他的血壓問題,在醫生核實後,他會使用甜菊、山楂、蒲公英、番茄紅素。

除了上面列出的處方外,還需要另一種非常重要的補充劑—輔酶Q10。這個補充劑至關重要,因為保羅服用的他汀類藥物立普妥可以降低患心臟病的風險,但也會降低機體的輔酶Q10水平。這種物質是由身體自然產生的,對所有細胞的基本功能都是必不可少的。所以這種補充劑至關重要。

如果保羅的心臟病學家認為立普妥的副作用太大,他可以讓保羅的治療方案轉向更自然的方式。紅曲米是一種替代性營養補充劑,會產生一些與他汀類藥物類似的效果。事實上,另一種流行的處方藥洛伐他汀(Lovastatin)也是由紅曲米合成的。在微藻、鮭魚、鱒魚和蝦中發現的抗氧化劑—蝦青素類胡蘿蔔素,對膽固醇也具有類似他汀類藥物的效果。

保羅也開始服用DHA以幫助自己穩定動脈膜及情緒,並服用乙酰左旋肉鹼來保護自己的心臟和大腦。最後,保羅開始服用西伯利亞人參,以改善自己的心臟健康問題,幫助自己緩解抑鬱症。在醫生的允許下,他還去看了一位針灸師和一位中藥師,開始用一些草藥來幫助自己治癒膽固醇和高血壓。

保羅還考慮高壓氧治療,因為長期的壓力和高血壓下的血管損傷可能會通過這種治療得到改善,但他最終還是否認了這種療法—僅僅是因為診所的路途太過遙遠。

保羅在解決他所面臨的身體疾病的同時,還努力改變導致身體問題的行為和根本信念。他針對這些問題給予肯定語:

一般心臟健康問題

我的心臟隨著愛的節奏跳動。

心臟疾病

快樂、快樂、快樂。

我樂於允許快樂流過我的心靈、身體和經驗。

動脈健康

我內心充滿了快樂。

快樂隨著我的每一次心跳流經全身。

焦慮

我喜愛和贊同自己,我相信生活的過程。

我很安全。

他還努力學習情緒,研究情緒詞彙,慢慢地向最親近的人表達自己的需要。如果他有一種被情緒淹沒的感覺,就會停下來看看發生了什麼,而不是逃避或爆發。

通過改變自己的思想和行動,保羅擁有了一個包含其他人在內的健康和幸福的未來。他學會了表達自己的情感,傾聽周圍的人的情感。

肺部問題:對強烈情緒掌握的需要

患有肺部或呼吸系統相關疾病的人,如支氣管炎、肺炎、流鼻涕、咳嗽、哮喘、花粉熱等,因為他們試圖借呼吸度過一系列的情緒體驗,所以無法充分參與生活。他們的情緒滲透性和敏感度如此強大,以至於情緒可以在瞬間從頂點降到谷底,明顯受到周圍事物的影響。與那些患有心臟病的人相反,患有肺部疾病的人可能過於沉浸在自己的情緒中,這使得他們很難在社會和人際關係中舒適地工作,且不會感到不堪重負。

那麼,你是如何克服鼻涕、咳嗽和喘息的呢?首先,和所有的急性疾病一樣,與醫生或護士討論你的醫療問題。但像往常一樣,你要注意身體發出的關於健康問題的微妙信息。

呼吸問題表明你必須在每天與你所愛和你關心的人的互動中,觀察你處理情緒的能力。如果你對他人的情緒過於感同身受—暴躁、憤怒、悲傷,你就很容易患上哮喘、感冒、流感或其他呼吸問題。

為了完成對肺部問題的身心改造,我們必須克服那些長期以來支配我們行動的消極思維模式。露易絲對肺部問題的肯定,解決了充分參與和享受生活的相關擔憂。應對感冒和流感的一個很好的肯定語是:“我是安全的。我愛我的生活。”咳嗽表達出對世界咆哮的渴望,看我!聽我說!對於咳嗽的反覆咆哮,露易絲建議的治癒肯定語是:“我以最積極的方式被注意和被欣賞。我是被人愛著的。

肺部問題,如肺炎、肺氣腫和慢性阻塞性肺疾病,與抑鬱、悲傷和恐懼有關,與沒有完全享受生活和感受到生活的價值有關。因此,你可以使用肯定語“我有能力充分享受生活。我熱愛充分的生活”來抵消這一問題。肺部疾病在這些有著強烈情緒但又不知道該如何處理的人中非常普遍。肺氣腫患者不僅害怕接受生活,而且根本就不願意呼吸。他們應該試著大聲說:“充分而自由地生活是我與生俱來的權利。我熱愛生活。我喜愛和珍惜自己。生活愛我。我很安全。”肺炎與絕望、厭倦了生活和尚未癒合的感情創傷有關。為了重新開始治癒舊傷,試著重複“我自由地接受充滿呼吸和生活智慧的神聖思想。這是一個新的時刻”。

哮喘是指無法呼吸、感到窒息或壓抑。如果你患有哮喘病並感到窒息,試著冥想一下:“現在,讓我掌控自己的生活。我是安全的,我選擇自由。”露易絲更多的肯定建議,你可以在第10章的表格中根據具體病症進行查找。

當你更習慣這種新的思維方式並且變得更善於使用肯定時,你的消極思想和行為就會開始轉變。這是一個關鍵時刻,所以努力跟上它的節奏。你需要花幾年的時間來養成一個習慣,所以你也需要一些時間來打破這些習慣。但我們保證你能夠做到。

患有肺部疾病的人需要學會控制自己的情緒,不要被自己的情緒壓倒,不要被別人的情緒影響。雖然這看起來是違反直覺的,但方法之一是與你的情感建立一種不同的關係—以一種新的方式調整它們。冥想之類的練習可以教會你冷靜,也可以幫你與自己的情緒建立一種更穩定的關係。他們還可以幫助你重新調整大腦,讓你學會控制自己的情緒,而不是對它們的存在作出極端的反應。

另一個對調節情緒有顯著效果的練習是創建一個暫停時刻,審視你過去的情緒爆發,並試圖確定它們爆發的原因。是什麼觸發了它們?你對它們有什麼感受?引爆點是什麼?如果你能識別出情緒的觸發器和身體對它們的反應,那麼你就能夠學會識別此刻的情緒通路—而不是任由它發生。一開始,這個過程還不會自然而然地進行,但它最終會到來。一旦你認識到身體發出的壓倒性信號,你將能夠以更具建設性的方式作出反應。你將能夠抽離一段時間—這是否意味著身體能遠離一種激烈的情形,或者僅僅是精神上的抽離,讓你的情緒變得不那麼強烈。當正念和積極的思維模式成為你日常生活的一部分時,你會發現你必須不那麼頻繁地抽離情緒。

這些行動和肯定會幫助你走向一種情緒更加平衡的生活。如果你想擁有健康的肺,你就需要學會以更冷靜、更剋制的方式表達情緒。情緒可以是平靜的、可以是控制和掌控的,也可以是令人興奮和情緒化的,仍然保證你的正常社交。你要學會平衡情緒和生活中重要伴侶的需要,並在第四情感中心觀察你的健康狀況。

案例分析:肺部問題背後的心理之傷

瑪麗(Mary)今年60歲,她把自己描述為“人類情感的龍捲風”。她總是很敏感,情緒隨著人際關係狀況、銀行賬戶變動,甚至隨著天氣的改變而改變。瑪麗說她可以上一分鐘還在笑,下一分鐘就哭了。儘管有時她能充滿激情,卻也經歷了最糟糕的情緒波動。瑪麗做事從不會折中,包括對每一種情緒的感受。這樣的情緒波動讓朋友們感到筋疲力盡,因為他們從來不知道該對她的行為有什麼樣的預期—似乎總是出乎意料。

瑪麗開始接受治療,以瞭解她難以控制情緒的原因。她被一位治療師診斷為雙相情感障礙II型(一種不太躁狂的躁鬱症),另一位治療師則診斷她為邊緣型人格障礙。兩種診斷或治療都無法幫助瑪麗保持穩定的人際關係和工作。

從青春期起,瑪麗就患有哮喘,當嚴重的呼吸緊張發作時,她不得不服用類固醇,這時候她的情緒會變得更糟。十幾歲的時候,雖然知道抽菸對肺部有害,但她還是會抽菸,因為這似乎是唯一能幫她平靜情緒波動的方法。在經歷了一次特別艱難的分手後,她抽菸的次數比平時更多了。一天晚上,她無法停止咳嗽,最後來到急診室。醫生警告她必須戒菸:她處於肺氣腫或者慢性阻塞性肺疾病的初期階段。

瑪麗有兩個問題要解決—情緒和肺,她必須解決自己喜怒無常的情緒,以創造健康的肺部條件。這就是我們開始著手的地方。瑪麗想知道自己患上的是哪一種情緒障礙。是抑鬱症嗎?是雙相情感障礙II型嗎?是邊緣性人格障礙嗎?現代精神病學為緩解我們的情緒痛苦做了很多努力,但與其他醫學專業不同,精神病學不使用血液測試、CT掃描、核磁共振成像或其他客觀測試來給人明確的診斷。相反,精神病醫生、心理學家、執業護士或其他治療者會查看來訪者的症狀和體徵,並嘗試將這些表現與《精神障礙診斷與統計手冊(第五版)》(DSM-V)中的條目進行對照。因此,沒有實驗室數據來支持或反駁這些診斷。

也就是說,既然三位精神病學從業者給出三種不同的診斷,那對她來說,重要的就是讓自己的情緒得到充分的治療。最終,瑪麗的治療團隊開始支持並重視她的診斷,他們主要做的是制訂一個明確的治療規劃。在專家們的幫助下,瑪麗列出了她的情緒症狀。以下就是她的發現:

·她每天都有不穩定的情緒。

·她的情緒狀態取決於周圍發生的事情,無論是糟糕的髮型、繁忙的交通狀況,還是一個橫行霸道的老闆(稱為情緒不穩定)。

·她有暴飲暴食、過度睡眠、疲勞、自卑、注意力不集中和絕望的問題(稱為輕度抑鬱或心境惡劣)。

·她有過沖動的時刻,包括“路怒症”的情形,以及多次被激怒並毆打伴侶的事件。

·她發現大多數抗抑鬱藥對她的症狀不起作用。

·她有一段時間想要自殺,但是在某人突然離開後,這種不幸的感覺很快就過去了(短暫的自殺念頭)。

很快,瑪麗的治療小組讓她參加了一個情緒技能訓練班,使用辯證行為療法。基於藏傳佛教和正念理論,辯證行為療法幫助瑪麗學習穩定情緒和調節日常活動的技巧,使她不太容易暴飲暴食和睡眠過多。她還學會通過危機鏈分析來改變憤怒和處理短暫的自殺想法。在這個過程中,她學會了把看似壓倒一切的危機分解成可理解的部分,識別與每一部分相關的情緒,並在每一步撫慰自己。她每週上兩個小時的課,一個小時的一對一輔導,學習這些非常有效的方法。

為了配合情緒技能訓練,精神病醫生開了少量的處方藥,幫助她穩定情緒。瑪麗服用了情緒穩定劑妥泰(Topamax)和抗抑鬱藥安非他酮(Wellbutrin XL),她的疲勞和注意力不集中的問題,也得到了緩解。

接下來,我們轉向瑪麗的肺部問題。

在哮喘中,氣管和支氣管區域變得非常“易怒”,原因有過敏、藥物副作用、情緒焦慮,當然還有香菸。當瑪麗的喘息、呼吸急促和咳嗽開始影響她的生活時,她開始使用經典的吸入劑(和其他人一樣)沙丁胺醇(Albuterol)或柳丁氨醇(Ventolin)來緩解。這種吸入劑只能暫時緩解症狀,醫生進一步使用了一種既有刺激劑又有類固醇的吸入劑,從而消除了哮喘反應中的過敏性/自身免疫性問題。瑪麗嘗試了許多增強型吸入劑—沙美特羅(Advair)、普米克(Pulmicort)、氟替卡鬆(Flovent),但有時甚至這些都不夠。

在瑪麗床邊,有一個較長的吸入器樣的裝置,稱為噴霧器,能將藥物推入呼吸系統深處。在呼吸特別困難時,瑪麗服用口服類固醇來消除體內的過敏性問題,但她很快知道,這些藥物有副作用,包括情緒低落、煩躁不安、骨質疏鬆和體重增加。不久,瑪麗開始考慮使用白三烯抑制劑,如順爾寧,通過破壞她的免疫系統的另一部分來治療哮喘。雖然這些藥物都會有副作用,但它們有助於挽救生命,因為那時她沒有別的選擇。

然而,瑪麗除了服用藥物之外還使用正念和肯定,她的焦慮得到了控制,她也戒了煙,這顯著緩解了哮喘和肺部問題。

瑪麗繼續每月一次,然後每年一次請肺病專家進行檢查。她還拜訪了針灸師和中藥師,幫助她用各種草藥混合物調節呼吸。

瑪麗甚至在DBT課程結束後,仍然堅持正念練習。她也使用了對這些問題的肯定語:

一般的肺部健康

我的生活處於完美的平衡中。

肺部問題

我有能力承擔生活的全部。

我喜歡充分的生活。

肺氣腫

完全自由地生活是我與生俱來的權利。

我愛生活。

我愛自己。

呼吸系統疾病

我是安全的。

我愛我的生活。

慢性阻塞性肺病(Chronic Obstructive Pulmonary Disease,簡稱COPD)

我有能力去充分地生活。

我熱愛充分的生活。

呼吸問題

完全自由地生活是我的權利。

我值得被愛。

我可以選擇充分享受生活。

瑪麗通過以上的肯定,恢復了健康。最終,瑪麗改變了生活方式,解決了焦慮。她開始直面消極觀念,創造了一種沒有痛苦的呼吸問題的生活。

乳房問題:對自身消極情緒表達的需要

女性和男性都會患有乳房問題,包括囊腫、腫塊、疼痛(乳腺炎),甚至癌症,這些人哺育和養育其他人的方式往往會變得霸道。與處理自己的問題相比,他們更容易解決他人的問題,安慰他人的痛苦。他們隱藏自己的情緒,所以可以不惜一切代價地保持穩定的關係。在極端情況下,他們甚至永遠不會抱怨,也從不呻吟和發牢騷。他們似乎總是很快樂。

如果你是一個天生的養育者,你很難不去照顧有需要的人。我們並不是說你應該放棄自己本來的樣子—一個充滿愛心、關心他人的人。但你確實需要研究一下,為什麼你是一個強迫性的養育者,為什麼你缺少對自己的關心。你也可以檢查一下,如何培養和找到一些不那麼強勢的方式來照顧你愛的人。那麼,怎樣才能給你的生活帶來更多平衡呢?

像往常一樣,如果你有嚴重的擔憂,如乳房腫塊或疼痛,特別是如果你有一個近親患有乳腺癌時,你應該立即去看醫生。但是你也必須關注乳房的長期健康,改變會給你的身心帶來壓力的思維模式和行為。

讓我們直接來看露易絲的肯定理論。乳房與照顧和養育有關。但是養育既要在內,也要在外。你要在這個領域尋求平衡,一般性的肯定就是提醒自己:“我接受並給予完全平衡的營養。”具體地說,乳房問題與拒絕照顧自己有關,因為你總是把他人放在首位。為了反駁這種不平衡的方式,反覆嘗試肯定自己:“我很重要。我有價值。我現在用愛和快樂來照顧和養育自己。我允許別人自由地做自己。我們都是安全自由的。

想要實現第四情感中心的健康,一種方法就是要表達那些一直掩藏在表現之下的想法。你也許能夠做到直面他人的情緒漲落,但你無法解決自己的負面情緒,如恐懼、悲傷、失望、沮喪、憤怒或絕望。那麼,你該如何學會表達這些情感呢?關鍵是要慢慢地開始表達。既然你知道表達所有好的或壞的情緒可以挽救生命,那麼從這一刻開始,你就可以打破你的情緒禁慾主義的壁壘。最好的方法有兩種:一是評估你對生活中不時顯露出負面自我的人的感受,二是認識到自己是一個情緒助產士。

第一種方法是很多人難以實現的。評估你對他人的感受會幫助你更好地瞭解人際關係的真實性。人們喜歡你,不是因為你總是快樂的。人們喜歡你,因為你就是你。他們接受你是一個獨特的個體的事實。當朋友感到失落時,你想幫助他們,他們可能也想以同樣的方式回饋你;當他們心煩意亂時,你會容忍甚至理解他們的爆發;當你表現出憤怒或沮喪時,他們也會包容和理解你,這難道有錯嗎?朋友不會因為不能剝削你而拋棄你。事實上,全面開放和表達情緒將促使你的人際關係變得更深入和穩固。

至於情緒助產士,我們的意思是找到一個人,可以是朋友,也可以是治療師。當你學會如何表達消極情緒時,他會給你提供一個安全的避風港。你可以讓他們知道你正在經歷什麼,並請求他們的幫助,請他們對你負責。如果你能學會在這種環境下談論你的悲傷、憤怒和失望,你就能在更大的世界裡更舒服地使用這種語言。

請你記住:表達負面的情緒並不意味著你在培養消極的態度。如果和周圍人討論的是合理的抱怨,你就不會變成一個愛發牢騷的老古董。

所以,要把這一健康的肯定語融入到你的生活中:“我開放、自願、巧妙地表達我所有的情感。”讓你的情緒發出聲音,在第四情感中心體驗更好的健康。

案例分析:乳房問題背後的心理之傷

妮娜(Nina)是一個33歲的女人,是一個被所有人需要的母親。你可以放心交給她很多事,她總能給意外的來訪者提供一頓豐盛的飯菜,或是為渡過難關的朋友烘焙美味的甜點。她不只是最親切的母親,她還自願為窮人、有需要的兒童和女性提供幫助,並向新移民教授英語。即使面對嚴峻或沮喪的情況,妮娜仍然能夠積極樂觀地生活。

早在社交媒體時代到來之前,妮娜就設法與生活各個階段的朋友保持聯繫。此外,妮娜已婚並有四個孩子。大家驚奇地發現她處理生活中所有的事情時總是舉重若輕。然後,在例行體檢中,醫生髮現她有乳房腫塊並被診斷為良性纖維囊性乳腺疾病。纖維囊性乳腺疾病不是乳腺癌,是乳房中的某些區域有較密集的結締組織。很多人認為這不是一種疾病,但妮娜仍然擔心,因為她的母親就死於乳腺癌,考慮到這一點,她希望我們能讓她的乳房一直健康。

我們做的第一件事就是向她介紹我們的好朋友和同事克里斯蒂安·諾斯魯普(Christiane Northrup)的書《女人的身體,女人的智慧》(Women’s Bodies, Women’s Wisdom),因為這本書裡有完整的一章講述如何保持乳房健康。然而,我們也想給她一個針對性的治療。我們討論的第一件事是她傾向於照顧身邊的每個人,乳房腫塊表明她的生活失去了平衡,身體直觀地告訴她,是時候停止對每個人和每件事過度負責了。妮娜的生活方式常常導致腎上腺壓力和荷爾蒙失調,而這種荷爾蒙則與雌激素有關。此外,這種荷爾蒙狀態會促進細胞過度生長,包括癌細胞。

妮娜還需要調整飲食結構,減少雌激素的生成,因此,她必須儘量減少攝入動物脂肪,因為動物脂肪可能會讓身體產生更多的雌激素。她開始食用高纖維食物,通過排便的方式幫助身體排洩雌激素。她吃了大量的花椰菜、球芽甘藍和綠葉蔬菜,這些蔬菜會改變身體雌激素的代謝方式。她的飲食也需要減少多餘的脂肪攝入,所以我們還指導她每頓飯中都要食用健康的蛋白質(如海鮮、雞肉和低脂乳製品)。她還改變了飲食習慣,早餐吃得好,午餐吃得少,晚餐不含碳水化合物,酒精攝入量也限制在每天一杯。

在進一步的減肥計劃中,我們幫她規劃了一些有氧運動—每天30分鐘,每週5~6次。她決定將健身房裡的橢圓機和固定自行車鍛鍊換成在她家附近的湖邊散步。我們建議她服用抗氧化劑硒和輔酶Q10,以促進細胞發揮健康的功能,這有助於預防乳腺癌。妮娜還需要積極地治療抑鬱症,學會如何表達自己的負面情緒。她開始寫日記,接受治療師的幫助來解決悲傷的情緒問題。她還請最好的朋友成為她的情緒助產士。

為了糾正妮娜在照顧自己和他人上的不平衡,她針對這些問題給予肯定:

乳房健康

我的營養攝入和消耗完全平衡。

乳房問題

我很重要。

我有價值。

我現在用愛和快樂來照顧和養育自己。

我允許別人自由地做自己。

我們都是安全和自由的。

抑鬱症

我現在克服了別人的恐懼和侷限。

我創造了自己的生活。

在改變了生活方式和思想之後,妮娜成功地減了近20斤,能同時照顧好自己和他人,能表達所有的情緒,而不再僅僅是快樂的情緒。

第四情感中心一切都好

談到創造更健康的心臟、肺和乳房時,我們要認識到男性和女性都不能僅僅依靠藥物、營養和草藥補充劑來維護健康。當然,在醫療和醫生的監督下,使用藥物解決急性病是很重要的。但是為了第四情感中心的長期健康,我們建議你把注意力放在平衡自己和生活中他人的需要上。

你情緒穩健。一切都好。

本書由“ePUBw.COM”整理,ePUBw.COM 提供最新最全的優質電子書下載!!!

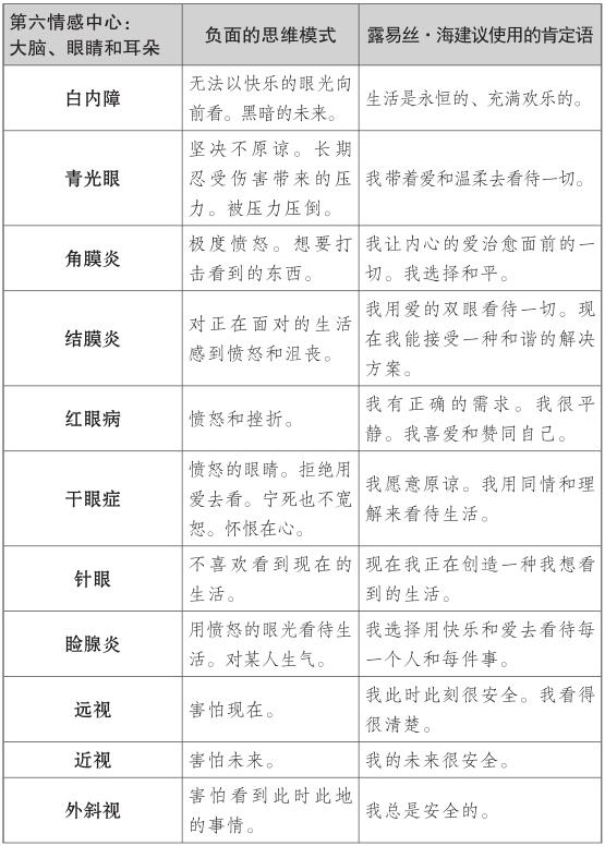
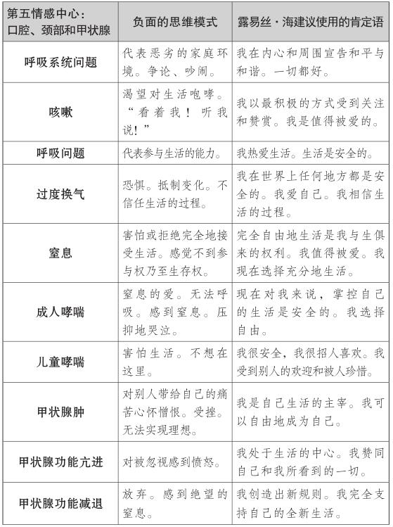
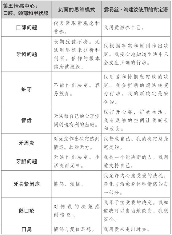
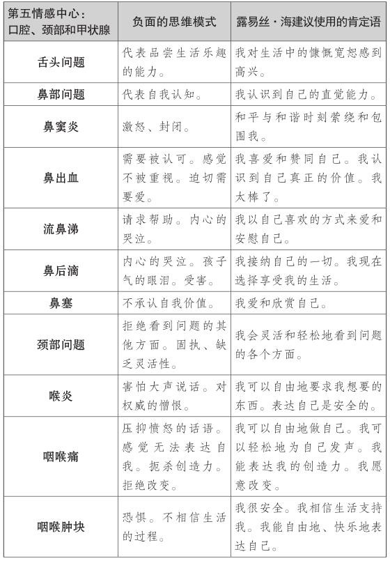
第7章 第五情感中心:對傾聽和被傾聽的需要

影響的身體部位:口腔、頸部和甲狀腺

第五情感中心的健康表明你在生活中的溝通狀況。如果你難以溝通—無論是傾聽別人,還是有效地表達自己,那麼,你都可能會在口腔、頸部和甲狀腺方面出現健康問題。第五情感中心的健康關鍵是在日常溝通中找到平衡。

請你記住,溝通是雙向的。聽和說都需要發生。有效的溝通就是傾聽和被傾聽。你必須能夠理解自己的觀點,同時也要了解他人的知識和觀點,這樣你才能相應地改變自己的行為。

受到不良溝通技巧影響的身體部位取決於產生問題的思維模式和行為。在這個情感中心,往往有三種導致疾病的溝通問題:口腔問題—包括牙齒、下頜和牙齦—經常出現在那些難以表達和處理個人失望的人身上;經常出現頸部問題的人,即使在一般的基礎上擁有完美的溝通技巧,當他們無法控制當前局面造成的結果時,他們也會變得笨拙和沮喪;最後,患有甲狀腺疾病的人往往有很強的知覺,但無法說出他們看到的,因為他們常常努力維持和平或贏得人們的認可。在本章中,在我們分析不同的身體部位時,會詳細討論每一個問題。請你記住:如果你有口腔、下頜、頸部、喉嚨和甲狀腺問題,身體會提醒你檢查自己的溝通技巧。

第五情感中心的肯定理論與科學

根據露易絲·海的肯定理論,口腔、頸部、下頜和甲狀腺的健康取決於人能不能發聲。具體來說,喉嚨問題與無法說話和創造力被抑制有關,而扁桃體周圍的膿腫(扁桃腺附近的咽喉感染)與一種你不能為自己發聲或提出自己的需求這一強烈的信念有關;喉嚨腫塊與害怕表達自己有關;向下移動到頸部,頸椎問題與思維定勢和觀念封閉有關。拒絕看到他人的觀點,同樣也會導致脖子僵硬或其他頸椎問題。

根據肯定理論,在人們受到羞辱或者不能做他們想做的事情時往往會患上甲狀腺疾病。不能堅持個人意志會使你更容易患上甲狀腺功能減退症,而感到“絕望的窒息”的人患這種疾病的風險會更大。

第五情感中心健康問題背後的身心聯繫,如口腔、頸部和甲狀腺問題,醫學如何解釋?甲狀腺是人體最大的內分泌腺體之一,它對所有的荷爾蒙都有良好的反應性—而且很大程度上受到你的交流能力的影響。女性比男性更容易患甲狀腺疾病,尤其是女性絕經後,相關研究也證實了男性和女性之間的生物學差異經常出現的原因。甲狀腺問題常常始於青春期,那時我們的身體充斥著新增的睪酮、雌激素和黃體酮;女性身體中的激素在絕經期時處於最低水平,因此,科學家們認為激素的差異與甲狀腺功能有關。

然而,荷爾蒙不能完全解釋男女之間甲狀腺問題發生率上的差異。一般來說,男性睪丸激素水平較高,可能使他們在生物學上和社會上傾向於有更高水平的自信,尤其是在說話時。過分自信或無法熟練地為自己發聲,會增加甲狀腺患病的機會。女性更年期之前,她們體內的雌激素和孕激素水平較高。

但也有其他因素的作用。這些荷爾蒙水平,加上一種能不斷地融合情感和語言的大腦風格,導致自我反省的傾向。未經歷更年期的女性天生也不那麼具有攻擊性和衝動性,這意味著她們更不可能說出自己的真實想法,而總是在努力維護人際關係和家庭關係。這種溝通方式通常有助於解決人際關係的緊張問題,但不一定能解決所有女性的個人需求,而這些可能會導致她們年輕時患上甲狀腺方面的相關疾病。

絕經後的女性的溝通方式及甲狀腺問題的發生率有很大的變化。事實上,絕經後女性患甲狀腺問題的人的數量高於男性或年輕女性。隨著女性進入更年期,雌激素、黃體酮和睪丸激素的比例發生變化,前兩個下降,最後一個上升。女性變得更加衝動和且更少自我反省,這種新的溝通方式常常在她們的人際關係和家庭中產生新的問題,從而也導致甲狀腺疾病的發病率上升。女性在生理上傾向於通過更年期後的反應、活動和表達來更多地維護自己。無論是沒有表達你的需要還是沒能有效地表達你的需要,無法溝通都會導致甲狀腺問題的出現。如果你不能有效地維護自己,感到絕望的窒息或不斷地爭論,你患甲狀腺疾病的風險就會增加。

其他方面的研究已經把懦弱的個性和無法為自己發聲的甲狀腺疾病聯繫起來。具體地說,那些過去有創傷經歷的人,在以後的關係中會經常與權力作鬥爭,往往會出現甲狀腺問題。過去的經歷使他們變得順從,而且是過於順從,直到自己無法獨立。他們在生活中沒有“發言權”,缺乏獨立能力和自給自足的動力。

向下觀察到喉嚨,我們再次看到溝通和健康之間的關係。當你不知道該說什麼時,會感覺到喉嚨裡有個腫塊,這主要是由於頸部肌肉收縮引起的。在極端狀態下,焦慮和恐懼被分流到脖子上的帶狀肌肉,壓迫你的喉嚨,使你感覺到腫塊。這往往發生在更內向、更焦慮或更有可能壓抑交流的人身上。

口腔和下頜的健康還涉及健康溝通和堅持自身需要的能力。研究已經證明,這種能力—找到處理生活壓力的方法—實際上可以降低人患牙周炎的風險。患有牙齦疾病的人已經破壞了皮質醇和β-內啡肽水平,這是壓力的生化“印記”。

因此,在交談和傾聽中更好地交流,第五情感中心會更健康。

口腔問題:對提高自己溝通技巧的需要

口腔區域容易出現健康問題的人,如出現蛀牙、牙齦出血或其他相關問題(如下頜疼痛或下頜關節問題等),在溝通的許多方面都有問題。這些人常出現口腔區域的問題是因為他們不談論和不解決他們的失望情緒。他們會談論一些讓他們感到舒服的事情,但他們不會討論自己在親密關係中的困擾。這種自我暴露的談話會使他們難堪或傷害他們的自尊心。如果他們處在一種不舒服的狀態或沒有激情的情況下,他們會變得冷漠和安靜,常常會自我封閉。口腔問題與無法有效溝通個人需求所導致的失望情緒有關。

如果你有口腔和下頜問題,重要的就是去看醫生或牙醫,但你也必須注意導致這些問題的思維過程和行為。你必須傾聽身體發出的直覺信息,否則潛在的疾病會捲土重來。

口腔健康與溝通、吸收新觀念和營養有關。但是如果你生氣的話,溝通會被阻止。因為這種狀態下,你不太可能對別人的觀點保持開放的態度,也不太可能作出決定。為了扭轉這種猶豫不決的狀態,也為了強健牙齒,你可以使用肯定語:“我根據真理的原則作出決定。我安心地知道我的生活中只有正確的事情在發生。”下頜問題或下頜錯位與控制慾望或拒絕表達感受有關,這些問題背後是憤怒、怨恨和疼痛,治癒的肯定語是:“我願意改變造就當前情境的模式。我喜愛和贊同自己,我很安全。”患有齲齒的人容易放棄,應該嘗試肯定語是:“我用愛和同情來填補我的決定。我的新決定支持和強化我。我有新的想法並付諸實施。在我的新決定中,我是安全的。”必須對牙齒疾病或齲齒進行根除治療的人,會感覺根深蒂固的信仰正在被破壞。他們再也不能咬任何東西了,生活真是不值得信賴的。他們的新思維模式應該是:“我為自己和我的生活創造堅實的基礎。我選擇用自己的信仰來支持我的快樂。我相信自己。一切都很好。

一旦身體和情緒走上了健康的道路,你的行為改變也會融入到前進的生活中。重要的是,你要學會談論心中最親近和最珍貴 的問題,不要簡單地把這些撇在一邊。

另一方面,就是與顧問或情緒助產士合作,創造一個安全的空間來表達你的情感。雖然一開始會讓人有些尷尬,但是放鬆自己進入到一種健康的交流狀態總歸是好的。

這也有助於人們更好地掌握識別自身情緒的方法。在紙質材料或網絡中搜索文獻可以幫助你瞭解情緒語言,而準確地瞭解這些情緒語言意味著你可以更輕鬆地談論它們。

最後,重要的一點是你要抵制將自己與世隔絕的衝動,你的目標應該是與他人建立真正的聯繫,這會讓你表達自己的方方面面。如果你學會了平衡人際關係中的溝通技巧,你就會有更加健康的口腔和下頜。

案例分析:口腔問題背後的心理之傷

塞拉(Sierra)來找我們時,已經61歲了。她很痛苦,用一包冰塊壓在臉頰上。顯然,她腫著下巴去教堂時,關心她的朋友堅持讓她去看牙醫。塞拉承認在過去的幾個月裡,她一直忽視這些疼痛。牙醫診斷她得了骨髓炎,是由嚴重牙齒問題引發的骨感染,她的牙齒中有8顆有空洞,還有4顆已經感染了。

塞拉告訴我們,她是那些難得擁有真正美好的童年和生活的人之一。父母、姐姐、兄弟及丈夫和孩子都愛她、支持她。她在生活中得到了她想要的一切,直到丈夫去世,孩子和孫子都搬走了,他們忙得連打電話或寫信的時間都沒有。塞拉不想“成為一個負擔”,所以她沒有去拜訪孩子們,因為“他們現在有了自己的生活”,她人生中第一次感到失落和孤獨。在她參加教會活動過程中,確實有一段時間讓她感覺還不錯。但是,她內心裡還是覺得獨自在家更舒服。

塞拉的案例透露出孩子們從不打電話或寫信給她,沒有丈夫和孩子的陪伴,她的生活陷入了僵局。她對喪偶的女人這一新身份感到不安,不知道如何把自己融入到孩子們的家庭生活中去,也不知道如何適應沒有丈夫的生活。現在,沒有人邁出第一步,塞拉感到自己受到輕視和不被需要。如果她邁出了第一步,打電話給孩子們並詢問他們是否可以去拜訪,她會感到自己的尊嚴和驕傲受到了傷害。而尊嚴、驕傲、悲傷及大量的憤恨、怨氣和失望都會入侵她的口腔造成感染。

為了讓塞拉恢復健康,我們還要幫助她消除牙齒問題背後的神秘感,也就是從瞭解健康的口腔的樣子開始。我們有32顆牙齒,每顆牙齒的70%是骨頭。牙齒的牙本質有神經感覺,被牙釉質覆蓋,這是人體最硬的物質。牙本質融合成牙根,然後延伸入下頜骨。根部區域是牙齒神經和血管與身體連接的地方。

口腔的其餘部分包括牙齦(齒齦)、舌頭和唾液腺。牙齦上總會分佈有一些細菌,但是我們身體的免疫系統會阻止它們過度生長並發展成牙齦炎。

牙齦炎是我們決定為塞拉解決的第一個問題。她對牙齒的嚴重忽視導致細菌生長失控,產生了牙菌斑,這是一種腐蝕牙齒的牙釉質的酸性物質,會導致牙齦發炎和萎縮。這將她的牙齒根部和下頜暴露給更多的細菌。正是這種細菌的積聚導致她的牙疼、蛀牙、膿腫和骨髓炎。

除了疏忽牙齒外,我們還檢查其他會增加牙齒問題的壞習慣。她告訴我們,她一整天都在不停地吃東西,不停地喝含糖飲料。她在20多歲時有一段時間患上了胃食管反流病和貪食症,暴食和催吐使她的牙齒被胃酸腐蝕。

在此基礎上,我們讓塞拉行動起來。首先,她預約了一位著名的牙醫,請醫生制訂修復口腔、下頜和牙齒問題的長期計劃。她面臨的一個重大決定是要人工植牙還是要拔掉牙齒安裝假牙。

塞拉更喜歡植牙的想法,所以她開始看另一位牙醫,在口腔中建立免疫系統,以便更好地支持植入體。牙齒營養計劃由輔酶Q10、薰衣草油、金盞花、俄勒岡葡萄、醫藥級抗氧劑開始,還會用紫錐菊乳膏塗抹牙齦以改善炎症、緩解疼痛、減少細菌數量。因為牙齒問題會導致口臭,塞拉還加入歐芹作為呼吸清新劑,使用自制的消毒漱口水,配方是1勺迷迭香、1勺幹薄荷、1勺茴香籽,加入半杯開水浸泡15~20分鐘,然後過濾除去藥草和香料。

我們還要塞拉進行骨密度測試。骨質疏鬆導致頜骨部位牙齒脫落,剩下的牙齒會變得鬆動,更容易暴露於細菌中。從測試結果中我們發現,塞拉確實患有骨質疏鬆症,她注意到這可以解釋過去五年裡她為什麼矮了5cm,還掉了臼齒。

為了增強她的骨骼,從而強健下頜骨,塞拉找了針灸師和中醫師,與內科醫師一起制訂了一個骨骼健康計劃。他們讓她服用補充劑,包括鈣、鎂、維生素D、DHA和一種優質複合維生素。

塞拉從未把貪食症和胃食管反流與蛀牙問題聯繫起來,但她確實知道零食是問題的原因之一。雖然她確實吃得很健康,隨身帶著有機葡萄乾和乾果,但是這些健康的食物對她的牙齒是有害的。任何零食,如果你經常吃,都會對牙齒產生傷害。除了零食之外,她還沉溺於滴答糖和其他的薄荷糖來掩蓋口臭。

一位綜合營養師幫助她創建瞭解決情緒和生理上的飲食問題的計劃。營養師告訴她零食不應該隨時吃,而是有意識地3小時吃一次,進食後還要用水漱口。在一位認知行為治療師的指導下,她學會識別丈夫去世後她對生活的變故產生的怨恨。之前,她認為在與家人的關係中邁出第一步會傷害她的自尊,但是治療師糾正了她之前的這種感覺。塞拉開始主動接觸孩子們,拜訪他們並邀請他們回家和她同住。她也開始與老朋友交往,甚至與新朋友一起約著喝咖啡。

最後,她努力改變可能導致口腔和牙齒問題的潛在想法。塞拉對這些問題給予肯定:

下頜問題

我願意改變創造這種情況的模式。

我喜愛和贊同自己。

我是安全的。

一般炎症

我的想法是平和的、平靜的、集中的。

所有炎症問題在內的健康狀況

我願意改變所有的被批評的模式。

我喜愛和贊同自己。

一般骨骼健康

我的結構是良好和平衡的。

骨骼畸形

我充分地享受生活。

我很放鬆,我信任生活的流動和過程。

蛀牙

我用愛和慈悲填補我的決定。

我的新決定支持我、強化我。

我想擁有有新的想法並付諸實施。

我在新的決定中是安全的。

骨髓炎

我很平靜並且相信生活的過程。

我是安全可靠的。

塞拉的新飲食習慣、藥物、行為改變及肯定幫助她克服了口腔疼痛和炎症,同時,也創造了一些健康、持久的關係。

頸部問題:對提高傾聽能力的需要

頸部疼痛、關節炎和僵硬的問題常出現在那些具有驚人的溝通能力的人身上—無論是聽還是說。試著看一看所有故事的兩面,當他們清楚地傳達事物的能力並不像他們期望的那樣產生效果時,他們往往會生病。當一個論點不能通過談話來傳達,或當他們生活中的某件事出了差錯而無法控制時,他們往往會變得強硬且固執,會堅持自己的觀點,拒絕考慮其他觀點。而溝通中斷的挫敗感常會引發頸部疾病。

如果你是遭受疼痛、僵硬、關節炎、拉傷、腰椎間盤突出和其他頸部問題的數以百萬計的人之一,你可能已經嘗試過各種各樣的治療方法,包括外科手術、脊椎按摩術、針灸、牽引、瑜伽或藥物。其中的任何一種或全部方法都可以暫時緩解疼痛,但可能不會提供永久性的根治。那麼,為了更好、更平衡地交流,也為了解決頸部疼痛問題,需要的處方是什麼呢?

除了藥物和行為改變之外,你還必須識別和改變引發健康問題的消極想法。在露易絲的肯定理論中,健康的頸部和頸椎代表著靈活性和談判能力。但是,人們會有一種導致疾病出現的頑固的思維定勢—在這種情況下,頸部就會僵硬或疼痛。一般來說,有頸部問題的人往往不善於在溝通中傾聽,因為他們會堅持預設的觀點並阻止新的想法。他們往往頑固且固執,無法看到或理解別人的觀點。對抗與一般頸部問題相關的僵化和封閉的肯定語是:“我歡迎新的想法和新的概念,併為消化和同化做好準備。我的生活是平和的。”雖然主題都是溝通,但是你的肯定會因不同的疼痛的根源和潛在的情緒而有所不同。例如,頸部椎間盤突出與生活中得不到支持的感覺有關,也與優柔寡斷和無法清楚地傳達想法或需求有關。為了治癒這一問題,你可以冥想:“生活支持我所有的思想,因此,我喜愛和贊同自己,一切都很好。

當你把肯定融入到日常生活中時,你應該開始注意到你的思維方式的轉變。

為了頸部更健康,你必須進行一些根本性的改變,以保持平衡。在討論過程中學會接受情緒侷限是改善你頸部問題的關鍵。你有一種驚人的能力,直觀地傾聽和理解,並作出邏輯論證。然而,你必須接受的是你的理性和溝通是會結束的。當你遇到無法解決的衝突時,不要固執地提出你的意見,這會讓形勢變得更加錯亂。相反,你要提醒自己,每個問題都有很多個答案。

意識到你的角色只是解決方案的一部分時,你要在你能控制的和無法控制的事情之間找到平衡,並且知道什麼時候遠離衝突會為第五情感中心帶來更好的健康。

對於那些有頸部問題的人來說,重要的練習是冥想和正念。冥想可以幫助你更深入地觸及你的情緒,有意識地生活會幫助你瞭解這些情緒在當下對你的影響。一旦你能夠區分出協商和獨裁溝通風格下的感覺和情緒,你就可以有意識地選擇更用心地傾聽。你可以更加努力地保持開放的心態。因此,當你經歷了一場艱難的衝突時,你將能夠以一種全新的視角和一種更平和的感覺解決它。重要的是,你要認識到,人們可以在一個觀點上有不同的意見,並仍然和諧、和平、彼此有愛。

我們的態度會給自己帶來許多問題。固執、僵硬、試圖校正別人的意願,都會導致頸部問題。

案例分析:頸部問題背後的心理之傷

雷琳(Raelynn)今年52歲,她擅長解決分歧,常常讓各方都滿意,所以在家族中頗有名氣。每當新聞中出現重大法律糾紛時,家人就會開玩笑說雷琳出面就一定沒有任何問題。因此,無論是家庭爭吵還是工作分歧,雷琳都是真正的談判高手,因為她能看清雙方爭論的本質。但她也會固執任性,像一隻咬住骨頭的狗,不鬆口也聽不進別人的話。在這些場合下,她會變得咄咄逼人、怒氣衝衝,把他人拒之門外。

雷琳一生都是一個熱情的榜樣,擔任護士期間還獨自撫養兩個孩子。她相信積極思考的力量,並教育孩子和病人,堅信只要用心去做,任何事情都是可能的。然而,雷琳的兩個孩子都沒能健康成長,他們在很年輕的時候,就陷入了法律糾紛,雷琳不知疲倦地幫助著他們。

看到孩子們成年後還在繼續掙扎,雷琳開始感到頸部有一種尖銳、槍擊般的疼痛,手指也出現了無力、麻木和刺痛等症狀。

為了幫助雷琳的頸部恢復健康,我們需要讓她知道健康的頸部應該是怎樣的。人體脊柱是由一系列的骨骼組成的,它們彼此堆疊在一起,並用彈性的、吸震的骨盤隔開,稱為椎間盤。椎骨和椎間盤的重要作用是保護連接大腦和軀幹、四肢的脊髓和神經。

當症狀突然發作時,雷琳有些害怕,連醫生都很擔心。她的頸部問題快速惡化,神經科醫生常常懷疑可能是椎間盤或更重要部位壓迫了神經或脊髓。儘管雷琳想逃離、迴避痛苦,我們還是建議她遵循神經科醫生的建議,通過核磁共振更好地瞭解頸部問題。

雷琳的病情有兩種可能性。一是椎間盤突出,其中減震的骨盤稍有畸形,但保證了脊髓移動的空間。這種不太嚴重的損傷可以用非處方止痛藥治療,如阿司匹林或布洛芬。她還可以用針灸和亞穆納身體滾動法,以強健脖子和頸部的肌肉,防止症狀的產生。

另一種是椎間盤脫落。核磁共振證實了她的頸部C7椎體有頸椎盤脫垂現象,還顯示椎間盤壓迫脊髓並將其推到椎骨上。雷琳的醫生擔心這一問題會升級成為神經損傷。

考慮到雷琳症狀的快速惡化和椎間盤壓迫脊髓這兩個現狀,醫療團隊認為手術是最好的選擇。為了給手術做準備,我們建議雷琳使用意象練習。可視化和想象已被證明能讓患者鎮靜和放鬆,並促進手術中和手術後的組織癒合。我們幫助雷琳準確想象手術室裡的外科醫生會做什麼,所以即使她被麻醉了,也可以“配合”自己的手術。她躺在手術床上之前,知道神經外科醫生要從她的頸部開始進入,“拆卸”或移除一部分脊椎骨,取出椎間盤,並用“架子”一樣的金屬假體取代,使她的頸部更堅固。

手術後,雷琳驚訝地發現疼痛完全消失了。但是,她還想持久地保持頸部健康。運動是康復的重要部分,但是她在手術後的幾個月裡不能參加任何鍛鍊。我們建議,她能回到健身房鍛鍊時,可以用橢圓訓練機取代跑步。賽百斯弧形訓練機的設計專門用於防止頸部傷害。我們還建議她購買具有減震功能的高質量運動鞋,耐克氣柱系列、亞瑟士凝膠系列或其他類似具有支撐功能的鞋子,都能為腳底也就是脊椎提供緩衝。儘管她沒有人格障礙,但雷琳還是買了瑪莎·林內翰(Marsha Linehan)的《邊緣性人格障礙的治療技能訓練手冊》(Skills Training Manual for Treating Borderline Personality Disorder),並學會了用“親愛的人”的交流技巧。這種正念-自信練習會教她如何使用恰當的音量和正確的措辭來表達,以獲得最大化的積極效果。

通過這一點,她將學會何時和如何與孩子、病人或親人溝通,如何讓事情順其自然地發生。她每天還嘗試冥想,以適應她的情緒。有了這些技巧,她就能識別出激烈爭論中感覺到的挫折感,也許會退後一步,而不是固執己見。

雷琳也開始對這些問題給予肯定:

頸部健康

我能平靜地生活。

頸部問題

我可以靈活和輕鬆地看到問題的各個方面。

做事情和看事情的方式是多種多樣的。

我是安全的。

退化的椎間盤

我願意學會愛自己。

我允許我的愛支持我。

我正在學習相信生活,接受生活的豐富性。

信任是安全的。

一般的痛苦

我帶著愛放下過去。

他們是自由的,我是自由的。

現在我的心裡的一切都是好的。

一般的關節健康

我很容易隨著變化而流動。

我的生活有神聖的引導,我總是朝著最好的方向前進。

和她生活中的其他事情一樣,雷琳保持著積極的態度,努力克服導致頸部問題的思維模式和行為。她很快就回到了正軌,對生活和溝通有了更好的理解。

甲狀腺問題:對錶達自己和參與感的需要

患有甲狀腺疾病的人常常有超高的敏銳和直覺,他們可以認識到為了改善自己的生活需要別人提供什麼幫助。不幸的是,他們的解決方案往往不得人心,他們常常不知道如何以一種能被社會接受的方式說出他們所認識到的內容。他們經常試圖間接地表達,暗示自己想要什麼或者非常試探性地嘗試—所有這一切都是為了避免衝突。然而,如果情況變得太糟糕或者他們的沮喪情緒太強烈,他們會任由緊張情緒爆發,使人們無法聽到他們說的話。無論哪一種情況,易患甲狀腺疾病的人的溝通方式都是無效的。

甲狀腺疾病—無論格雷夫斯病(Graves’disease)中的亢奮,還是橋本病(Hashimoto’s disease)中的低落—通常是由兩個情感中心來支配的:第一和第五情感中心經常受到影響。第一情感中心受影響是因為某些甲狀腺問題通常伴會有免疫系統方面的問題,所以,檢查免疫系統對治療甲狀腺有幫助。然而,在這一章中,我們只關心個體的溝通方式對甲狀腺的影響。

正如我們所討論的所有健康問題一樣,關鍵是要識別引發疾病的思想和行為模式,並將其轉化為積極的治療方法。例如,甲狀腺問題一般都與溝通有關,但也受到羞辱感的影響—感到你永遠不能做你想做的事,或者總是想知道什麼時候才能輪到你。所以如果你難以平衡傾聽和訴說的比例、奮力尋找發言機會或在意見分歧時過於被動,你患甲狀腺疾病的風險就會增加。你可以用肯定來改變交流方式:“我超越了舊的限制,現在允許自己自由地、創造性地表達。”你使用的肯定語取決於甲狀腺問題背後的思維模式和行為。所以,如果你甲狀腺功能亢進,你可能會因為被排除在交談之外而感到憤怒。你要及時緩和憤怒,提醒自己你是交談的一分子,重複使用肯定語:“我在生活的中心。我贊成自己。我認同我所看到的一切。”另一方面,甲狀腺功能減退(甲狀腺功能低下)與放棄和絕望的感覺有關。如果你是這樣的,治癒的肯定語應該是:“我創造一種全新的生活,完全支持我的新規則。

你的目標是在生活中尋求平衡,尤其是在溝通方式上。生活中有些時刻,你有必要居於次要地位、被別人帶著走。有時候,保留自己的觀點是明智的。然而,隨著時間的推移,這種自信的缺乏會破壞你的健康、人際關係和財務安全。你必須學會堅持自己的想法,及時思考,即使只是在討論去哪裡吃飯這樣的小問題上。你需要學會什麼時候沉默、什麼時候表達或者介於兩者之間。其中的微妙平衡很難把握。

顯然,進入這種新的溝通方式並非易事。如果你已經沉默多年,最好使用簡潔的方式在安全的情境中表達你的意見。比如說,有些事情甚至就像你向服務員要可樂一樣簡單—服務員問:“百事行嗎?”你回答說:“不行。”這可以讓你嚐到告訴別人你的感受時你會有怎樣的滋味。身邊有一些支持你的朋友也是很好的。做決定時,你可以讓好友幫你把關。在你不在乎作出什麼選擇時,要求他們詢問你的意見是什麼。

當你試圖發聲時,你周圍的人需要支持你。花更少的時間想象他們如何反應,花更多的時間來討論想法。但是,你要避免走向另一個過於強勢的極端,人們都不喜歡被人欺負的感覺。請你記住,與大多數事情一樣,平衡是關鍵。

案例分析:甲狀腺問題背後的心理之傷

拉爾夫(Ralph)今年38歲,正接受岳父山姆(Sam)的資助,接管家族企業。雖然山姆計劃早點擺脫工作,但由於經濟不景氣,他推遲了退休時間。多年來,拉爾夫一直與山姆並肩經營公司,但他們的地位並不平等。即使拉爾夫不同意山姆的商業決定,他也沒有權力去推翻岳父,甚至根本沒有嘗試過。

多年來拉爾夫一直壓抑自己的觀點,他的健康開始受到影響。他筋疲力盡、鬱鬱寡歡、四肢麻木、體重增加、便秘。我們見面的時候,拉爾夫被診斷為橋本病,這是最常見的甲狀腺功能減退造成的疾病。拉爾夫來找我們是因為,雖然他已經在認真服藥了,但感覺還是不太好。

我們想讓拉爾夫痊癒,所以我們做的第一件事就是教給他有關甲狀腺的知識。甲狀腺產生激素甲狀腺素(T4)和三碘甲狀腺原氨酸(T3),它們有助於調節身體的基本代謝率,也有助於增強所有肌肉的細胞功能。此外,這些甲狀腺激素有助於增強大腦、腎臟和生殖系統的功能。因此,如果甲狀腺激素低,如橋本病,個體就會出現甲狀腺疾病的徵兆,例如新陳代謝緩慢、肌肉無力、疲勞、嗜睡、體重增加、發冷、頭髮乾枯、皮膚乾燥,以及女性的月經不調。

隨著甲狀腺功能減退,個體會出現以便秘、四肢僵硬、痙攣、動作緩慢和聲音低沉為表現形式的肌肉無力。橋本病的甲狀腺功能減退是由自身免疫性疾病引起的,所以我們首先要拉爾夫做的是去找內科醫生,核實他是否有其他未治療的自身免疫性疾病。其他疾病包括肖格倫綜合徵(慢性乾眼症)、狼瘡、類風溼性關節炎、結節病、硬皮病和一型糖尿病。幸運的是,拉爾夫沒有其他的疾病,我們只需關注甲狀腺問題。

接下來,拉爾夫的醫生研究了可能導致甲狀腺激素水平下降的所有可能原因,包括服用鋰、三苯氧胺、睪酮替代物、幹擾素α或大劑量類固醇或雌激素等藥物。這也可能是由垂體或下丘腦功能紊亂引起的。拉爾夫沒有服用任何藥物,也沒有垂體或下丘腦功能紊亂,因此醫生查看了他目前服用的甲狀腺疾病藥物,看看這是否能提供線索。事實確實如此。

拉爾夫只是補充了T4激素,有些人會對這種補充有反應。然而,有些人需要同時補充T3和T4—據說T3比T4更有效,才能更容易被大腦利用。拉爾夫開始服用T4和T3補充劑。由於T3調節大腦5-羥色胺的功能需要時間,我們建議拉爾夫詢問醫生是否可以服用適量補充劑以進一步提高血清素水平。於是,拉爾夫開始服用5-羥色胺。如果這不能帶來足夠好的治療效果,他可以嘗試使用S-腺苷甲硫氨酸。

接下來,拉爾夫首先要解決的是引發橋本病的自身免疫問題。他的甲狀腺功能減退是由機體免疫系統產生了針對甲狀腺的炎症性抗體引起的,觸發抗體分泌的因素有很多,最常見的是病毒或食物過敏。然而,拉爾夫告訴我們,他不想限制飲食,所以他不想去做過敏測試。

我們還讓拉爾夫去找針灸師和中醫師,獲得額外的支持來治癒免疫系統和異常的甲狀腺。他開始服用海帶、何首烏、大棗和半夏,這些都有助於治療便秘、體液瀦流、疲勞和虛弱。

最後,我們讓拉爾夫找一位教練,教他更加自信且熟練地為自己發聲,尤其是在激烈的商業環境下。拉爾夫還請他最年長、最親密的朋友幫忙,請他為自己把關,特別是在不得不表達自己的觀點時。

拉爾夫開始對這些問題給予肯定:

甲狀腺健康

我超越了舊有的限制。

現在允許自己自由和創造性地表達。

甲狀腺功能減退

我創造了一種新的生活。

新的生活規則完全支持我。

抑鬱

我現在完全克服了對別人的恐懼。

我創造了自己的生活。

疲勞

我對生活充滿激情、活力和熱情。

麻木

我分享情緒和愛。

我對每個人的愛都作出迴應。

超重

我在這裡是安全的。

我創建了自己的安全。

我喜愛和贊同自己。

在健康團隊的訓練和指導下,拉爾夫學會了什麼時候表達、什麼時候退縮。他恢復了健康,生活步入軌道,甚至開始在工作中堅持自己,這使他的岳父認識到也許他是時候退休了。

第五情感中心一切都好

你能用藥物、肯定和直覺來創造健康的口腔、頸部和甲狀腺。如果你在自信方面出現了問題,要麼過於激進,要麼過於被動,你可能已經在這些領域受到了健康問題的困擾。傾聽身體傳遞的信息,然後改變你的思想和行為,你可以學會磨鍊溝通技巧,治癒身體,改變人際交往方式。

同時,注意與家人、孩子、母親、父親和老闆溝通方式的不同,這樣你才能被人理解。如果你有溝通問題,重要的是要能準確地指出自己的問題是什麼,這樣你就可以找到解決問題的方式,並在第五情感中心繼續保持健康。

世界在傾聽。一切都好。

本書由“ePUBw.COM”整理,ePUBw.COM 提供最新最全的優質電子書下載!!!

第8章 第六情感中心:對現實世界和精神世界平衡的需要

影響的身體部位:大腦、眼睛和耳朵

第六情感中心是大腦、眼睛和耳朵的中心。這一中心的健康取決於你能從現實和精神領域獲取信息,並在生活中有效使用這些信息的能力。這取決於你思維方式的靈活性和從與自己不同的觀點中學習的能力。為了第六情感中心的健康,你需要能夠跟隨形式轉變自己,某些情況下能從堅定不移、保持立場的態度轉變為更開放、更自由的心態。這種平衡能讓你與時俱進地成長,更能專注於眼前發生的事情,而不是拼命地想要抓住過去,希望能讓時光倒流。

與第六情感中心有關的健康問題包括大腦、眼睛和耳朵等部位的疾病,以及學習、閱讀和發展等能力問題。與其他情感中心一樣,身體某一部分的疾病,通常是由某些思想和行為模式引起的。然而,當討論更大的主題時,如多動症或閱讀困難,思想和行為不是全部原因,而只是加劇某些傾向的因素之一。在本章後面的正文部分和問題中,我們將有更具體的說明。

在第六情感中心中有健康問題的人們,在如何看待世界和學習世界方面存在著不平衡。有些人的問題植根於現實領域,與更大的環境沒有聯繫,而有些人的問題則完全源自精神領域,沒有現實原因。面對生活的起伏,找到方法平衡這兩個領域的付出,將為第六情感中心帶來健康。

第六情感中心的肯定理論與科學

根據露易絲·海的肯定理論,第六情感中心的大腦、眼睛和耳朵的健康,取決於個體接受信息的能力和思維推理的靈活性。大腦像一臺計算機,接收信息、處理信息,然後再執行適當的功能。信息從我們身體的每一部位傳播到大腦,再經由大腦傳播到身體各部位。然而,大腦也可以因恐懼、憤怒和僵硬等情緒因素在工作中受到牽制。例如,患有帕金森病的人可能會被恐懼及控制一切人和事的強烈慾望所控制。

眼睛和耳朵是你瞭解外面世界的通道,它們的健康都與你不喜歡的信息有關。例如,所有的眼睛問題都與你所處情境下的恐懼或憤怒有關。眼睛有問題的兒童可能會試圖避免看到他們的家庭中正在發生的事情;而老年人的白內障可能是害怕看到未來。

所以讓我們看看醫學對第六情感中心潛在疾病的身心聯繫有什麼看法。

大量文獻指出,人格類型可能使某些人更易患上梅尼埃病(Ménière’s disease)或其他耳部疾病。A型人格的人患這種疾病的風險增加。研究已經表明,A型人格的人在和別人討論的過程中,別人傳遞過來的信息只有20%能被他們接收到。梅尼埃疾病患者儘管外表平靜且剋制,但是往往會與外部世界存在終生問題,經歷焦慮、恐懼、抑鬱和失去控制感。本質上講,他們更有可能是因無法處理變化的不確定性而出現問題的。數千年的中醫研究已發現,眼部疾病,如眼瞼炎、乾眼症和青光眼與情緒沮喪、憤怒和易怒有關。有趣的是,現在的科學研究也發現了眼部疾病的心理原因。在一項研究中,一些眼睛疼痛的病人說,他們會積極地“抹去”眼前害怕的和難以忍受的痛苦。

帕金森病患者傾向於出現終生的抑鬱、恐懼、焦慮及控制情緒和環境的傾向。科學研究表明,這些患者可能從一出生就有較低的多巴胺水平,這使他們形成一種避免風險和遠離變化的人格。患有帕金森病的人往往傾向於堅忍和守法,是值得信賴的勤勞公民,歸屬於多個組織。他們很可能是掌控者和控制者。

既然你已經瞭解了這一區域疾病背後的科學知識,那麼下一步,該如何治療第六情感中心的健康問題呢?

大腦問題:對積極信念的需要

患有大腦疾病的人,如偏頭痛和其他類型頭痛、失眠、癲癇發作、記憶障礙、中風、多發性硬化症、阿爾茨海默病或帕金森病,會嘗試著將自己的雙腳牢牢地紮根在土地。他們希望能好好利用大腦創造性的右側和結構化的左側的功能。這些人的目標往往是在生活的多重領域獲得成就,從幾何到歷史、繪畫或音樂。但長期以這樣的方式生活,往往會導致危機,迫使他們開始從新的角度看待世界。由於大腦功能紊亂,他們不能再依賴一直使用的學習方法,必須轉而使用一種更高級的智力和信仰。

如果你有以上腦部問題,請先去看醫生,因為醫生會採用有效的藥物和治療方法。然而,現代醫學和替代療法只能點到為止。控制了急性症狀後,你需要進行下一步的治療。長期健康狀態的獲得還取決於對消極思想和行為的改變,這些消極的思想和行為會影響大腦的工作方式,並在某些情況下導致嚴重的疾病。

學習新的智慧,用有信仰的雙眼看待世界,可以減少腦部疾病的出現,同時減少已經存在的症狀。大多數被診斷患有腦部疾病的人都會感到恐懼和焦慮。肯定是非常重要的,因為它們有助於讓大腦遠離那些加重疾病的思維模式,幫助你獲得新的思維方式,並讓你對世界有信心。他們確實能把你的治療帶到新的層次。

重新連接你的大腦以尋找新的思維方式,在你的經驗中找到可以幫助你消除那些可能使疾病惡化的觀念。例如,在肯定理論中,與癲癇相關的思維模式就是排斥生命、持續地鬥爭和被迫害的感覺。你可以通過肯定來開放地面對生活並看到它的美好:“我選擇將生命視為是永恆和快樂的。我是永恆的、快樂的、和平的。”失眠與恐懼、內疚、不信任生活的過程有關。如果你有失眠和焦慮方面的困難,你可以通過肯定來鎮定你的神經並獲得更好的睡眠:“我帶著愛度過這一天,進入平靜的睡眠。”偏頭痛同樣可以抵抗生活和對被推動或被驅使的恐懼,你可以通過放棄並重複使用肯定來緩解偏頭痛:“我放鬆到生活的流動中,讓生活輕鬆而舒適地提供我所需要的一切。生活支持我。

阿爾茨海默症和其他形式的痴呆症與拒絕應對世界、深陷舊的思維方式、害怕新的想法、感到無助和憤怒有關。如果這聽起來像是在描述你,那就敞開心扉去迎接新的生活方式,使用肯定語:“我總能以一種新的、更好的方式體驗生活。我原諒過去。”如果你擔心衰老和記憶力減退,你會覺得自己處於一種緊張的狀態中,那就放下這種評判的心態,使用肯定語:“我愛和接受每一個年齡段的自己。生活中的每一刻都是完美的。”帕金森病患者總是害怕並且渴望控制一切人和事,他們可以通過冥想肯定來放棄一些控制:“我安心地知道自己是安全的。我相信它的全過程。生活支持我。”多發性硬化症與缺乏韌性和精神硬度有關,也就是與鐵一般的意志有關。因此,我們需要通過肯定軟化僵硬的頭腦:“通過選擇充滿愛的、快樂的想法,我創造了一個充滿愛和歡樂的世界。我是安全和自由的。

這些是最常見的與大腦有關的疾病。露易絲關於其他腦部疾病的肯定,可以在第10章的表格中查閱。

為了具備治癒第六情感中心大腦問題所需的更健康的心態,你必須努力將其他形式的智力和精神帶入生活。我們說的精神並不是特指宗教。我們指的是與超越自我的事物相連接。有些問題不會通過學習或邏輯來解決,但可以通過冥想和祈禱來解決。重要的是,你要了解這個世界上有一股力量,能將你內在的所有事物連接成不可分割的整體。

如果你想要治癒,就必須努力地與精神世界進行連接。如何做到這一點因人而異。你可能每天早上留出一些時間進行冥想,或者你可以創造一個自由散步的自然空間,而不要判斷、思考或計算,只需簡單地體驗存在的美好。如果你能夠平衡好精神力量和超凡的智慧,你就能在第六情感中心健康地生活。

案例分析:腦部問題背後的心理之傷

凡妮莎(Vanessa)是一位27歲的自由網頁設計師,擁有驚人的記憶力,對從藝術到化學的一切事物有著極為廣泛的興趣。雖然高中畢業後她沒有辦法上全日制大學,但她決心接受教育,在當地的社區大學上夜校。凡妮莎以其聰明才智而聞名,與人聊天也遊刃有餘。因此,她成為一位受歡迎的派對嘉賓和宴會客人,能很容易交到朋友。

儘管凡妮莎沒有接受過正規的高等教育,但事業卻做得風生水起,創業成功並賺了一筆錢。在她創業幾年後,她突然感覺到胳膊和手上開始有刺痛的麻木感,總是筋疲力盡、頭痛欲裂。她以為這是長時間在電腦前工作導致的頸部受損,花費了數百美元在辦公室添置了一套符合人體工學的辦公設備,但是似乎也沒幫上什麼忙。有一天,凡妮莎醒來後發現自己視力模糊、站都站不穩。她預約了一個醫生,這個醫生又把她介紹給神經科醫生。令她難以置信的是,醫生說凡妮莎可能患有多發性硬化症,“一種進行性神經系統紊亂,大腦和脊髓中的神經纖維受到損傷的疾病”。萬妮莎想做更多的測試來確診,但又實在害怕再去看醫生。

凡妮莎找到我們時,我們做的第一件事就是幫助她認識到被診斷為患有多發性硬化症並不是世界末日,通過適當的治療,許多人的病情都能進入緩解期,過著充實、快樂、舒適的生活。但引用菲爾(Phil)博士的一句話:“如果你不能說清楚病情,你就無法治癒。”所以我們鼓勵凡妮莎跟進她信任的神經科醫生,以瞭解自己大腦和脊髓的情況。一個月不到,她見了醫生,醫生安排了核磁共振以確認她的大腦或脊髓的損傷狀況,通過腰椎穿刺測試被稱為少克隆帶(oligoclonal bands)的特定蛋白質,通過視覺誘發電位測試大腦的電活動。凡妮莎的核磁共振和腰椎穿刺結果表明,她確實患有多發性硬化症。她還做了額外的血液檢查,以確保自己的症狀不是萊姆病、中風或艾滋病引起的。

凡妮莎成立了一個多樣化的醫療團隊來研究下一步的治療方案。

首先,我們幫她認識到健康的大腦和神經系統看起來是怎麼樣的。我們的中樞神經系統,即大腦和脊髓,就像一個橘子頂在一根棍子上。與橘子類似,大腦外層有一層堅韌的、較暗的細胞層,包圍著內部較淺的神經纖維區域。多發性硬化症是一種自身免疫性疾病,白細胞產生抗體,攻擊這個顏色較淺的內部區域,這些腦內的神經纖維及那些沿著脊髓向下延伸的神經纖維,都會留下白色斑塊的傷痕,從而不能正常地在大腦和軀幹之間傳遞信號。有了這方面的知識,凡妮莎可以利用可視化的形式看到神經纖維是如何被消除傷痕變得健康的。我們幫助她找了一些關於大腦的視頻資料,包括一張專門為多發性硬化症患者提供的光盤—《多發性硬化症患者的冥想指南》(A Meditation to Help You With Multiple Sclerosis),這是由貝勒魯斯·納帕斯泰克(Belleruth Naparstek)發明的一種冥想,他是這類圖像學習資料方面的先驅之一,幫助證明瞭這種治療的積極效果。

然後,我們讓凡妮莎回到神經科醫生那裡,醫生向她展示了治療這種疾病的藥物及選擇這種藥物的三個原因:治療症狀、防止復發及改變疾病的長期病程。

凡妮莎的症狀是麻木、刺痛和手腳不穩(醫學上稱之為痙攣和共濟失調),還有疲勞、視力模糊和頭痛症狀。凡妮莎的醫生提供了巴氯芬(Baclofen)、丹曲林(Dantrolene)和物理療法以治療肢體症狀,以及金剛烷胺(Amantidine)和其他刺激劑以治療疲勞。對於她突發性的症狀、間歇性頭痛和模糊的視力,醫生建議她使用一個療程的類固醇,推薦使用β幹擾素、醋酸格拉替拉(Glatiramer Acetate)或其他藥物來減輕這種疾病的長期影響。據說這些藥物能將複發率降低30%~60%,但有嚴重的副作用。經過仔細考慮後,由於症狀輕微,凡妮莎選擇了一個短療程的類固醇治療。目前,她希望避免使用其他藥物,但是她會與神經科醫生保持聯繫以監測症狀的改善程度。

接下來,凡妮莎找了一位綜合性醫生和營養學家,從症狀和預防疾病的角度來看待病症。營養學家致力於平衡凡妮莎失控的、正“攻擊”她的大腦和脊髓的免疫系統。凡妮莎開始服用DHA、鈣、鎂、銅、硒和藥物級別的維生素B複合物,包括硫胺素、B6和B12。凡妮莎減少了含咖啡因的飲料和任何含有阿斯巴甜或味精的飲料或食物的食用量,因為她明白這些食物會引發多發性硬化症。凡妮莎也懷疑對小麥不耐受是否會使她的症狀惡化,所以她開始從飲食中去除小麥。

凡妮莎的下一站是針灸師和中藥師,他們使用了穴位針灸和草藥來減輕她的肢體痙攣、頭痛和疲勞。中藥師建議她用齒葉乳香樹,它可以減少多發性硬化症患者腦內的炎症反應。她還服用了馬蹄慄,一種具有抗炎和抗水腫(消腫)作用的草藥。她暫時採用養生的飲食方式,試圖“重置”異常的免疫系統。

凡妮莎團隊的最後一個成員是一位藏藥醫生,幫她找到一種適合她個人需要的藥方,這一藥方已經被證明有增加肌肉力量的作用,服用過的患者在一些神經測試中顯示出症狀得到了改善。

除了這些物理治療外,凡妮莎也開始致力於改變可能使她變得更糟的思維模式。她開始用肯定的方式治療這些問題:

多發性硬化症

通過選擇充滿愛和快樂的思想,我創造了一個充滿愛和歡樂的世界。

我是安全和自由的。

麻木

我分享我的情感和愛。

我對每個人的愛作出迴應。

疲勞

我對生活充滿激情、活力和熱情。

頭痛

我喜愛和贊同自己。

我帶著愛看待自己和我做的事。

我是安全的。

一般的眼睛健康

我看到了愛和歡樂。

眼部問題

我現在創造了一種我喜歡看到的生活。

當然,我們也強調了冥想的重要性。起初她猶豫不決,但後來決定試一試。她每天早上會安排半小時的時間坐在她家附近的樹林裡冥想。

在努力治療後,凡妮莎能夠遏制多發性硬化症的症狀,並繼續過著健康和充實的生活。她仍然是一個成功的自由職業者,她仍然是社交活動裡的積極分子,但現在有了更多的東西—對宇宙的信念。

學習障礙問題:對自由追求個人興趣愛好的需要

雖然很多人把學習障礙問題歸類為大腦障礙,但我們卻對它們有不同的看法。所有人來到這個世界時,大腦結構都以某種方式連接在一起。有些人更傾向於使用負責空間和情感的右腦,而有些人則更多使用有邏輯和結構化的左腦。談到學習時,我們發現這些人在混亂的環境中生活、學習和工作。在學校和工作中反覆失敗後,他們養成了一種不健康的心態,認為自己愚蠢、懶惰、失敗。他們所經歷的許多問題更多出於極端地使用大腦的一側—無論是右側還是左側,這兩種大腦使用方式都有利弊。例如,那些更多使用右腦的人,經常能夠看到全局形勢,也許能從一個全新的、令人興奮的角度來看問題,但是他們很難處理高度結構化的社會細節。那些更多使用左腦的人,在數學和科學這類的細節事物上往往表現得更聰明,但是他們無法處理生活中的情感成分。這些情形不僅僅是因為大腦一側相對於另一側更為突出,也是因為極度使用一種智力形式而又沒有利用另一方向的智力形式造成的極端失衡。

這些學習和發展問題,都有相應的治療方法,而且在某些情況下,藥物也可以起作用。為了在第六情感中心創造完整的健康狀態,你有必要處理可能會加劇問題嚴重性的行為和潛在的思維模式。

學習障礙包括閱讀困難、多動症、阿斯伯格症等極端情況。閱讀障礙是一種基於語言的學習障礙,通常患者的右腦比左腦更強大,他們不能專注於語言的細節。阿斯伯格症(一種普遍存在的發育障礙)患者具有更強的左腦,他們往往具有強迫性和細節性導向行為,並且具有優越的數學技能。每個人的大腦工作方式都略有不同,都有自己的長處和短處。然而,閱讀障礙、注意力缺陷障礙、多動症和阿斯伯格症患者誇大了大腦的差異。這就是露易絲的肯定理論並沒有把這些問題當成真正疾病的原因—在大多數情況下,我們在某種程度上都有這些問題。關鍵是,你能教會大腦以最好的、最有效的方式發揮作用,其中一種方式是識別和改變負面的思維模式,這些思維模式會阻礙你獲得全部的智力天賦。

為了解決多動症的思維模式,露易絲建議使用肯定語:“生活愛我。我愛自己本來的樣子。我可以自由地創造一種適合我的快樂生活。我的世界裡一切都很好。”但是,她也建議用其他的肯定來解決這些疾病的一些共同表現。例如,注意力缺陷障礙與多動症經常伴隨的思維模式會導致個體常常感到壓力、變得狂躁。因此,如果你注意力過度活躍或注意力不集中,你可能需要肯定語來平靜自己,這樣你就可以放下焦慮和憂慮。一種很好用的普遍肯定語是:“我是安全的。所有的壓力都消失了。”口吃是一種與閱讀障礙有關的行為,可能是由於不安全感和缺乏自我表達而造成的。如果你有口吃,就放慢速度,提醒自己你有足夠的力量和信心來表達你的需求,並且使用肯定語:“我可以自由地為自己發聲。我現在表達自己很安全。我只會用愛溝通。”阿斯伯格症經常與抑鬱有關,所以如果你正遭受這種痛苦,你可以使用肯定語:“我現在克服了別人的恐懼和侷限。我創造了我的生活。

當你開始把露易絲的肯定融入生活中時,你會看到過去能影響到你的思想和行為正在發生轉變。你會感到沒那麼焦慮和緊張,反而更加冷靜和專注。自然,你仍然會偶爾回到舊的模式裡。在大部分時間裡,你可能都會這樣,所以不要指望自己能立即治癒。你要讓自己相信事情會有改變,並注意你仍然需要改進的地方。

作為大腦結構極端失衡的人,你可能需要去自由地追求那些真正讓你感興趣的話題。意外的變化、規則、任務和要求可能會使你停滯不前。但學習障礙並不一定意味著你總是在掙扎,或者你不能在生活中感受到快樂。有注意力問題或其他學習和發展問題的人,都會對這種身心改變感到驚訝,驚訝於自己被分散和混亂浪費了那麼多的能量。採用一些新的習慣,騰出時間來培養你驚人的創造力。你要努力在培養創造性思維和保持自己立足於現實世界之間取得平衡。你是一個有能力的、強大的人,不斷提醒自己:“我是自己的大腦控制者。我愛自己本來的樣子。我已經夠好了。一切都很好。

除了肯定之外,還有許多行為的改變有助於平衡患有學習問題的人的大腦。你要開始恢復情緒,努力向著大腦的另一端移動。例如,注重細節、熱愛結構的左腦使用者需要盡其所能,將更多自由流動的情感和創造力融入生活中。這個過程會是非常可怕的,所以不要自己獨自去做。請你信任的人規劃一天或一個小時,然後按照他們的建議去做。你不知道會發生什麼,但你已經踏上旅程,並且有個全心全意關心你的人為你規劃了方向。放鬆後進入這種自發性的行為模式,會為你提供一個富有安全感的創造性空間,即使它看起來並非如此。對你來說,聘請專業治療師來幫助你也很重要。比如,認知行為治療師或辯證行為治療師能幫助你識別和處理導致焦慮和恐懼的思維模式。

如果你是一個自由奔放、有創造力的右腦型人,你會想做相反的事情。你需要努力慢慢地把結構帶進你的生活,不要一下子把自己丟進去,因為這會壓倒你並毀掉你的努力。你可以使用一個方便實施的兩步驟策略。如果你發現自己無法集中精力作決定或解決問題,那麼只需一兩步即可。要做到這一點,你需要拿一支筆和一張紙:寫下你知道的關於這一情形的兩件事,然後再提出兩個相關事實,然後再提出兩件事,循環下去。一直重複這個過程,你會發現你最終會將核心問題歸零。這個過程將幫你實現聚焦,即使你的大腦感覺很分散,你還可以找一個可以幫你輕鬆進入組織的人。指導教練可以向你介紹一些讓生活更為結構化的基本原則,還可以幫助你找到適合你的工具—無論是日程安排表、索引卡或其他能幫助你整理事物的方法。如果你真的很大膽,還可以試著去做一份兼職或找一份能發揮創造性的實習工作,但也需要關注細節。

案例分析:學習障礙背後的心理之傷

塔拉(Tara)現在30多歲,她在一個像軍隊一樣嚴格管理的家庭長大—父親是一名海軍陸戰隊員,堅守紀律和規則且十分專注。有些孩子能適應這種養育方式,但塔拉不行。更糟的是,她就讀的學校也實行軍事化管理,有著嚴格的紀律,採用傳統的記憶法教學。塔拉迷茫了,無法集中精力,無法按時完成作業。由於她擔心學業成績,父母帶她去看了一位精神科醫生,診斷出塔拉患有多動症並給她開了一種名為利他林(Ritalin)的藥。

塔拉的注意力有所改善,但利他林無法解決她的主要問題—她無法適應傳統教學方式。塔拉成年後,決定移居紐約,讀設計學校,做一份與時尚有關的工作來集中展示她的創造力。她的學習能力合格,設計對她來說自然不是問題,但是因為無法組織和計劃項目,她在參加考試和完成小組項目時遇到了問題。儘管導師稱讚她的設計有絕佳的創造力,但是她發現自己在學術上飽受緩刑一般的折磨。小時候,她因為缺乏專注力而無法好好上學的事情,現在再次發生。

塔拉開始嘗試用一種肯定語重新改寫對多動症的看法:“生活愛我。我愛自己本來的樣子。我可以自由地創造一種適合我的快樂生活。我的世界裡一切都很好。”她來找我們時,我們建議她對焦慮使用肯定語:“我喜愛和贊同自己。我相信生活的過程。我是安全的。”對多動症使用的肯定語是:“我是安全的。所有壓力都消失了。我已經足夠好。

雖然塔拉已經去看了醫生,並再次考慮使用利他林,但她想了解所有的治療方法,以便能順利完成學業。所以我們做的第一件事就是讓她瞭解有能力專注和集中注意力的人的大腦一般是如何發揮作用的。我們告訴她,右腦主要關注形狀、顏色、情感和整體;左腦更注重細節、文字和邏輯。人類有四種注意方式:

·集中注意力:我們可以忽略分心,可以考慮首先做什麼,然後是下一個,直到最後一個。

·分散注意力:這使我們能夠將注意力集中在任一環境中的一系列事物上。

·持續注意力:這種狀態需要警覺和心理忍耐力。

·情緒注意力:這種狀態下,將注意力集中在生活中我們或身邊的人所處的痛苦、愛或其他情緒上。

你的大腦連接方式會使你更偏向於其中一種注意風格,但這也會隨著年齡的增長而改變。在3~4歲之間,情緒和直覺的注意力會影響我們的生活,所以我們應該專注於自己想要的東西,無論是糖果還是午睡。隨著年齡的增長,我們的注意力網絡通常會加入其他成分,我們開始培養集中、分散、持續和情緒關注的能力。例如,我們大多數人在高中時,就已經學會了把注意力同時分配給老師正在說的話和“暗戀對象”正在做的事;我們專注地寫作業時,也能很好地控制音樂的幹擾。我說的是“大多數人”,因為不是所有人都能發展出這些能力。但這並不意味著他們無法學會使用上述注意方式中的任一一種,每個人都有自己的長處和短處,都可以通過指導、藥物和營養的支持來解決。

塔拉進行了一次完整的神經心理學評估,以確定她的大腦在注意、學習和記憶方面的風格。正如人們對藝術家期望的那樣,塔拉對三維形狀和其他右腦元素非常專注,但是涉及左腦的細節時,她很容易分心。她收到書面或口頭指示時,可能會完全失去方向。事實上,她的左腦語言發育缺陷首次被確診為閱讀障礙。

神經心理學家解釋了她大腦的真正風格,這讓塔拉非常高興!她突然認識到自己不能按時完成作業不是因為她笨。事實上,她右腦“視覺空間”的智商得分明顯高於其他人,甚至“超出圖表範圍”,這表明她的大腦天生就是藝術家的大腦。她只需要適應自己的學習風格,就可以完成必要的閱讀,並通過注意課堂細節來完成作業。

塔拉抱著一種新的自信尋找到一位教授,教授自身也患有閱讀障礙和注意缺陷障礙,但是卻以某種方式完成了迷宮般的訓練。在他的支持下,塔拉學會了各種技術來彌補閱讀障礙,包括:使用一個彩色編碼的日曆系統來保持計劃按進度執行;使用一個響亮的定時器,當她開始固著某一細節上時,計時器會提醒她需要按計劃繼續完成任務;圖解任務將其轉化為流程圖,這樣她就可以在任務分配上做好優先級處理和時間分配。

在醫生的指導和支持下,她制定了一個原則—在她承受最大的壓力時,她會服用類似於利他林的藥物鹽酸哌醋甲酯;沒有承受太多壓力時,她會服用不太強力的興奮藥物安非他酮。她甚至和醫生一起度過了幾個月的假期,在這期間她並沒有用藥。然而,我們建議她每天補充乙酰左旋肉鹼、DHA和銀杏葉,以幫助她變得更加專注。在飲食方面,我們讓塔拉將咖啡因攝入量控制在最低限度,因為這也是一種興奮劑,可能會使她的注意力問題變得更加複雜。我們告訴她在飲酒或吸大麻之後應該仔細評估她的精神狀態。最後,塔拉決定遠離這些物質,因為它們使她頭腦混亂。

利用這些方法,塔拉順利地從時裝學校畢業,並以設計師的身份謀生,她甚至把自己的產品賣給了幾家大型百貨公司。

眼睛和耳朵問題:對現實世界和精神世界之間平衡的需要

眼睛和耳朵有問題的人常常難以平衡邏輯、精神和冥想祈禱。無論是極端地迷失在精神世界之中,還是完全沉浸在世俗事物中,兩者都沒問題。但是,如果你是大部分時間都待在精神世界裡,不能腳踏實地體驗世俗事物,比如流行文化、政治或者將大多數週圍的人連接在一起的話,那你將會被朋友、愛人或同事疏遠和孤立。

眼睛和耳朵的疾病是由一些思維模式和行為引起的,它們會阻礙你看到和聽到你原本被展示或被告知的事情。因此,改變這些思想和行為很重要。露易絲提出的一些肯定將有助於解決通常與眼睛和耳朵問題有關的恐懼和焦慮。例如,眼睛問題一般表示你不喜歡看到生活中的某些事情。為了解決這一點,你可以使用肯定語:“我看到了愛和歡樂。”近視眼(近視)必須特別處理對未來的恐懼和對前方的不確定。如果你一直擔心未來有什麼,你就用肯定語來提醒自己活在當下:“我相信生活的過程。我很安全。”相反,遠視是對現在的恐懼;如果你很難看到眼前的東西,請睜開眼睛:“我在這裡是安全的。我看得很清楚。”眼部疾病,如白內障和晶狀體渾濁,是因為不相信生活,將未來視為黑暗和憂鬱所導致的。你可以嘗試新的思維模式:“生活是永恆的,充滿歡樂的。我期待每一個時刻。我很安全。生活愛我。”青光眼是一種視神經疾病,涉及因一種強烈的、長期的傷害引起的對生活的扭曲感知,你要忘掉過去的傷害並開啟治癒的過程:“我帶著愛和溫柔看待生活。”這些是一些常見的眼睛疾病,但是你也可以參考第10章的表格,找到針對特定眼部疾病的具體肯定語。

耳朵代表我們傾聽的能力,所以耳朵功能障礙或功能喪失意味著個體無法傾聽外界或向外界打開心扉。耳朵問題也與缺乏信任有關,一個很好的治療肯定語是:“我現在學會信任更高一層的自我。我能接納不同於愛的聲音的所有想法。我帶著愛來傾聽內心的聲音。”耳聾與隔絕和固守你不想聽的東西有關,所以你要敞開心扉並接受新的想法:“我為我所能聽到的一切感到歡欣鼓舞。我和所有人都是一體的。”耳痛源於不想聽到某些東西,再加上憤怒和混亂的記憶,如父母爭論,使用“和諧圍繞著我。我帶著愛去傾聽美好和美妙的事物。我居於愛的中心”的觀念來憤怒和混亂。中耳問題,如平衡問題和頭暈(眩暈)是由浮躁或散漫的思想造成的。如果你經常感到分心或困惑,那就集中精力在“我在生活中感到非常專注和平靜。對我來說,生活和快樂是安全的”。耳鳴或耳內有聲響,發生在梅尼埃病等疾病中,與固執和拒絕傾聽自己的內心有關。你要提醒自己所有的答案都在你心裡,可以使用肯定語:“我相信更高一層的自我。我用愛傾聽內心的聲音。我相信所有與愛的行為不同的東西。

在行為中作出這些改變,將自我帶入一個以現實為基礎的生活和精神的平衡之中,這需要你作出有意識的努力。你周圍的世界充滿歡樂—食物、大自然、人。你要堅強,你能做到。我並不是說要你完全放棄這個神秘的世界,而是要做一些能讓你與周圍人交流的事情。看一些電視節目、看一本暢銷小說、聽收音機或播客,熟悉當今世界發生的事情。

你也必須避免隱瞞自己的慾望,要試著去掌握世界的新知識,並試著和人們交談。在廚房忙一會兒,看更新的《與星共舞》(Dancing with the Stars)。真的,試著看一些大家都在討論的節目。不是為了節目本身,而是希望第二天你能夠參與到對話和社交中。你甚至可以通過在雜貨店和收銀員閒聊來快速開啟互動—天氣,總是一個很好的話題。

最後,試著做一些涉及身體感覺的活動,去按摩、健身或者跳舞。任何身體運動都會把你拉回到身體感官上,讓你以現實為基礎,最終讓你與精神世界相連接。

案例分析:眼睛和耳朵問題背後的心理之傷

44歲的旺達(Wanda)是我們見過的最敏感的人之一。她來找我們時,已經有十多年的幻覺了。旺達很小的時候就不得不戴上眼鏡,十幾歲的時候,就因為體重問題變得焦慮和煩躁,退居到書海里,變得越來越孤獨。中學畢業後,她成為一名簿記員—對於躲避生活的人來說,這是一份完美的工作。多年工作後,數據越來越多,她開始遇到困難,犯了以前從未犯過的錯誤。晚上下班開車回家時,她開始出現明顯的光線失真,猜自己需要一副眼鏡,所以就預約了一位眼科醫生,很快就診斷出她患有白內障。

我們幫助旺達獲得健康的第一步就是幫她看到(雙關語)健康眼睛的樣子。眼球是一個球體,背部有光敏神經即視網膜,前部有一個透鏡。透鏡前面是非常敏感的、精細的一層,即角膜。

在正常的眼球中,晶狀體清晰而透亮。人們出現白內障時,眼睛的晶狀體就會變得渾濁,有時甚至會阻礙視力。這就是旺達身上發生的事情。白內障的風險可以由多種原因引起,包括眼睛外傷、眼部自身免疫性疾病(葡萄膜炎)、糖尿病、輻射和使用類固醇等。為了減少當前的問題,防止另一隻眼睛也出現白內障,我們需要弄清楚是否有其他可能的因素導致旺達的症狀。我們注意到她超重45斤,但因為她多年來一直逃避看醫生,所以她不確定自己是否患有糖尿病。在我們的督促下,她去找內科醫生檢查了血糖,最終被診斷為二型糖尿病。為了幫助她解決這個問題,旺達的醫生嚴格限制了她飲食中的碳水化合物,還幫助她找到了一種可以每天做30分鐘的有氧運動。受到正在改善的血糖、心臟健康和視力的鼓舞,旺達接受了鍛鍊計劃。

旺達認為手術可能不利於解決她的視力問題,但眼科醫生向她保證,95%的患者在手術後能清楚地看到一切。有了這個保證,旺達終於決定完成白內障手術。

但她並沒有就此罷休,她想知道如何防止另一隻眼睛出現白內障問題。我們建議她繼續努力減肥,還把她送到針灸師、中藥師和營養師那裡,試圖消除她體內的炎症,因為這也增加了她患白內障的概率。針灸師和中醫師給她開了一個藥方,其中包含黃連、柴胡和黃芩。

營養師給了旺達一種專門用於眼睛健康的營養補充劑,含有維生素E、維生素A、DHA、維生素C、核黃素、鋅、硒、銅、薑黃、葡萄籽提取物、葉黃素和谷胱甘肽。旺達還服用了一種氧化劑,包括α-硫辛酸、輔酶Q10、乙酰左旋肉鹼和槲皮素。除了補充劑之外,營養師還告訴她,牛奶可能會使她的白內障惡化,所以旺達開始避免食用乳製品。

她也開始改變可能導致疾病的行為和想法。為了減少自己對現實的逃避,她每個月都會去看兩部電影來欣賞流行文化。這樣既可以讓自己有收穫,同時也可以給她一些與他人交談的素材。她也開始儘可能地與人閒談。為了幫助她改變那些可能影響她的視力的潛在想法,旺達致力於對這些問題給予肯定:

一般的眼睛健康問題

我看到了愛和歡樂。

眼部問題

我現在創造了一個我喜歡看到的生活。

白內障

生活是永恆的、充滿歡樂的。

我期待著永恆的到來。

我很安全。

生活愛我。

焦慮

我喜愛和贊同自己,我相信生活的過程。

我很安全。

這些變化幫助她與周圍的世界獲得了更緊密的聯繫,她的視力提高了,體重減輕了20多斤,血糖恢復了正常,另一隻眼睛也沒有出現白內障。

第六情感中心一切都好

當人們的大腦、視力或聽力出現問題時,他們必須再次尋找平衡。第六情感中心的健康意味著你能夠從你周圍的世界和精神領域中獲取信息。這些不同的觀點將幫助你順利地生活下去,給你一個全面的知識基礎,你能從中瞭解所有的情形。

你的大腦及審視和解決問題的能力對你來說是獨一無二的。不要否認你的特殊才能,而是嘗試創造一種廣泛的、多維的方式來獲取知識。學會信任和信仰,擁抱冥想、祈禱或安靜的精神世界,但也要擁抱充滿邏輯、結構和創造力的現實世界。

為了讓你的生活更加專注,嘗試露易絲的第六情感中心的肯定語:“當我平衡創造力、智力精神、紀律和靈活性時,我總是成功的。

你的心靈和思想是開放的。一切都好。

本書由“ePUBw.COM”整理,ePUBw.COM 提供最新最全的優質電子書下載!!!

第9章 第七情感中心:對生命意義的需要

導致的身體疾病:慢性或退行性疾病和致命疾病

第七情感中心與其他的中心略有不同,因為這一中心的問題是由其他情感中心開始並發展到極端的問題。例如,乳房健康是第四情感中心的問題,但危及生命的乳腺癌會同時成為第四和第七情感中心的問題。對於任何一種慢性疾病或危及生命的疾病,從體重問題到免疫系統健康都會遵循這樣的模式。

第七情感中心走向健康,需要克服一種失望和絕望的終生情感模式,同時需要尋找生命的目的和精神的聯繫。如果你相信你是無力的,或者失去了與比自己更大的事物的聯繫—不管是信仰還是其他更強大的力量,你可能會發現自己正在經歷第七情感中心的問題。立即危及生命的疾病或緩慢退化的疾病,可能是身體在提醒你,你需要重新評估你的生活目標,擺脫你攜帶的怨氣和憤恨,並獲得更大的力量。

與慢性或退行性疾病及癌症相關的消極思想和行為模式包括恐懼、擔憂、絕望和感覺自己不夠好。識別可能使你生病或使症狀惡化的思想和行為的過程不是要責備自己。疾病不是由你自身引起的,所有疾病的部分原因都能歸因於飲食、環境和遺傳學等因素。

但每一種疾病也會因你的情緒而變得更糟或更好。因此,我們的目標是把露易絲的肯定和行為改變融入你的日常生活中,將你的思想和行為轉化為治療方法。這些可以幫助你將現實意識和更高的力量融合起來,這樣你就能更好地生活。

第七情感中心的肯定理論與科學

露易絲的肯定理論探索了第七情感中心的慢性和危及生命的疾病背後的情緒,如癌症、肌萎縮側索硬化症(俗稱盧·格里克病)或其他退行性疾病。對露易絲來說,這些疾病是工作、婚姻、生活中的一種停滯的跡象。與癌症和慢性或退行性疾病相關的第七種情感中心的思維模式,常常與否定成功有關,且他們不願相信自己足夠好或有價值。

第七情感中心威脅生命的健康問題背後的身心聯繫,醫學會作出什麼樣的解釋?

患有慢性健康問題或致命疾病的人身上,已經建立起一種明顯的歷史性的情緒模式。例如,研究表明患有退行性疾病的人通常會與失去的抑鬱、絕望和焦慮有關,這些情緒是由失去了賦予他們生活目標和意義的人和事所造成的。雖然,這些情緒通常會增加慢性疾病的風險,但研究表明,這些感覺直接與多發性硬化症有關。由於死亡或不忠或經歷過孩子的死亡,甚至認識到你無法生育而失去一段關係,所有這些情況都會促使多發性硬化症發作。

愛人的死亡或其他重大的損失,往往會使人們重新評價他們的人生目標。然而,另一項研究表明,那些不能通過重新建立目標和意義來重建生活的人、不能通過建立新的關係或找到業餘愛好或有意義的職業發現有愛的支持的人,多發性硬化症的診斷預測較差。

研究還表明,疾病的進展程度甚至緩解肌萎縮側索硬化症等神經退行性疾病的發展程度,都可能會受到我們應對壓力的方式和在逆境中尋找意義和目的的方式的影響。伊夫林·麥當勞(Evelyn McDonald)對肌萎縮側索硬化症的里程碑式的研究表明,那些有著強烈生活目標、相信自己可以改變生活及心理健康水平高的人,確診後的平均壽命是4年,而那些沒有這些積極思維框架的人往往只有1年的壽命。這項研究發表在《神經病學檔案》(Archives of Neurology)上,影響了醫學界對肌萎縮側索硬化症的診斷和分類。在研究之前,肌萎縮側索硬化症的診斷預測往往都很嚴重。顯然,面對這個致命的退行性疾病,治癒你的身體和改變你的生活是可能的。

患有慢性或患有危及生命的疾病的人,如多發性硬化症、肌萎縮側索硬化症和癌症,常會出現嚴重的抑鬱或長期的焦慮和憤怒,尤其是對一些過去未治癒的、未解決的創傷經歷的憤怒,如有爭議的離婚、孩子的死亡和其他一些災難。我們發現,有效地處理這些情緒,如焦慮、悲傷和沮喪,即使在癌症治療過程中也能最大限度地發揮最佳的效果。男性前列腺癌手術的一項研究發現,僅使用支持療法的對照組與使用引導想象和其他減壓技術的實驗組之間存在明顯的差異。後者有較好的免疫系統指標,術後恢復也更快。這表明,如果我們能夠識別和處理壓力,通過肯定、意象或其他方式改變消極的思維模式,並且使用所有可用的醫學方法,就有可能治癒我們的身體,並能有目的地、有激情地生活。

慢性或退行性疾病:對積極自覺改變的需要

易患慢性或退行性疾病的人,如纖維肌痛、萊姆病或肌萎縮側索硬化症,會試圖控制自己的命運。他們經常有人生目標清單—如事業成功、有很多錢、身材很瘦或者有一個完美的家—來指導他們的所有行動。不幸的是,如果你一直在考慮你自己的計劃,而不給任何偏離的餘地,那麼世界就很容易給你一個措手不及。為了克服經常伴隨著意外事件而產生的強迫性的無助感,你要做的一件很重要的事是在現實的目的和未來的不確定性之間培養一種健康的平衡。

如果你是數以百萬計患有嚴重的漸進性疾病的人之一—這種疾病已經被標記為不治之症,你可能已經嘗試過從傳統的醫療治療到替代療法的各種療法。但是,無論你投入了多少錢和資源,你的病情似乎還是變得更糟?也許你需要嘗試新的方法。根據我們的經驗,醫學是一種有效的選擇,但不足夠。如果你能結合藥物、肯定和直覺來指導行為的改變,你就更有可能看到健康和生活的變化。健康危機能幫助你評估過去、現在和未來,並重新排序你的優先事項。

露易絲·海認為,個體在現實和未來之間失衡的根本原因是對舊思維方式的根本拒絕,無法擺脫舊有的傷害、怨恨、模式和信仰及不相信自己。一般來說,慢性疾病是因為害怕未來而拒絕改變。儘管害怕,你也要培養自己的能力,使用肯定語:“我願意改變和成長。我現在創造了一個安全和新的未來。”觀察一些退行性疾病,我們看到了類似的恐懼模式。有肌萎縮側索硬化症的人通常都很有能力,但內心深處卻認為自己只是贗品。他們生活在恐懼之中,這種想法源自“要是人們真正知道……就好了……”他們深感自己不夠好,越接近成功就越難做自己。他們可以用肯定語來提醒自己:“我是強大的,有才華的。我知道我是有價值的。對我來說,成功是安全的。生活是愛我的。”艾滋病與無助、無望和孤獨等類似思維模式有關。為了對抗這些感受,你可以使用肯定語:“我是宇宙設計的一部分。我很重要,我被生活本身所愛。我很有能力。我喜愛和欣賞自己。”如果你被告知患上不治之症,你可以通過冥想來給自己一個希望:“奇蹟每天都在發生。我進入內心去消除疾病產生的模式,現在我接受一種療愈。

改變思維模式對第七情感中心的健康至關重要。當你開始把想法和行為由消極轉化為積極時,你會認識到生活的目的不是由自己決定和執行的。如果你敞開心扉的話,這種生活狀態的改變可以幫你評估生活的真正目的是什麼。在尋求指導的過程中,你不僅要依據自己的邏輯,還要接受精神力量的指導,並嘗試挖掘其中固有的智慧。你要相信比自己更強大的事物會幫助你驅除你生活中經歷的混亂帶來的恐懼和絕望。

許多疾病的進展都超出你的控制範圍,但是還有很多事情是你可以控制的。儘量不要讓焦慮壓倒你。與你的朋友和家人保持聯繫,在周圍形成一個支持你的圈子。學會傾聽你的直覺和本能反應,因為這是引導你走向真正目標的指引。相信自己,也要相信更多的東西。

案例分析:慢性或退行性疾病背後的心理之傷

伊維特(Yvette)62歲,她第一次來找我們時身體非常好。家裡的每個人都是運動健將,伊維特也很欣賞運動的禮儀和規則,十幾歲時她就成了一名狂熱的長跑運動員。

成年後,伊維特堅持跑步,即使懷孕了也在堅持。我們認識她時,她還在跑步。在她的一生中,膝蓋和背部偶爾會受傷,但她相信積極的態度和信念會幫自己渡過難關。在很大程度上,伊維特是滿足的,有一座大房子、英俊的丈夫、富足的生活還有健康的身體。

然後,事情開始出問題了。一天晚上,伊維特被身體奇怪的顫抖驚醒了,這種情況持續了好幾天。她去看醫生、神經科醫生和神經學家。醫生只是認為可能是肌萎縮側索硬化症。伊維特崩潰了。

我們做的第一件事是在她將這一診斷“固化”到大腦之前向她解釋清楚,她需要記住醫生說的話:她可能患有肌萎縮側索硬化症,但是“不確定”。我們對伊維特強調,她的症狀現在還處在“灰色區域”,即“初步診斷”階段。這似乎並不會讓人覺得寬慰,因為人們經常想要明確自己所遭受的痛苦是什麼。但從我們的角度來看,這很關鍵,因為沒有確切的診斷,就更容易扭轉症狀並使其緩解。肌萎縮側索硬化症就是這種疾病的一個很好的例子。

肌萎縮側索硬化症導致大腦和脊髓中控制運動的神經細胞逐漸退化。個體可能會經歷四肢無力,在後期階段連說話和吞嚥都困難。這種疾病過去被普遍認為是致命的,但現在已經不是這樣的了。研究已經證明,如果肌萎縮側索硬化症患者能執行他們的生活目標,症狀就會減輕,壽命也會更長。

儘管她拒絕了神經學家之前的建議,但我們建議她回醫生那裡進行進一步的測試,以查明是否有另一種疾病引起了她的震顫。一切都很順利。頸部、甲狀腺或甲狀旁腺沒有任何問題,她的症狀並不是其他怪病引起的。核磁共振和肌電圖結果也均正常。所以伊維特專注於找到一種方法來緩解肌萎縮側索硬化症。

伊維特去看望一個綜合性神經學家,專家隨著時間的推移跟蹤她的症狀,但也建議使用一系列的營養補充劑來幫助阻止她的神經系統退化,並通過一個可塑性的過程恢復。醫生提出的第一種治療方法是高壓氧治療。這種方法已被證明在治療多發性硬化的神經退行性病變中有一定作用,因此醫生也開始使用它來治療肌萎縮側索硬化症。此外,醫生還建議使用一系列強有力的抗氧化治療,包括谷胱甘肽、藥物級別的複合維生素及DHA。

伊維特的最後物理治療是太極拳。因為這種方法在中國已經使用了幾個世紀,用來治療複雜的神經系統疾病—這些疾病會隨著人們年齡的增長而變得更為常見。

伊維特也開始用肯定來應對這些問題:

肌萎縮側索硬化症

我知道我是值得的。

對我來說,成功是安全的。

生活愛我。

一般的大腦健康

我是自己心目中的愛的操作者。

震顫和抽搐

我對生活的全部都很認可。

一切都好。

我很安全。

通過所有的治療和肯定,伊維特開始對她的生活和想要完成的事情進行一次漫長而艱難的分析。肌萎縮側索硬化症迫使她開始傾聽自己的直覺,在激情和目標的驅使下生活。醫生每年為她檢查一次,病情並沒有惡化。

致命疾病:對生活掌握感的需要

個體生活的哪些方面會增加疾病發生的概率呢?那些易患致命疾病的人,甚至在生病之前,常常對自己的生活感到無助。他們相信生活中的所有事件都掌握在命運之手中,自己無力改善生活,他們等待著,希望事情以某種方式變得更好。但是並沒有。

危及生命的疾病的治療方法因病例而異,但是,我們可以看到一系列可能導致疾病的類似的行為和思維模式。與醫生合作找出哪些治療方法適合你,在你的計劃中加入直覺的思維和肯定是很重要的。由於危及生命的疾病源於其他情感中心相關的健康狀況,所以你必須改變至少與兩個情感中心相關的想法。例如,乳腺癌患者有照顧和養育他人的傾向,但也有深深的被傷害感和長期的怨恨。

為了擺脫這些想法,你要對乳房問題給予肯定:“我很重要。我有價值。我現在用愛和快樂來照顧和養育自己。我允許別人自由做自己。我們都是安全的和自由的。”癌症的肯定語是:“我喜愛寬恕過去的一切。我選擇用歡樂填滿我的世界。我喜愛和認同自己。”這只是一個例子。你可能需要參考第10章的表格,找出你患癌的器官、區域與相關的想法之間的聯繫。為了解決可能導致疾病快速發展的問題行為,你必須對生命健康進行控制。你需要認識到,你有個人力量,可以創造自己的世界。

有了這方面的知識,你可以使用本書中其他章節的建議來處理健康問題。如果你患有白血病,請使用第3章的血液部分的相關信息,幫助你在家庭和友誼中創造安全和保障;如果你患有乳腺癌,請轉到第6章,瞭解如何關心自己就像你關心別人一樣;如果你的體重已經危及生命,為了獲得你的力量,請轉到第5章,在第三情感中心創造平衡。

在第七情感中心解決健康問題時,最重要的一步是實現精神的力量與你的力量之間的平衡。採取行動吧。

案例分析:癌症背後的心理之傷

安吉麗娜(Angelina)50歲。她在生活的個方面都受到了考驗—經濟、身體和情感,但她仍然在堅持。她的生活大多是由疾病定義的,伴隨著一場又一場的災難。小時候,闌尾破裂導致了嚴重的血液感染,她被迫住院;20多歲時,她因車禍留下慢性頭痛和背痛的後遺症;30多歲時,她因甲狀腺問題而導致體重增加,並一直患有哮喘;40多歲時,她被診斷出患有乳腺癌,在與左側乳房的抗癌鬥爭中取得了勝利,她選擇了乳房切除術,隨後進行放射治療。這可能是安吉麗娜生命中第一次擁有健康的身體。但在感情上,她總是沉溺於等待下一場災難。當她持續咳嗽時,醫生髮現她的右側乳房X光中有陰影,確信她的乳腺癌已經復發了。

我們見到安吉麗娜時,發現她的病史就像本書的目錄—每個情感中心都有一個重要問題:血液感染(第一情感中心)、慢性背痛(第二情感中心)、體重增加(第三情感中心)、哮喘(第四情感中心)、甲狀腺功能減退(第五情感中心)、慢性頭痛(第六情感中心)和癌症(第七情感中心)。而在過去,她似乎有無盡的精力和積極的態度且從來沒有動搖過,但是現在她筋疲力盡,這是她第一次感到絕望。

在我們開始為安吉麗娜制訂一個健康計劃時,她不知所措,所以我們把她的計劃分為兩個部分:一個短期的和一個長期的。這些目標都會給她的生活帶來愛和歡樂。我們從短期健康目標開始,她每天至少要在每一個情感中心集中1個小時,這樣每天至少需要7個小時。為了幫助她安排好這一計劃,安吉麗娜制訂了一個日程表,並用手機設定提醒,以幫助自己遵循這個新的規劃。

我們的目標是用愛和歡樂填滿安吉麗娜的生活。這些情緒會提升阿片類物質分泌和自然殺傷細胞的活性,並減少造成健康問題的炎症介質。在我們的新計劃下,安吉麗娜的日常日程如下:

·第一情感中心(血液):花時間和朋友或家人喝咖啡(也許是無咖啡因);在愉快的時候看看老朋友和家人的照片。

·第二情感中心(腰背部):約會,即使只是和朋友在一起。好好打扮,晚上出去逛逛。買一個小禮物送給你愛的人。看著孩子們在操場上玩耍。

·第三情感中心(體重):允許自己在下午3點之前進食100卡路里的食物。讓朋友幫你整理衣櫥,然後改造化妝櫃檯。在自行車或跑步機上做有氧運動,同時聽樂觀的音樂。妖嬈地跳舞。

·第四情感中心(哮喘):去看有趣的電影或電視上的喜劇節目,你的目標是笑。去一家藝術商店買一些水彩畫、蠟筆、彩色鉛筆、紙或著色書籍,然後開始著色。

·第五情感中心(低甲狀腺):開車去兜風。播放收音機,聲嘶力竭地唱歌。與寵物一起遊戲,即使它是朋友的。

·第六情感中心(頭痛):記住愛你的人在生活中為你做的事並心存感激。反思你上週的進步。學習一種新語言。參加舞蹈課。

·第七情感中心(可能的癌症復發):每天醒來時,你的第一個想法是:“我對活著感到興奮和感激。”嘗試一些新的東西,聽收音機的新電臺,品嚐你從未嘗試過的食物,看一個新的電視節目,或者在網上訪問新的網址。走出去,看看天空,努力獲得你更高的力量。

在一天的其他時間裡,我們談到了她的長期健康目標:

·第一情感中心(血液):去看針灸師和中藥師,他們可以用草藥來給你補血,草藥包括當歸、壁虎、枸杞子、芍藥等。服用藥物級別的複合維生素,包括葉酸、泛酸、核黃素、硫胺素、銅、鐵、鋅、DHA和維生素A、維生素B6、維生素B12和維生素E。

·第二情感中心(腰背部):服用內科醫生開具的S-腺苷甲硫氨酸和安非他酮以減輕背部疼痛,服用多種維生素治療貧血。此外,為了減輕腰背部關節炎的疼痛,服用葡萄籽提取物和硫酸氨基葡萄糖。也可以用亞穆納身體滾動法,改善脊柱和關節的靈活性,以減少疼痛。

·第三情感中心(體重):通過吃一頓營養的早餐、一頓豐盛的午餐和一頓少量的晚餐來減肥。除了晚餐以外,每頓飯都要有均衡的營養:1/3碳水化合物,1/3蛋白質,1/3蔬菜。晚餐只吃少量蛋白質和一些綠葉蔬菜。也可以在早上10點和下午3點喝一瓶水、吃一半的蛋白質棒,下午3點後不吃碳水化合物,堅持一種養生的飲食,這可能有助於支持免疫系統防止癌症的能力。

·第四情感中心(哮喘):使用肺科醫生推薦的沙美特羅吸入劑吸入器,並訪問針灸師和中醫師,用鱷魚膽止咳丸、穿心蓮和呼吸素提取物來進一步減少呼吸急促。服用營養補充劑輔酶Q10進行免疫系統支持。

·第五情感中心(低甲狀腺):訪問一位綜合性醫生,看看他是否有助於停止只服用左甲狀腺素(T4),並用部分T4和部分T3的甲狀腺激素替代它。

·第六情感中心(頭痛):由神經科醫生決定是否服用偏頭痛藥物,如舒馬曲坦(Imitrex)或妥泰。如果不用這些藥物,那就每週一次去針灸師和中藥師那裡接受治療,並使用天麻緩。

·第七情感中心(可能的癌症復發):參考第二、三項醫學建議來驗證第一次乳房X線照片的結果。

有了這些指導,安吉麗娜開始了新的養生法。她做的第一件事是採取第二、三項建議,因為她害怕之前的乳腺癌再次復發,從而導致“危及生命”的預測。幸運的是,在進行了活體組織檢查後,兩種觀點都認為這是第二次原發性癌症,這意味著安吉麗娜的右側乳房出現了新的癌症,而不是原發性乳腺癌的復發。她又做了腫塊切除和放療,但這次與第一次不同,癌症擴散到了一個淋巴結。雖然腫瘤科醫生很擔心,但是在她選擇不做化療之後,醫生還是尊重了她的意見繼續配合。由於人體只有一個淋巴結,醫生覺得即使她沒有選擇典型的療法,但是他會用他的知識提供治療。癌症的轉移給安吉麗娜帶來了一些影響,她意識到自己必須進行重大的改變以挽救生命。她需要弄清楚她的生活目的。

安吉麗娜開始每月兩次與職業教練一起工作,重點關注她自己職業生涯的長期規劃—六個月、一年、兩年或五年的職業規劃。她列出了所有與她“未完成情結”的人的名單—讓她心懷怨氣的人,她立即打電話約著一起吃午飯,暢所欲言。

安吉麗娜在朋友的樹林小屋裡獨自完成周末的靜修,以冥想自己的未來。她和一位生活教練一起工作,以確保能夠熟練地使用肯定的治療來優化身體的抗癌能力。為了解決影響健康的潛在思維模式,我們必須結合許多肯定語。

對癌症的肯定

我用愛寬恕過去的一切。

我選擇用歡樂填滿我的世界。

我喜愛和贊同自己。

沮喪

我現在克服了別人的恐懼和限制。

我創造了自己的生活。

面對可能的死亡

我快樂地走向新的體驗水平。

一切都好。

慢性疾病

我願意改變和成長。

我現在創造了一個安全的、新的未來。

通過使用這些技術,並不知疲倦地工作,將歡樂和愛帶回她的生活,安吉麗娜能夠克服癌症,並向前邁進她的生活。

第七情感中心一切都好

在本章中,我們探討了第七情感中心的健康問題,這是一些最具破壞性的情感問題和身體問題。如果你有一個慢性、退行性或危及生命的疾病,你將接受各種可能從來沒有想象過的測試。你可能被迫思索死亡,詢問自己:“我生活的意義是什麼?”或者“我如何才能用更高的力量找到和平?”當你活著的時候,你如何處理這些可能決定你的壽命、健康、快樂的複雜概念?

在第七情感中心實現並保持健康,尋找生活目標,堅定你的信念,努力保持學習和改變。如果慢性或退行性疾病和癌症的負面思維模式是:“為什麼是我?”新的思維模式就應該是:“我通過情緒衝突來尋求和平解決。我聽從自己的直覺,同時試著調整到更高力量的智慧。

我生存並且茁壯成長。一切都好。

本書由“ePUBw.COM”整理,ePUBw.COM 提供最新最全的優質電子書下載!!!

第10章 露易絲·海的身心疾病對應表